
导言
本文参考沪市、深市信息披露事项常用日期列表,并整合自全国中小企业股份转让系统挂牌公司信息披露细则、董秘一家人、财富证券等公开资料,为新三板董秘、证券代表们汇总了已挂牌公司信息披露的全部事项,欢迎转载收藏。
“一图”看懂挂牌公司信息披露框架体系

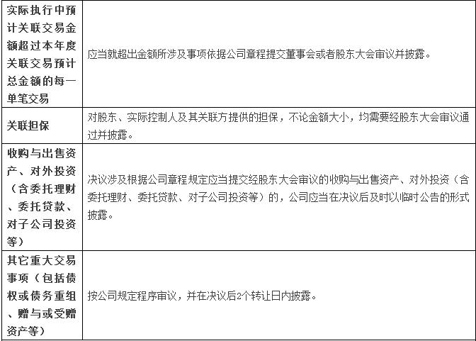
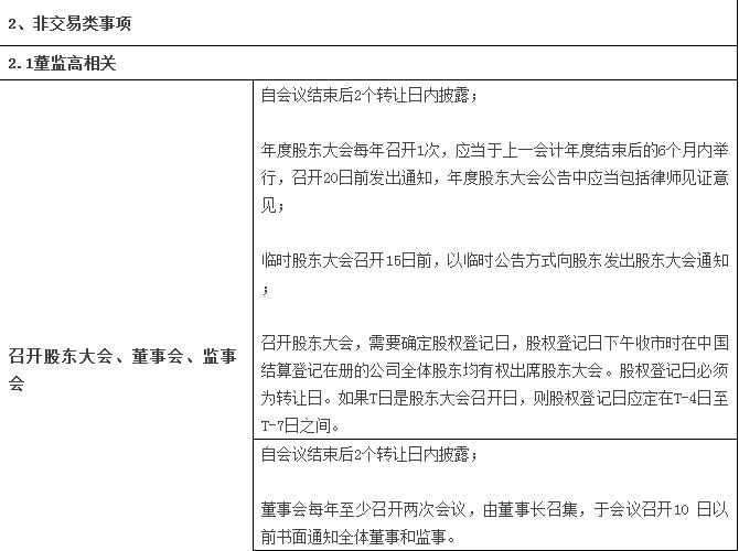
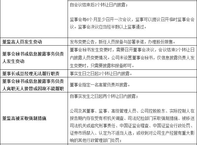
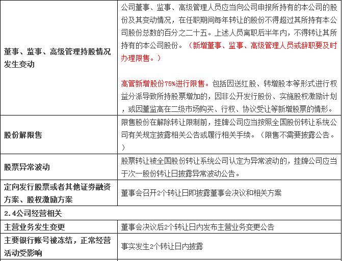
“一表”看懂挂牌公司信息披露全部事项










为了系统深化新三板董秘专业知识及实战技能,同花顺新三板携手创富邦决策者联盟开展"新三板董秘实务高级培训班",课程将通过四个维度(机构、券商、上交所、第三方平台)分析探讨、把培训内容与工作内容紧密结合,更深一步解决企业经营发展遇到的问题。同花顺新三板将于本次活动,把新三板市场最实用、最实战、最接地气的技巧与大家进行分享,精彩不容错过!培训咨询方式:搜索关注同花顺新三板微信(thsxsb)。