
2022年10月27日,临港新片区“一年社保可购房”政策细则颁布,在全国楼市中都引起了很大反响。 很多人以为临港彻底放松了限购,只要在上海交一年社保,在临港工作6个月就可以买房。 这个说法不够准确,忽略了前提条件,很容易引起误解。
众所周知知道,上海针对非沪籍的住房限购政策一直是:连续5年上海社保的非沪籍家庭,可在上海购一套房(单身不能购房)。
用一张图概述一下 临港新片区成立时,颁发的差异化限购政策。

政策核心是: 满足一定条件 ,且连续3年上海社保(含临港1年)的非沪籍个人可在临港购一套房(单身可购房)。
但要注意, 临港政策的前提是“满足一定条件”,且需同时满足三个条件。 其中个人条件又有5个,但只需要满足其中任意一条。
最新的“一年社保可购房”政策,用下图来概述。

调整部分,我们用红色标示了出来。 主要有3点:
(1)连续3年上海社保(含临港1年),调整为1年上海社保(含临港6个月);
(2)需同时满足的三个条件之三,从在临港工作一年调整为6个月,与上一条匹配;
(3)个人需满足的5个条件之任意一个,条件4从三年三倍社保调整为一年一倍社保,条件5从特殊贡献人才调整为居住证积分满120分。
而 总体的原则,即需同时满足三个条件,单位在白名单内等等,均没有任何变化。
因此, 在新的政策下,非沪籍人员在临港突破上海住房限购并不是那么简单。 除了个人需要满足5个条件之中的任意一个外, 其中的关键点在于:
需至少在临港工作和交社保6个月及以上,且工作单位需要在指定的人才住房单位白名单内 (去年8月公示的白名单共1170家单位), 而不是随便找个单位交社保就行。
临港新政虽然上海一年社保(含临港半年)就可购房,但因为 有白名单这个政策卡着,非沪籍人员申请到人才函进而突破上海限购必须要符合以上条件。
收藏 | 临港购房新政细则!3.1/3.2人才证办理流程、单位清单→
临港新片区人才住房政策、办理流程:
01 临港新片区购房资格(房票):
想在临港买房,首先要有最基础的购房资格(房票),临港和上海限购政策基本一致(不同的是:非沪籍3.1/3.2人才单身人士可在临港买房,详见下文)。以下认房认定的规则是在上海行政范围内的住房套数, 外地的房产套数暂不计算在内,上海区域内商办性质的房产也不计入套数认定。
一、沪籍单身人士
上海户籍的单身含未婚、离异(追溯3年)、丧偶几种情况。
1. 单独名下有房,无购房资格。
2. 单独名下无房,且本人和父母在2011年1月31日之前共有不超过2套(含2套),2011年1月31日之后限购1套住房。
3. 单独名下无房,但本人和父母在2011年1月31日之前共有超过3套(含3套),无购房资格。
二、沪籍已婚人士
1. 夫妻双方都是上海户籍
夫妻双方在2011年1月31日之前各自和父母共有不超过2套(含2套),2011年1月31日之后限购2套住房。
夫妻一方在2011年1月31日之前和父母共有3套,另一方无房,2011年1月31日之后限购1套住房。
夫妻一方在2011年1月31日之前和父母共有3套,另一方与父母共有1套,2011年1月31日之后限购1套住房。
夫妻一方在2011年1月31日之前和父母共有3套,另一方与父母共有2套,2011年1月31日之后限购1套住房。
夫妻一方在2011年1月31日之前和父母共有3套,另一方与父母共有3套,无购房资格。
夫妻一方在2011年1月31日之前和父母共有超过4套(含4套),无购房资格。
2. 夫妻双方一方是上海户籍,另一方是非上海户籍
首套房时非上海户籍一方可单独上产证,但需提供符合要求的社保或税单证明。
购二套房时,拥有上海户籍的一方必须上产证。
三、非沪籍人士
非沪籍临港人才的购房资格,由家庭调整为个人(意味着:非沪籍临港人才单身人士也可在临港购房);① 在上海缴纳1年个税或社保 且 名下无房 的非沪籍临港人才※, 在临港工作满6个月,且已与临港清单内单位签订二年及以上劳动合同,限购1套住房。 ②非沪籍已婚人士在上海社保或个税连续缴纳满5年,限购1套(非沪籍单身且非临港人才,无购房资格)。
※这里的非沪籍临港人才,是指:①工作单位在清单内,②个人满足以下条件之一:1、具有大学本科及以上学历或学士及以上学位;2、具有中级及以上职称;3、取得国家三级职业资格(高级工)及以上证书的高技能人才,工种与证书相符,且符合单位主导产业或行业;4、近一年内在本市缴纳职工社会保险费基数等于本市上年度职工社会平均工资1倍;5、居住证积分核定满120分。③在新片区工作满6个月及以上,并与用人单位签订二年及以上劳动(聘用)合同(创业人才需提供股东证明和公司章程等)。
注:清单内单位,目前仅有2021年8月的版本(文末,支持搜索),仅供参考。
四、境外个人、港澳台居民
提供满一年的本市劳务合同,限购1套住房。
五、上海在读博士
要求已婚并提供学校所在地派出所开具的户籍证明、学校证明(学历证明),限购1套住房。
六、驻沪部队现役军官
原籍非上海户籍的驻沪部队现役军人和现役*警武**家庭(需军官级别),若已婚、名下在沪无住房,且提供*队军**团级以上政治部门开具的户籍证明,限购1套住房。
七、夫妻离异追溯3年
严格执行住房限购政策。夫妻离异的,任何一方自夫妻离异之日起3年内购买商品住房的,其拥有住房套数按离异前家庭总套数计算。
八、赠予规则
自2021年7月24日起,通过赠与方式转让住房的,在住房限购政策执行中,该住房自转移登记之日起 5年内仍记入赠与人拥有住房套数; 受赠人应符合国家和本市住房限购政策。
九、临港落户政策
缩短人才“居转户”年限,人才“居转户”(居住证转户籍)年限从原来的7年缩短到5年,核心人才进一步缩短到3年;引进人才可直接落户。详见:临港新片区持《上海居住证》人员申办上海户口年限缩短办事指南; 一图读懂临港新片区引进人才申办本市常住户口服务指南

02 临港新片区人才住房政策
如果您有上海购房资格,在临港购买二手房时无特殊规则,可直接购买; 如果您想购买临港新片区产城融合区内(上图)的新房,就要遵循临港人才住房政策:
临港新片区新房采取 “统一认购、分批入围、分批摇号选房” 的认购规则。具备基础购房资格的所有人都可以参与认购,但按4个批次分批入围,开盘摇号选房也按4个批次先后进行。
第一批(3.1无房人才),具有购房资格的3.1人才,且名下无房。 不打分,直接入围,优先摇号选房;若第一批次认购组数与准售房源比超出1.3:1,则仅接受第一批次(3.1无房人才)入围,其他批次认购人员直接出局;
第二批(3.1有房人才),具有购房资格的3.1人才,且名下有房。 如果第一批次认购组数与准售房源比低于1.3:1,则第二批次(3.1有房人才)不打分,全部入围;如果前二批次认购总组数与准售房源比小于1:1,则第一批次与第二批次应当合并摇号;若第一批次及第二批次认购总组数与准售房源比超出1.3:1,则仅接受第一批次及第二批次(3.1无房人才和3.1有房人才)入围,其他批次认购人员直接出局;
第三批(3.2无房常住人口),具有购房资格的3.2类别常住人口,且名下无房; 如果第一批次及第二批次认购总组数与准售房源比低于1.3:1,则第三批次(3.2无房人才)不打分,全部入围;若前三批次认购总组数与准售房源比超出1.3:1,则仅接受前三批次(3.1无房人才、3.1有房人才、3.2无房常住人口)入围;
第四批(俗称3.3),具有购房资格的3.2有房常住人口和其他认购人。 若上述四批次认购总组数与准售房源比超出入围比(2022年7月最新为1.8:1),则第四批次(3.2有房常住人口和其他认购人)启动计分排序程序;
其中, 名下无房定义为: 认购申请时,认购人(及其家庭成员,一般指夫妻及其未成年子女)拥有住房的套数为0套(上海范围内)。
使用《临港新片区人才住房政策认定函》优先购买、拟认购对象的总组数与此次准售房源套数比例超过1.3:1的,此次准售房源 5年内不得转让。
计分总分=基础分+年限分+特别加分。其中基础分计分规则与上海市所有新楼盘一致。年限分社保缴纳系数每个楼盘调整。3.2有房常住人口在现有社保缴纳月月数上,另加40个月计算年限分。
▍ 2022年10月政策调整后
最新3.1和3.2人才认定规则:
根据《关于印发<中国(上海)自由贸易试验区临港新片区人才住房政策适用范围及操作口径>的通知》(沪自贸临管建〔2019〕12号),新片区管委会根据区域发展和产业导向,已制定临港新片区人才住房政策办事指南和 单位准入清单 (官方确认:新增的单位即刻生效,个人条件满足的情况下,随时可以申请人才证;单位清单详见文末,支持搜索)。
2.1 单位条件:
1、符合新片区产业发展导向,且 工商注册地、生产经营地和税收户管地均在新片区 的企业;
2、新片区 重点支持引进或为新片区经济社会发展做出突出贡献的其他机构。
符合上述条件的 单位实行清单管理 ,并定期更新(2021.8.20最新1170家,2022年4月公布了重点支持单位清单,请见文末,支持搜索。官方确认:新增的单位即刻生效,个人条件满足的情况下,随时可以申请人才证)。
2.2 个人条件(以下5条,符合1条即可):
1、具有 大学本科及以上学历或学士及以上学位; (官方确认:全日制、非全日制本科均可;只有学历证书也可以,需上传学历证书和学籍学历验证报告)
2、具有 中级及以上职称;
3、取得 国家三级职业资格(高级工)及以上证书 的高技能人才,工种与证书相符,且符合单位主导产业或行业;
4、最近 1年内在本市缴纳职工社会保险费基数等于本市上年度职工社会平均工资1倍;
5、居住证积分核定满120分。
优先选房购房准入条件:
3.1人才 在清单内单位工作,符合上述 2.2个人条件之一 ,同时须在 临港新片区工作满6个月以上(重点支持单位的人才缩短为3或6个月) ,并与 清单内单位 (请见文末) 签订二年及以上劳动(聘用)合同 (创业人才需提供股东证明和公司章程等),按规定 在沪缴纳职工社会保险或个人所得税 ,具有 临港新片区购房资格 (非沪籍人才缴满1年上海个税或社保(至少6个月在临港工作),具备临港购房资格)的人才。
3.2人才 在清单内单位工作,但满足任何一条2.2个人条件,在 新片区工作满6个月及以上(重点支持单位的人才缩短至3或6个月) ,并 与清单内单位 (请见文末) 签订二年及以上劳动(聘用)合同, 按规定 在沪缴纳职工社会保险或个人所得税, 具有 上海市购房资格 的常住人口。
住房转让限制:
适用定向 优化人才购房政策 的非本市户籍人才,在沪缴纳职工社会保险或个人所得税 已满1年的,所购新建商品住房自合同网签备案满7年后可转让;满2年的,6年后可转让;满3年未满5年的,5年后可转让。
适用 优先选房购房政策 的人才及常住人口,所购新建商品住房自合同网签备案 满5年后可转让。
同时适用定向优化人才购房政策和优先选房购房政策的非本市户籍人才,所购新建商品住房的转让限制 以高年限为准 。
例如:
1.某非本市户籍人才,在沪缴纳职工社会保险或个人所得税已满1年未满2年,使用《临港新片区人才住房政策认定函》(以下简称“认定函”)优先购买新建商品住房,所购住房自合同网签备案满7年后可转让。
2.某非本市户籍人才,在沪缴纳职工社会保险或个人所得税已满5年,如使用《认定函》优先购买新建商品住房,所购住房自合同网签备案满5年后可转让;如未使用《认定函》优先购买新建商品住房,根据该项目认购比是否触发积分确定是否限售5年。
3.某本市户籍人才,如使用《认定函》优先购买新建商品住房,所购住房自合同网签备案满5年后可转让;如未使用《认定函》优先购买新建商品住房,根据该项目认购比是否触发积分确定是否限售5年。
03 人才证(《临港新片区人才住房政策认定函》)办理流程:
(一)单位清单
新片区管委会根据新片区的产业发展导向及城市功能发展需求进行综合评定,制定《临港新片区人才住房政策单位清单》,按需组织更新。申请人可至新片区管委会官方网站(https://www.lingang.gov.cn/)查阅,小编已将清单附在文末,支持搜索。
(二)认定方式
采用“单位注册、个人提交、管委会认定”的方式。
第一步:申报
(1)申请人 向所在单位提出 《临港新片区人才住房政策认定函》的申请,单位将为申请人添加一个申请账号。此步骤请咨询您所在单位。
(2)申请人获得账号后,用电脑 登入临港新片区国际人才服务港网站 https://hr.lgxc.gov.cn/service/,点击右上角 “人才服务系统登录” 。个人登录,账号是身份证号,初始密码为abc123,登录后根据提示修改密码。


(3)登录之后,点击左侧 “个人信息库” ,完善个人基础信息、工作经历、教育背景等,红色星号*为必填项。其中,年度个税缴纳总额可登录“自然人电子税务局”https://etax.chinatax.gov.cn/*载下**;年度社保缴费基数可通过“上海人社”APP查询。


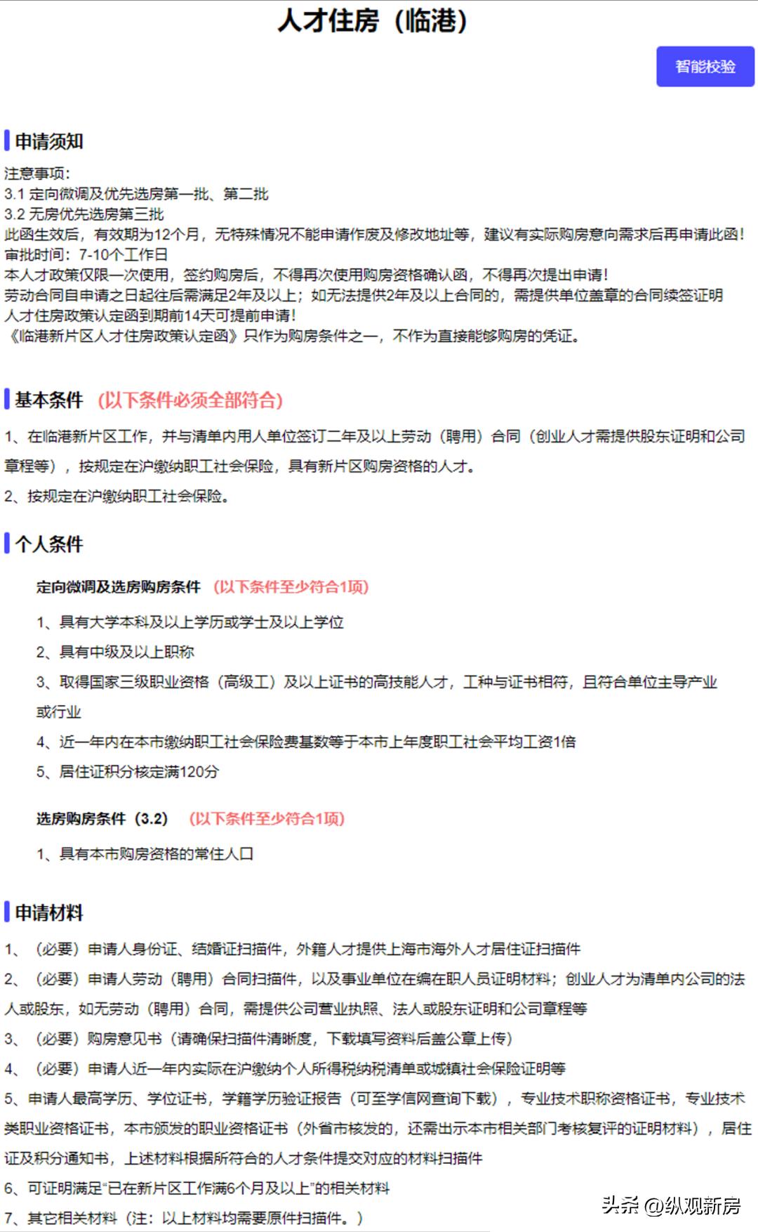
(4)点击左侧 “可申请事项” ,此处包含3类事项: 人才住房(临港) 、人才公寓、高端人才直接经济贡献奖励、职业技能培训补贴。购房人可以只关注“人才住房(临港)”模块。

点击对应的 “查看” 按钮,可看到对应的申请条件、所需材料等内容(下图中的有效期6个月,最新政策已经延长至12个月)。

点击 “智能校验” ,可以查看自己是否符合条件。如果显示不符合,将显示哪些条件不符合,点击“完善资料”,完善对应信息。下图中需要勾选的地方,据实选择,每条项目都勾选一下。点击“重新校验”。

重新校验结果为“符合”时,才可进入正式申请,点击 “智能申请” ,显示相关提示,勾选本人承诺后,点击“确定”。


(5) 拟申请政策 ,选择自己对应的选项,3.1或3.2。意向购房地址,房源选择 一手房,购房地址默认为《产城融合区内新建商品住房项目》,无需填写具体楼盘名称和地址。 完善所有信息后,勾选两项本人承诺,点击右上角“下一步”。


(6) 提交申请材料 ,点击右侧“ 附件(0) ”,根据提示,上传对应文件(注意:所有材料请上传PDF格式的文件,复印件需加盖公章)。无论是否必要,下图中的文件建议全部据实上传(学历学位模块中的学籍证明,可至学信网*载下**)。完成后,点击右上角“提交申请”。坐等审核结果即可。


审核需经过单位初审、窗口受理、窗口复核、住房办公室审批。如果审核未通过,按照相关审核意见和提示,补充、完善相应材料,重新提交申请。
(7)审核通过后,申请人可在系统内*载下**《临港新片区人才住房政策认定函》,打印即可使用。如需前往受理窗口现场办理,请至紫杉路158弄临港陆家嘴广场A1号楼,点击查看地图:临港新片区国际人才服务港
《购房意见书》《临港新片区人才住房政策认定函》 ↓

04 临港人才住房政策单位清单:
人才住房政策重点支持单位(3个月)共计196家(蓝色字体)
单位名称 埃珂森(上海)企业管理有限公司格来赛生命科技(上海)有限公司建发物流(上海)有限公司诺和诺德(上海)医药贸易有限公司摩派汽车零配件贸易(上海)有限公司上海富国橡塑工业有限公司上海冠东国际集装箱码头有限公司上海密尔克卫化工物流有限公司上海盛东国际集装箱码头有限公司上海燧原科技有限公司上海燧原智能科技有限公司上海新远海集融资租赁有限公司中国外运阳光速航运输有限公司上海伊禾食品国际贸易有限公司上海中油同盛石油有限公司上海中远海运集装箱物流有限公司现代资源有限公司上海庆刚国际物流有限公司上海宜欧国际物流有限公司沃尔沃遍达(上海)发动机有限公司上海宝燕商业管理有限公司上海市政工程设计有限公司上海汇琪置业有限公司上海非町影视管理管理有限公司上海临港新城酒店投资管理有限公司滴水湖南岛酒店(皇冠假日酒店)上海临港新城酒店投资管理有限公司大堤酒店(南汇嘴大堤酒店)上海崔浩实业有限公司(海之星商务宾馆)上海芦逸酒店管理有限公司(如家精选新天地店)上海颐临酒店管理有限公司(和颐至尊)上海鲜花港企业发展有限公司上海书农桃业有限公司(书院人家)海昌(中国)投资有限公司上海海昌极地海洋生物科技有限公司上海海昌极地海洋世界有限公司上海耀雪置业有限公司上海书肆文化传媒有限公司(大隐书局)上海科技馆(天文馆)上海中国航海博物馆上海大铁体育文化发展有限公司上海海尚帆友帆船游艇俱乐部管理有限公司上海乃啸体育文化传播有限公司上海泥城万达广场商业管理有限公司上海双马智慧数字传媒科技有限公司上海东方明珠影视科技发展有限公司上海百联临港建设发展有限公司上海昌港置业有限公司上海市临港公证处上海段和段(临港新片区)律师事务所上海联合(临港新片区)律师事务所上海汉盛(临港新片区)律师事务所 上海融孚(临港新片区)律师事务所 上海金茂凯德(临港新片区)律所事务所上海通力(临港新片区)律师事务所上海汇业(临港新片区)律师事务所上海博和汉商(临港新片区)律师事务所北京市大地(上海)律师事务所陕西云德(上海)律师事务所上海虹桥正瀚(临港新片区)律师事务所上海金茂(临港新片区)律师事务所上海融栢律师事务所上海姚燕律师事务所上海申港律师事务所上海荣港律师事务所上海永乐律师事务所海昌(中国)投资有限公司泺亨(中国)投资有限公司埃珂森(上海)企业管理有限公司金川迈科金属资源有限公司上海中谷物流股份有限公司上海塑米信息科技有限公司上海有色网金属交易中心有限公司世邦工业科技集团股份有限公司上海郡州广告传媒股份有限公司曼恩(中国)企业管理有限公司上海苏尔寿工程机械制造有限公司上海燧原科技有限公司艾郎科技股份有限公司上海汽车国际商贸有限公司多玛凯拔(上海)管理有限公司申石生物医药(上海)有限公司上海锦源晟新能源材料有限公司德邦(上海)运输有限公司上海电气核电集团有限公司道生天合材料科技(上海)股份有限公司上海天汉环境资源有限公司曼隆蒂森克虏伯电梯有限公司上海众旦信息科技有限公司上海远茂企业发展股份有限公司缆普电缆制造(上海)有限公司赛默飞世尔电子技术研发(上海)有限公司 汇华理财有限公司上海新远海集融资租赁有限公司德银融资租赁有限公司安诺久通汽车租赁有限公司上实融资租赁有限公司淮鑫融资租赁有限公司招商局融资租赁(上海)有限公司利星行融资租赁(上海)有限公司上海隆辉商业保理有限公司上海睿海创世商业保理有限公司网汇(上海)融资租赁有限公司融泽(上海)融资租赁有限公司上海卧龙融资租赁有限公司上海益流商业保理有限公司君信融资租赁(上海)有限公司上海临港新片区投资控股(集团)有限公司格来赛生命科技(上海)有限公司诚通混改私募基金管理有限公司水发集团(上海)资产管理有限公司上海临港新片区科创产业股权投资基金管理有限公司上海纽尔利投资控股有限公司凯辉(上海)私募基金管理有限公司上海道禾长期投资管理有限公司上海临港新片区私募基金管理有限公司上海生物医药产业股权投资基金管理有限公司上海天诚东泰投资有限公司上海齐鲁投资控股有限公司上海领久私募基金管理有限公司中微半导体(上海)有限公司中建八局科技建设有限公司君旺节能科技股份有限公司中铁建华东建设发展有限公司上海鼎泰匠芯科技有限公司上海商汤科技开发有限公司上海传芯半导体有限公司上海新微半导体有限公司上海天岳半导体材料有限公司新泉(上海)汽车零部件有限公司上海德建聪和生物医药科技有限公司上海臻格生物技术有限公司和元智造(上海)基因技术有限公司道生天合材料科技(上海)股份有限公司卡哥特科工业(中国)有限公司伦茨(上海)传动系统有限公司梅赛德斯-奔驰零部件制造服务有限公司攀时(上海)高性能材料有限公司赛亚森汽车系统(上海)有限公司上海艾港风电科技发展有限公司上海第一机床厂有限公司上海电巴新能源科技有限公司上海电气凯士比核电泵阀有限公司上海飞机制造有限公司上海奉贤赛科利汽车模具技术应用有限公司上海吉田拉链有限公司上海临港均胜汽车安全系统有限公司上海三一重机股份有限公司上海申能临港燃机发电有限公司上海苏尔寿工程机械制造有限公司上海天汉环境资源有限公司上海外高桥造船海洋工程有限公司上海新昇半导体科技有限公司上海中船三井造船柴油机有限公司上海中集洋山物流装备有限公司深园汽车部件(上海)有限公司特斯拉(上海)有限公司西门子歌美飒再生能源(上海)有限公司中船海洋动力部件有限公司中船瓦锡兰发动机(上海)有限公司上海中建申拓投资发展有限公司上海迪柚科技有限公司上海君旺置业发展有限公司上海爱登堡电梯集团股份有限公司上海锦泰元实业发展有限公司上海临美企业发展有限公司上海临图企业发展有限公司上海临宏企业发展有限公司上海城投兴港投资建设有限公司中复神鹰碳纤维有限责任公司上海铸昱汽车部件有限公司上海临港新片区航空产业发展有限公司上海临港产业区经济发展有限公司上海临港奉贤经济发展有限公司上海闵联临港联合发展有限公司上海张江临港投资开发有限公司上海海亮铜业有限公司阿特拉斯科普柯(上海)工艺设备有限公司上海建工材料环港预拌混凝土有限公司曼隆蒂升电梯有限公司上海摩恩电气股份有限公司博禄塑料(上海)有限公司浩盟车料(上海)有限公司佛吉亚(上海)汽车零部件有限公司上海图森未来人工智能科技有限公司白帆生物科技(上海)有限公司美时医疗技术(上海)有限公司帕诺生物技术(上海)有限公司上海海脊生物医药工程有限公司上海临港外服人力资源有限公司上海临港中智人才服务有限公司上海远茂企业发展股份有限公司上海易盟实业发展有限公司上海卓丰人力资源集团有限公司万亚(上海)人才资源服务有限公司上海临港品牌经济研究院上海临港人才有限公司上海成美顺通信息科技有限公司
人才住房政策重点支持单位(6个月)共计29家(红色字体)
单位名称 哪吒港航智慧科技(上海)有限公司璞擎电子(上海)有限公司上海得斯威供应链有限公司上海海洋高端装备功能型平台有限公司上海华迅众联物流有限公司上海临港新片区航空产业发展有限公司上海同盛电力有限公司上海瑞泽实业集团有限公司上海铁路集装箱中心站发展有限公司上海同加国际贸易有限公司上海信达诺有限公司上海智冷供应链有限公司上海中船燃石油有限公司上海自贸区联合发展有限公司云丰国际物流(上海)有限公司上药国际供应链有限公司施洁医疗技术(上海)有限公司上海城邦商业保理有限公司弘阳商业保理(上海)有限公司上海通衢融资租赁有限公司上海晟元商业保理有限公司弘阳融资租赁(上海)有限公司三峡融资租赁(上海)有限公司昆朋(上海)设备租赁有限公司远能(上海)商业保理有限公司君信商业保理(上海)有限公司万宝融资租赁(上海)有限公司远海商业保理(上海)有限公司上海临港融资租赁有限公司
附:2021年8月24日,临港新片区公布了最新的1170家人才住房政策单位清单。
该名单一直在动态更新,估计目前清单数量已超过1170家,但管委会尚未公示。




来源临港新片区国际人才服务港