来源:神探财经
5月初,网络上的一副帖子突然刷爆朋友圈,一位投资者使用量化系统交易,最终只成交一手,申报费却花了400万,收盘后爆仓。 虽然这则消息在朋友圈和期货聊天群中传播甚广,但主流媒体对此鲜有报道,比较权威的评论也比较罕见。其实神探早就想聊一聊这个话题,由于事情比较多,一直没有时间聊。
账户只有30万,申报费花了400万
发帖人爆料, 今年4月19日,其账户在做沥青期货跨期套利程序化交易时,半小时内发生了六万次撤单,收盘后,开户期货公司徽商期货通知,其报撤单手续费半小时损失404.2万,账户中原本的30多万元被全部划走,余额为-374万。

根据发帖人详细介绍,4月19日上午10:30分12秒,沥青做多价差(2307盘口卖价- 2308盘口买价)符合做多条件,由于BU2307交易比BU2308活跃,所以优先去成交BU2308,接着开始做多BU2307一手,依照惯例,读取盘口价,然后加4跳,希望立即成交。
该投资者使用了FAK指令,如果不成交,则自动撤单,撤单速度快,同时可避开交易所撤单限制。如果撤单的话,通常第二次会立即成交,但是意外的事,没有成交。然后反复重复。上午11:06分人工发现异常,停止了策略,此时撤单了约6万次。
他从文华软件上看BU2307的行情,发现价格比“极智量化”软件要高十多个点,所以该投资者认为“极智量化”推送的行情完全错误,即使每次读取盘口价加价买入,重复了6万次,依然无法成交。
该名投资者立刻与“极智量化”软件的技术人员联系,事后,其猜测很有可能是BU2306的行情当成BU2307推送过来了,也就是交易软件故障。
笔者发现,“极智量化”软件正是由郑州商品交易所独资企业易盛公司开发的。
单子没有成交也要收费?
很多读者会问,报单没有成交也要收费啊?
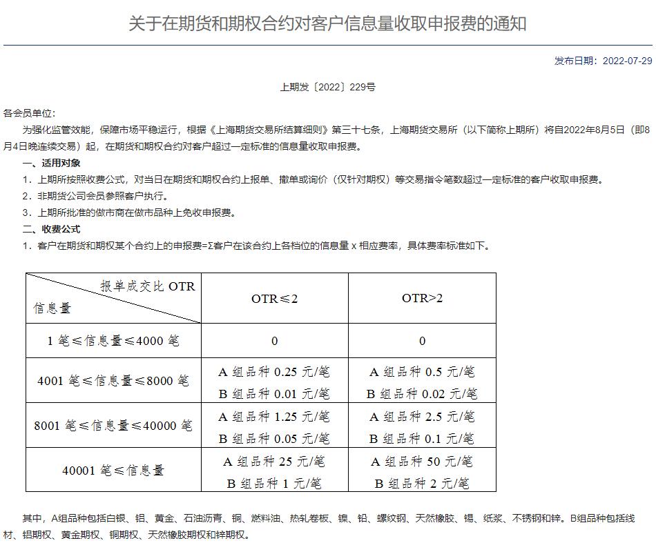
根据上期所〔2022〕229号公告,上期所)将自2022年8月5日起,在期货和期权合约对客户超过一定标准的信息量收取申报费。

上期所按照收费公式,对当日在期货和期权合约上报单、撤单或询价(仅针对期权)等交易指令笔数超过一定标准的客户收取申报费。
该名投资者做一个测算,如果从早上9:00开盘一直到下午收盘一直以这样的节奏发送沥青合约的无效委托,到底会产生多少的“申报费”呢?
白天交易时段:9:00-10:15, 10:30-11:30,13:30-15:00,共计225分钟。按照事件中36分钟发送59600次委托的节奏,平均每分钟1655次,理论上一天可发送委托次数:225×1655 = 372375次,对应的信息量:744750。
预计的产生申报费是:
4001~8000笔: 4000 x 0.5 = 0.2万
8000~40000笔:32000 x 2.5 = 8万
40000笔以上:(744750 - 40000) x 50 = 3523.75 万
合计:3531.95万。
理论上一个合约一天可产生申报费是3500多万!平均每分钟产生申报费15.69万!
值得注意的是,使用手动下单的投资者不必担心,当日信息量在1笔到4000笔之间的,不收取费用, 手动下单的投资者很难做到4000笔的信息量,另外笔者认为上期所的这一政策也是主要针对高频量化交易。
究竟谁应该为事故负责任?
这一个事件中,暴露出诸多问题, 徽商期货、上期所以及交易者都难辞其咎。郑商所旗下的开发“极智量化”软件的易盛公司的软件是否存在异常也应该澄清。
首先,徽商期货风控系统对申报费是不设防的。 徽商期货没有实时估算账户保证金情况, 尽管申报费是盘后收取的,但徽商期货在实际可用保证金为负数的情况下依然可以正常发出3.89万次委托 ,到下午收盘时账户权益依然有30万,但不能出金了,说明徽商期货风控系统有问题,没能及时控制事情的发生。
其次,投资者对量化交易系统不完善,没有及时学习交易所相关制度。 既然自己使用了量化交易系统,没有设置报单次数就是一个漏洞,没有交易所相关制度也是导致意外的原因之一。
再次,上海期货交易所宣传不到位,对异常交易处理不及时。 宣传方面,毋庸置疑, 上期所公告的传播力度明显是不够的,导致很多投资者没有看到或者没有看懂相关公告 。另外,笔者了解到, 很多投资者看公告的状态是所有的字全部都认识,但放在一起不知道讲了什么内容;交易监控方面,一个账户频繁报无效单,上期所居然没有采取有效措施。
最后,郑商所旗下的易盛公司也应当及时回应市场,该投资者所说的事故当天BU2307的行情错误是否属实 ,如果属实,徽商期货、上期所、郑商所易盛公司以及投资者都有一定的责任,郑商所易盛公司则是事情的导火索,反之,事故的责任方就剩下徽商期货、上期所以及投资者了。
说实话,市场各方都在盯着事情的处理结果,大家都在等待一个真相,更想知道400万的申报费最终由谁承担,也 希望徽商期货、上期所、郑商所易盛公司同样能够公开回应一下这个事情,希望不是一笔糊涂账,有时候投资者只是想知道一个真相,投资者心里有底远比不断瞎猜更有利于市场健康发展。
#我要上微头条##我要上 头条##我要上头条##期货量化交易##亏损#