
作者:廖志明、邵春雨来源:志明看金融原标题:【招证|银行】专题: 理财公司产品有啥打法?

1、理财公司时代,理财净值化转型加速
1.1理财公司相继成立,银行理财进入理财公司时代
设立理财公司开展理财业务是顺应监管要求。2018年4月,资管新规(《关于规范金融机构资产管理业务的指导意见》)落地,明确要求“主营业务不包括资产管理业务的金融机构应当设立具有独立法人地位的资产管理子公司开展资产管理业务,强化法人风险隔离”;2018年10月,理财新规(《商业银行理财业务监督管理办法》)出台,再次强调“商业银行应当通过具有独立法人地位的子公司开展理财业务”;2018年12月,《商业银行理财子公司管理办法》落地,明确商业银行成立理财公司的实施细则与要求,全面推动商业银行设立理财公司。
理财公司开展资管业务有优势。理财公司商业银行通过理财公司开展资管业务,一方面有利于完善银行表内外风险隔离机制,逐步有序打破刚性兑付,推动银行理财回归资管业务本源;另一方面也有利于资管业务专业化运营与转型发展,优化组织管理体系,理财公司独立法人地位利于建立符合资管业务特点的风控制度和激励机制,促进理财业务规范转型与发展。
理财公司相比于总行部门有更多发展优势。从公募理财销售起点来看,理财公司不限定起购的门槛,而传统银行理财销售起点为一万元及以上。同时在公募理财投资范围内,理财公司发行的公募理财产品相比之前除可投资于标准化债权资产、非标以外,还可直接投资二级市场股票。另外,理财公司还可以利用自有资金投于本公司所发行的理财产品,但不能超过其自有资金的20%,不能超过单只理财产品净资产的10%。
理财公司理财产品销售渠道更广。银行理财主要依赖于母行的销售渠道。理财公司发行的产品允许银行业金融机构代销,也可以通过银保监会认可的其他机构代销。理财公司产品不仅能依托母行完备的渠道资源,也可以借助同业代销、直销渠道等渠道增强产品的销售能力。例如招商银行在销售自己的理财产品同时,也同时代销光大理财、建信理财、交银理财、兴银理财等其他理财公司的理财产品。未来,部分机制好、发展好的中小行的理财公司可以降低甚至摆脱对母行的依赖,脱颖而出成为资管行业的领头羊。
理财公司相继开业,开启银行理财的新时代。自2018年12月首批理财公司获批筹建,2019年5月建信理财率先正式开业以来,截至2020年12月末,已有24家理财公司获批建立,其中20家已经正式开业。可以说,银行理财已经进入理财公司时代。

1.2理财净值化转型加速,理财公司理财规模快速增长
资管新规、理财新规发布后,特别是理财公司成立后,银行理财产品净值化转型加速,预期收益产品占比明显减少。截至2020年12月末,表外理财25.86万亿元,其中,净值型产品余额17.4万亿元,占比达67.3%;非净值型产品余额8.5万亿。

理财公司产品理财产品规模明显增加。理财公司作为理财净值化转型的核心,依照监管要求,理财公司所发行均须为净值产品。2020年初以来,理财公司理财产品规模快速增长。截至2020年12月末,理财公司理财产品余额6.67万亿元,占表外理财的25.8%。按理财规模统计,理财公司存续规模中自主发行产品占比为39.3%,母行划转占比60.7%。

2、理财公司产品有何特征?
自2019年8月,理财公司发行第一只理财产品开始,理财公司已成为银行理财净值化转型的核心力量。截至2020年12月31日,已有24家理财公司获批,20家理财公司开业,共发行2791只理财产品。
那么,理财公司发行的这些理财产品有何特征?
2.1 发行产品以封闭式净值型为主,且期限拉长
按照监管要求,理财公司发行的产品均须为净值型产品。目前,理财公司目所有存续的理财产品均为净值型产品。
现金管理类理财贡献理财规模的半壁江山。截至2020年12月末,理财公司理财产品规模6.67万亿元。其中,封闭式产品规模占比19.4%,开放式产品规模占比80.6%。而开放式产品中,现金管理类理财规模占比达60.4%。

封闭式产品规模占比虽不高,但数量占比较高。封闭式净值类理财产品一般期限较长,产品在存续期间不能赎回,到期限终止日根据最新净值进行兑付。截至2020年底,理财公司封闭式产品中期限一年及以上的余额占比78.4%。封闭式产品期限拉长,可以按照严格期限匹配的要求配置非标资产,提升理财收益率;也可以促进投资策略的多样化,配置部分股票资产等。截至2020年12月末,理财公司存续产品中,封闭式净值类理财产品数量占比60.3%,而开放式净值类理财产品数量占比39.7%。这反映了封闭式产品单只平均规模明显小于开放式产品,长期限封闭产品发行难度较高。

理财公司注重发行长期限理财产品。截至2020年底,理财公司封闭式产品中期限一年及以上的余额占比78.4%。在理财公司所有已发行的理财产品中,超过一半的产品期限为1-3年(含),并且期限为6-12月(含),3年以上的产品数目分列第二,三位。由此可见,理财公司发行的理财产品大部分为中长期型理财产品。

2.2产品类型以固收类产品为主,混合类增加
截至2020年12月末,理财公司共存续现金管理类理财53只,规模占到理财公司理财规模的48.7%。亦即,当前理财公司理财规模近半来自现金管理类理财。
理财公司理财产品以固定收益类为主。截至2020年底,理财公司理财产品中,固定收益类产品规模占比达92.3%,混合类理财规模占比7.5%,权益类占比仅0.3%。在理财公司所发行理财产品中,固定收益类理财产品数量达2384只,数量占比78.3%;混合类656只,数量占比22%;权益类只有5只产品,数量占比0.2%。

从产品风险等级来看,理财公司更倾向于发行中风险或中低风险理财产品,基本与银行业其他机构一致。
中低风险产品符合银行理财客户风险偏好较低的特点,同时也解释了现在理财市场仍以固定收益类产品为市场核心的特点。即使银行业理财产品净值化转型加速,理财用户群短时间内很难发生太大改变:大部分客户仍偏好投资风险低收入稳定的理财产品。

3.理财公司产品有何打法?
理财公司作为理财净值化转型的中坚力量,自2019年首家理财公司开业至今,已有43家理财公司获批,20家正式开业。具体来看,六大行的理财公司开业已一年有余;全国性股份行中,兴业、光大、招行、中信、平安、华夏银行的理财公司已开业。此外,民生、广发、浦发已获批筹建。12家股份行只有渤海银行尚未披露理财公司的进展。城商行中,杭州、宁波、青岛银行、江苏银行、南京银行等6家银行的理财公司已开业;而农商行中重庆农商行的理财公司已开业。
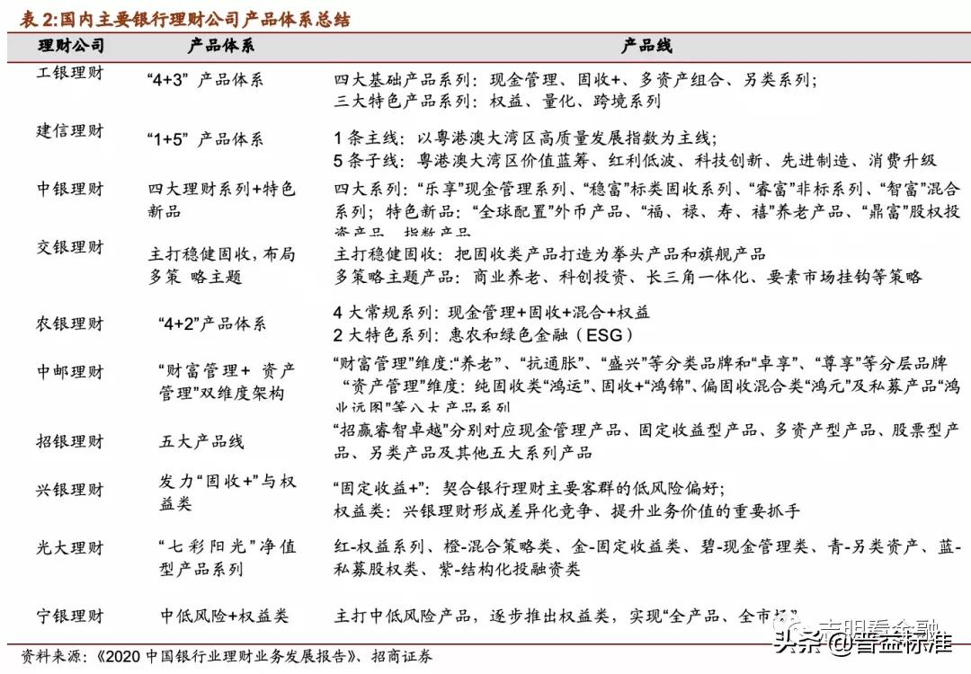
产品布局固收类(含现金管理)产品为主,并注重特色发展,积极发力固收+与权益类产品。目前,主要理财公司产品体系以固收类为主,产品线覆盖现金管理、固收、混合类、权益类、另类资产、多资产等。在产品设计上,充分发挥各自的优势,体现差异化的战略布局。例如,工银理财依托科技与跨境实力推出权益、量化、跨境三大系列特色产品;例如建信理财总部设在大湾区的深圳,权益类产品以粤港澳地区的发展指数为主线,布局大湾区价值蓝筹、红利低波、科技创新、先进制造及消费升级等5条子线;兴银理财发力固收+与权益类产品。

我们认为,未来10-20年,大资管行业将有大发展。部分市场化程度高、战略清晰、执行力强的中小行理财公司未来有望脱颖而出,降低对母行的依赖,成为理财公司的领头羊。
3.1工银理财以产品数量及丰富度取胜
工银理财产品发行数量领先。工银理财为注册地在北京,注册资本达160亿元的工行理财子公司。截至2020年12月末,在所有理财公司中,工银理财发行的理财产品达845只,数量占比28%,遥遥领先于其他理财公司。同时,建信理财、中银理财以及交银理财均发行400只左右理财产品,大行理财公司产品发行数量皆处于领先水平。大行理财公司自2019年发展至今,产品体系已较为完善。

作为工行的理财子公司,工银理财凭借母行渠道优势、人才优势等发展处于业内领先地位。自工银理财成立以来,工银理财每月发行的理财产品数目在50只左右。其中2019年11月较为突出,当月发行数据超过100只,主要是当月工行将部分产品从母行迁移至工银理财。

工银理财混合类理财数量占比较高。从发行产品类型来看,截至2020年12月末,工银理财混合类理财产品占总发行产品数量的近40%,远超于市场平均。工银理财大力发展混合类理财产品,布局权益资产投资。从产品期限来看,大于1年的产品数量占比近80%。通过发行较长期限的产品积极参与股票市场,也可以严格期限匹配配置非标资产,提升产品收益率。

作为银行理财公司的领头羊,工银理财的产品体系覆盖了不同期限、类型,投资策略覆盖了固收、量化、FOF、全球资产配置、养老配置、私募股权等。此外,工银理财依托集团资产管理、托管、养老金等优势,在战略定位上,制定了以新概念、新产品、新模式,致力于构建集团的产品中心、轻资本业务发展的创收中心和集团客群经营的稳定器。
大而全的产品体系。工银理财以资管新规为指引,构建现金管理、固收+、多资产组合、另类四大基础产品系列和权益、量化、跨境三大特色产品系列的“4+3”全类别产品布局体系。工银理财现打造了添利宝、鑫得利、全鑫权益、鑫稳利、博股通利等公募和私募多条产品线。例如添利宝产品全部为现金管理类固定收益类产品,申赎灵活,安全性高。而全鑫权益系列产品则为混合类理财产品,其一方面通过对固定收益类和权益类资产的配置,获得基础性收益;另一方面进行固定收益,权益类的择机交易,以增强产品的收益。工银理财已具备在理财公司中较为成熟的产品体系,并且将会持续发展,为客户创造更高的收益。

目前来看,工银理财的产品布局有三大特色:1)低投资门槛:固收类和混合类产品起投点多为1元。2)培育长期投资理念:提升产品获得稳定回报的能力,引导客户长期投资理念。3)多触角捕捉权益市场的发展机遇:目前工银理财已有一款权益类理财产品,同时工银理财将通过固收类,混合类产品来配合权益类资产,并发行23支科创主题产品,累计对科创板类相关投资超200亿元,为客户提供分享科创企业成长红利新途径。此外,工银理财率先取得衍生品交易和外汇业务资格,这意味着其获得了资管业务转型发展的市场先机。
工银理财以固收类理财产品,大力发展混合类产品,产品布局上兼顾了稳与进。作为国内资产规模最大银行的理财子公司,工银理财渠道优势、资金实力、投研优势较大,理财产品布局讲究大而全,全方位满足客户多样化的理财需求,未来工银理财有望成为资产规模1万亿美元的资管机构。
3.2招银理财产品布局完善,注重协同与科技应运
招银理财实力雄厚。招银理财为招商银行设立的理财公司,其于2019年11月1日开业,注册资本50亿元,是继光大理财之后第二家开业的股份行理财子公司。招商银行财富管理走在业内前列,零售客户基础较好,特别是高端客户优势明显,堪称零售之王。招商银行理财规模常年位居国内银行业第二名,作为零售王者-招行的理财子公司,招银理财可谓是含着金钥匙出生,无论是资金实力、渠道、人才、科技实力都处于业内领先水平。
招银理财目前以固定收益类投资为重点,权益类和另类资产投资为辅,建立全能型的资管公司。招银理财愿景为成为“国内领先、国际一流的全能型资产管理机构”。
招银理财定位清晰,注重协同与科技应运。以零售为主体,协同和服务于母行战略。招银理财定位于承接招行理财客户群体,立足于为零售客户提供全方位、差异化的财富管理服务。在招商银行的定位里,理财子公司首先是嫁接零售端客户和批发端客户的桥梁,其次是服务于自身客户和外部客户的桥梁。招银理财依托招行体系化优势,既要回归“受人之托代客理财”的资管业务本源,又要秉承“一个招行”的思想,服从于全行“一体两翼”战略定位。科技为用,金融科技驱动未来发展。招行一直重视对金融科技的投入,2019 年招行将税前利润投入金融科技的比例提高到 3.5%,重点用于金融基础设施,大数据、云计算、分布式、区块链等领域;提取营收的1%作为金融科技的基金,用于新的技术平台建设和一些外部非金融场景及内部的金融次场景的建设。而招行也在筹建资管科技公司,加强科技在资管公司的应运。
五大系列产品构成丰富的产品线。招银理财将不同偏好与需求的客群分类,设计了五大系列产品。其分别为:招赢-现金管理型、招睿-固收型、招智-多资产型、招卓-股票型、以及招越-另类及其他产品。其中,招赢系列为现金管理型理财产品,投资于银行间市场和交易所市场的各类货币市场工具,具有流动性好、风险低、收益稳等特点。招睿系列为发行量最大的固收类理财产品,投资于标准化或非标准化的固收资产的比例不低于80%,该系列产品具有风险较低、收益稳健等特点,适合中低风险偏好客群。招智系列为多资产型产品,即产品投资多种大类资产,且任一资产比例均未到80%,具有策略风格均衡、风险调整收益高、适合长期配置等特点。招卓系列为股票型产品,截至2020年底,招银理财只发售了一款股票产品:招卓沪港深精选周开一号。招卓系列投资二级市场股票资产的比例超过80%,风险较高,收益进攻性较强。招越系列产品为投资于商品及金融衍生品、不动产等另类及其他产品。资产类别多元丰富,跨越主流市场风险,为客户提供额外的收益增强。
理财规模大。截至2020年6月末,招商银行的理财产品余额2.38万亿元,其中债券投资余额为1.85万亿元,债券类资产投资占比为69.84%。招银理财的混合类,多资产类产品的发展较快,已经有千亿元的规模。招银理财已于2020年6月发行其第一款权益类理财产品,招银招卓一号。
招银理财的发展速度快。截至2020年12月31日,招银理财总计发行142款理财产品,在所有理财公司中排名第六,但在股份行理财公司中遥遥领先,发行产品数量排名第一。2020年11月、12月的发行产品数量大幅增长,两个月发售理财产品近90只。

固收类理财为主,适当拉长产品期限。零售客户偏好净值稳定、低波动的产品,因而固收类理财产品是大头。在招银理财截至2020年底已发行的理财产品中,固收类产品超过80%。混合类理财产品目前占总发行产品的17.3%。从产品发行期限来看,招银理财的产品集中于6个月到3年的期限。发行较长期限的产品,能够防止短期净值波动造成客户的实际损失,可以适当配置非标及股票,提升收益率。

3.3宁银理财机制较市场化,注重投研能力建设
城商行理财公司的领跑者。宁银理财作为宁波银行的理财子公司,注册地为宁波,注册资本15亿元,于2019年12月25日开业,为首家开业的城商行系理财公司。截至2020年6月末,宁银理财总资产16.33亿元,净资产15.73亿元,1H20实现净利润0.73亿元。净利润远超同期开业的另一家城商行系理财公司:杭银理财。
我们认为,理财公司竞争力的核心是丰富的产品线、强大的投研能力(人才)、渠道能力,而这一切的根本是市场化的机制。
专业投资能力是宁银理财发展的核心。宁波银行始终致力于为客户获得稳定、可靠的投资收益,将投资团队的专业能力建设放在核心位置。通过“投研联动”,在充分了解资产价值的基础上,做出合理的投资决策。在研究支持方面,通过构建专业的信用分析体系、立体的信息资源网络以及定制化的信用评级系统,为大类资产配置提供支持。同时,结合多样化的市场风险管理工具,进行全面的风险管理调整和监测。据财联社报道,博时基金研究总监或将加入宁银理财,公募基金等资管专业人才的加入,将有助于其大幅提升股票等投资能力,补齐短板。
组织架构方面,宁银理财根据业务开展需要设立了投资部、研究部、销售部、产品部、集中交易室、风险合规部、审计部、运营部、科技部及综合部,合计10个部门。在部门设置上,重视投研、营销及产品设计。
以固收类产品为基石,积极布局权益及商品产品。从产品结构上来看,宁银理财目前主打固定收益类产品,未来或推出权益类产品。宁银理财的客户群体以中低风险偏好为主,因此,宁银理财根据客户的需求现阶段主要推行中低风险产品。同时宁银理财将逐步推出固收增强、 FOF、挂钩型等投资权益、商品等不同市场的产品,努力打造“全产品、全市场”的银行系理财公司,以满足客户全方位的财富管理需求。
产品发行数量较多。截至2020年12月末,宁银理财已发行111款理财产品,位列所有理财公司中第七,仅次于国有五大商业银行的理财公司和招银理财。值得注意的是,目前宁银理财所有发行的理财产品皆是固定收益类理财产品。与工银理财、招银理财等大型商业银行的理财公司不同的是,宁银理财目前尚未进入混合类、权益类产品市场。作为体量较小的城商行,宁银理财目前仍以中低风险固收类产品为基石。
拓展销售渠道。从销售渠道上来看,宁银理财的产品销售渠道目前仍以母行宁波银行为主。但是随着各大理财公司为了扩大规模,积极探索代销渠道的趋势,江苏银行和苏州银行同宁银理财展开了合作,代销宁银理财的理财产品。
宁银理财作为城商行理财公司的代表,在成立的一年里发展迅速,离不开其清晰的自我定位。作为中小银行系理财公司,宁银理财发挥中小银行更灵活的特性,发掘细分客户和市场的需求,进行业务和产品创新,与大行形成差异化竞争。例如,下沉市场到城镇、农村、老年等客户群体去寻找需求,打造爆款产品。清晰的定位使得宁银理财可以和大型银行理财公司形成互补,共同发展。
截至2020年12月底,已有五家城商行相继成立理财公司。随着经济转型,居民的收入增加,理财管理市场具有很大的潜力和发展空间。依靠市场化的机制,打造专业投研能力及拓展营销渠道,宁银理财或将有大发展,甚至超越部分股份行的理财公司。
4.理财公司理财产品如何投资?
理财公司以固收类理财为主,混合类理财次之,权益类理财刚开始发展。截至2020年12月31日,固定收益类理财产品的发行数量、存续数量在理财市场上仍处于绝对领先的地位;在理财公司目前所发行的2791款理财产品中,固定收益类理财产品占比78.3%;混合类产品占比21.5%;仅有5只权益类理财产品,占比0.2%。
理财公司理财产品投资端债券及股票等标准资产占比高。截至2020年底,理财公司理财产品非标债权资产投资占比仅7.67%,明显低于整体表外理财;债券投资比例达64.5%,占比最高。

理财公司产品打法已较为清晰。固收类理财是理财公司的产品基石,现金管理类理财是固收类理财的重点,起到替代货币基金之作用。非现金管理类的固收类理财往往尽量拉长产品期限,投资端以债券为主,非标为辅,通过适当配置非标资产来提升收益率;拉长产品期限也可以容易避免产品净值短期波动导致客户亏损。混合类理财产品中,固收+是主流打法,以债券打底,通过配置股票及非标等增厚收益,股票投资上MOM或FOF形式居多。权益类理财刚刚起步,主动股票投资能力仍较欠缺,股票投研能力仍需提升,可以先通过布局股票指数产品,逐步建立起权益类理财产品线,进而大力发展主动股票投资产品。
4.1固定收益类理财-投资端债券为主非标为辅
固收收益类理财为投资于存款、债券等债权类资产的比例不低于80%的理财产品。固定收益类理财产品在银行理财市场中占据绝对的核心位置,截至2020年底存续的2791只产品中,有2176只固定收益类产品。其中,工银理财共发行485只固收类理财产品,排名第一。第二为建信理财,发行377只,第三为交银理财,发行311只固收类理财产品。
固定收益类理财,T+0的主要是现金管理类理财,类似货币基金,投资于存款、货币市场工具及短债,采用摊余成本法估值。理财公司发行的非现金管理的固收类理财往往尽量拉长期限,这样可以严格期限匹配去配置一部分非标债权资产,以提升收益率。对于非标债权资产一般以摊余成本法估值,而债券往往以市值法估值,也有理财公司将持有至到期为目的的债券投资以摊余成本法计价。
招银理财招睿金葵一年定开3号-投资上债券为主非标为辅,债券以市值法估值。
银行理财净值化转型,打破刚兑的关键是充分的信息披露。招银理财作为国内净值化转型的领头羊,产品信息披露虽较公募基金行业仍有较大的差距,但相对较完善。
产品投资以债券为主非标为辅。招银理财招睿金葵一年定开3号产品合同约定,该产品固定收益类资产配置比例不低于80%,其中,标债资产不低于60%,非标债权资产比例为0-40%区间。截至2020年12月末,该产品100%投资于固定收益类资产,其中,非标债权资产占比接近27%。该产品20Q4前十大资产主要是标债资产。
非标投资严格符合期限匹配要求。由于招银理财招睿金葵一年定开3号产品为定开1年的,按照资管新规非标投资期限匹配之要求,该产品投资的非标资产剩余期限不能超过1年。该产品对所有非标投资项目进行了披露,截至2020年底,剩余期限最长的为招商财富-招商银行-金源嘉业1号专项资产管理计划(第54笔),该资产剩余期限351天,未超过1年,该资产也为该产品第一大投资资产;融资对象为艺城房地产开发有限公司,预期收益率高达8.55%,对于提升理财收益率帮助较大。

产品估值尽量向公募基金做法靠拢。招银理财招睿金葵一年定开3号产品合同对估值方法进行详细地披露。产品估值尽量向公募基金做法靠拢,股票及债券等资产以市值法估值,非标资产以摊余成本法估值。具体如下:
1)在证券交易所上市的股票,以其估值日在证券交易所挂牌的市价(收盘价)估值;估值日无交易的,最近交易日后经济环境未发生重大变化且证券发行机构未发生影响证券价格的重大事件的,以最近交易日的市价(收盘价)估值;最近交易日后经济环境发生了重大变化或证券发行机构发生影响证券价格的重大事件的,参考类似投资品种的现行市价及重大变化因素调整最近交易市价;对于长期停牌股票,按行业通行的估值方法处理。
2)在证券交易所和全国银行间市场交易的债券按第三方估值机构(中债、中证等)提供的估值数据估值。
3)未上市期间的有价证券应区分如下情况处理:A、送股、转增股、配股和公开增发新股,按估值日在证券交易所挂牌的同一股票的市价(收盘价)估值;该日无交易的,以最近交易日的市价(收盘价)估值;B、首次公开发行未上市或未挂牌转让的股票、债券,采用估值技术确定公允价值,在估值技术难以可靠计量公允价值的情况下,按成本估值;C、发行时明确一定期限限售期的股票(包括但不限于非公开发行股票、首次公开发行股票时公司股东公开发售股份、通过大宗交易取得的带限售期的股票等,不包括停牌、新发行未上市、回购交易中的质押券等流通受限股票),按监管机构或行业协会有关规定估值。
4)交易所上市未实行净价交易的债券按估值日收盘全价或第三方估值机构提供的相应品种当日的估值全价减去收盘价或估值全价中所含的债券应收利息得到的净价进行估值。
5)可转换私募债券和可交换私募债券未转股前按照公允价值估值。
6)期货、互换、期权、权证等衍生金融工具场内交易以交易所最近交易日结算价或收盘价进行估值,场外交易按照第三方机构(上海清算所等提供的估值数据、或管理人认可的模型估值和参数处理模式进行估值。
7) 投资于信托计划、资产管理计划、基金等的资产:A、按合同约定的估值方案,以信托计划的受托人、资产管理计划或基金的管理人等和资产托管人共同确认的净值或投资收益情况进行估值。B、对于无活跃公开交易的非标准化债权资产、同业存款等,按成本法估值。如非标准化债权资产存续期间发生影响资产未来现金流的重大事件的,经管理人合理判断对资产价值进行重估。
8)债券回购和拆借按成本估值。
9) 若理财计划存续期间持有其他投资品种,以理财计划管理人和理财计划托管人共同认可的方法估值。
10)在任何情况下,如采用以上规定的方法对资产进行估值,均应被认为采用了适当的估值方法。如管理人有证据表明按上述规定不能客观反映理财计划资产公允价值的,管理人可根据具体情况,在综合考虑市场成交价、市场报价、流动性、收益率曲线等多种因素基础上,按最能反映理财计划资产公允价值的方法估值。
11) 对于以上估值方法, 相关法律法规以及监管部门有另行规定的,按照监管最新规定执行。如监管并无明确规定和要求的,由产品管理人与托管人协商确定计算方法。
产品收取业绩报酬。招睿金葵一年定开3号理财计划不收取认/申购费,固定投资管理费率0.2%/年,销售服务费0.3%/年,托管费0.1%/年,超过业绩比较基准下限的部分计提20%浮动投资管理费。
产品净值有波动,非标资产提升收益率。由于招睿金葵一年定开3号投资的标债资产比例不低于60%,而该类资产采用市值法估值,在债市调整时期,净值会出现较大波动。实际来看,在2020年5-7月期间,无风险利率上升,债券市场大幅调整,该产品净值出现了一定的回撤。不过,由于配置了一定比例的非标资产,提升了收益率。该产品2020年全年收益率3.73%,好于多数纯债基金,且位于产品说明书约定的业绩比较基准-首个投资周期年化 3.5%-4.5%区间。
不过,该产品最大的一笔非标投资的融资对象是成立时间较短的艺城房地产开发有限公司,风险未知,倘若该非标资产违约将造成净值大幅回撤。

工银理财恒鑫固定收益类期间分配封闭净值产品-长期限封闭产品,投资以非标资产为主。
产品收取低管理费率及高比例的业绩报酬。工银理财恒鑫固定收益类期间分配封闭净值产品(2019年6号)为封闭式理财产品,期限为3年,其业绩比较基准为4.35%/年,托管费为0.02%/年,销售手续费率0.3%/年。产品管理费为0.1%/年,由于管理费率较低,该产品说明书约定,超过业绩比较基准部分的 80%作为投资管理人的浮动管理费。
产品投资以非标资产为主。恒鑫固定收益类期间分配封闭净值产品(2019年6号)为固定收益类产品。由于该产品封闭期限长达3年,可以较容易地期限匹配投资非标资产。截至2020年12月末,该产品投资非标债权资产的比例达97.4%,且均为理财直投。在其投资的非标准化债券资产中,2019年烟台蓝天直投-3年收益率为5.1%,2019年中兵投资7亿元理财直投年收益率为4.97%,2020年水电九局6000万元理财直投收益率为4.97%。

产品估值较多地采用摊余成本法。相较于招银理财标债资产采用市值法估值,工银理财这款产品对于标债资产估值:以持有到期为目的持有的债券按摊余成本法估值,以交易为目的持有的债券按市价法估值。此外,非标资产也采用摊余成本法估值。
估值方法约定具体为:1、货币市场工具类的估值。1)银行存款以本金列示,逐日计提利息;2)货币基金以当日基金净值估值;3)一年内同业存单或债券以摊余成本法估值。2、债券类的估值。1)以持有到期为目的持有的债券按摊余成本法估值;2)以交易为目的持有的债券按市价法估值。3、债权类项目的估值。1)非标债权类项目以摊余成本法估值;2)标准化债权项目中,以持有到期为目的持有的债权按摊余成本法估值,以交易为目的持有的债权按市价法估值。4、其他资产类估值1)其他资产存在并可以确定公允价值的,以公允价值计算,公允价值不能确定的按取得时的成本,按摊余成本法计算。5、国家有最新规定的,按其规定进行估值。
产品净值平稳增长。截至2020年底,该产品投资2.58%于货币存款,另97.42%投资于非标准化债权资产。由于存款及非标资产均采用摊余成本法估值,该产品成立以来净值平稳增长,未出现波动。2020年底,该产品累计净值为1.0493,由于产品成立于2019年12月5日,2020年收益率高于4.35%的业绩比较基准。

4.2混合类理财-固收+是主流,靠股票投资增收益
兴银理财积极发力固收+产品。截至2020年2月中旬,兴银理财共存续14只混合类理财产品。混合类产品固定收益类资产、股票、商品等均不得高于80%,固收+是主流,以固收打底,通过股票投资增厚收益。
睿盈年年升3号为固收+产品。兴银理财睿盈年年升3号净值型理财产品成立于2020年6月10日,募集规模68.8亿元,为1年定开产品,业绩比较基准为3%-6%。该产品投资于权益类资产的投资比例合计不超过产品总资产的20%,投资策略上,积极应用固收+策略,把握市场机会,及时动态调整各类资产配置比例,适度投资权益类资产,在稳健运作的基础上力争增厚产品收益。

产品以委托投资为主。截至2020年底,睿盈年年升3号净值型理财产品投资资产中委外投资比例达78.4%,可见该产品以委外投资为主;直接投资部分主要是债券投资。从委外投资来看,大概81.8%比例为债券,14.4%比例为股票。

以MOM形式委托头部资管机构进行投资。从睿盈年年升3号净值型理财产品前十大持仓来看,该产品委外给了睿远基金、鹏扬基金、汇添富基金和易方达基金等4家公募基金公司专户,采用固收+策略,每家约20亿元。兴银理财则直接投资了银行同业存单及部分债券。采用MOM形式,可以解决自身股票投资能力不足的问题,为产品提升收益。

净值有一定波动,但平稳增长。截至2020年底,产品成立以来收益率为5.22%,年化收益率为9.30%,明显高于3.0%-6.0%的业绩比较基准,成功地依靠股票投资增厚了投资收益。

4.3权益类理财-初露锋芒,光大理财领跑
光大理财积极布局权益类理财。截至2021年2月初,理财公司共存续6只权益类理财产品,其中,3只为光大理财发行的,2只为招银理财的,1只为工银理财。光大理财公司当前存续的权益类理财产品数量最多。权益类理财之发展可谓是刚刚开始。
我们以光大理财阳光红卫生安全主题精选为例分析理财公司权益类理财产品运作,该产品是光大理财发行的第一款权益类理财产品,产品于2020年5月15日开始募集,成立于2020年5月26日。截至2020年底,该产品规模仅0.5亿元,规模较小。
产品设有较高的管理费率及零销售服务费率。光大理财阳光红卫生安全主题精选产品的业绩比较基准为中证800指数收益率*80%+中证全债指数收益率*15%+银行活期存款利率*5%。100元起投,认购申购追加金额为100元的整数倍。产品管理费为1%/年,托管费率为0.05%/年,销售服务费率为0,未有浮动管理费。
产品主要投资二级市场股票。该产品权益类资产在同等条件下优先投资于卫生安全主题直接或相关的行业。截至2020年12月末,所持个股排名靠前的分别是宁德时代、恒瑞医药、科达利、万科企业等。相比于三季度,所持个股排名发生很大变化。20Q3排名靠前的华兰生物、智飞生物、天坛生物在20Q4没有出现在前十。

净值波动较大,20年下半年跑输了业绩基准。作为权益类理财,阳光红卫生安全精选估值主要采用市值法,与股票基金估值方法一致。该产品规定单只证券的持仓市值不超过产品净资产的10%。同时,该产品是开放式净值产品,会保留不低于5%的流动性资产以应对日常申赎需求。截至2020年12月末,产品净值为1.0432。产品的净值曲线波动较大,20年下半年有较长时间净值处于1.0以下。截至2020年底,阳光卫生安全存续期间净值增长率仅为4.32%,同期的业绩比较基准为24.18%,大幅跑输了业绩基准。这说明刚开始布局股票投资的理财公司还需大幅提升股票投研能力,长路漫漫。
