来源:器械之家,未经授权不得转载,且24小时后方可转载。
近日,海德堡离子束治疗中心 (HIT) 首次使用氦离子疗法治疗了第一位患者。系统RayStation®* 由RaySearch提供,RayStation是也是世界上头一款支持氦离子治疗的商业治疗计划系统。
实施该治疗计划的RayStation®*也是去年8月份瑞典RaySearch实验室和海德堡离子束治疗中心联合宣布率先在临床上使用该计划支持氦离子治疗的系统。 海德堡离子束治疗中心是世界上率先使用铅笔束扫描传输(PBS) 的中心,而这次首次成功临床将使海德堡离子束治疗中心成为欧洲率先使用氦的治疗中心。

01
首例氦离子笔形束扫描疗法
HIT是德国领先的离子治疗机构,是海德堡大学医院的一部分,HIT于2018年3月向RaySearch就购买了氦离子铅笔束扫描的使用许可,并打算从2021年开始对20-50名患者进行临床研究,以证明氦离子治疗对癌症患者的有效性。
1975-1993 年,美国劳伦斯伯克利实验室通过使用宽束率先将氦离子用于治疗。 早在今年 7 月,HIT离子治疗设施就执行了该程序,并首次使用笔形束扫描进行了应用。它计划开始使用其龙门光束线并启动一项由 20-50 名患者组成的大规模临床试验。 HIT 放射学系教授兼医学主任于尔根·德布斯 (Jürgen Debus) 在一份声明中说:“第一部分和接下来的部分一切都很顺利。”
氦离子治疗仍然是一种实验形式的治疗,它提供辐射以及氦离子带电粒子。与光子放射疗法和质子疗法相比,它有望更有效地破坏肿瘤。据欧洲第一个提供氦气的 HIT 称,除了精确靶向肿瘤外,治疗还可以在几分钟到最多60 分钟的几个疗程中完成。
手术进展顺利,该中心将很快开始使用他们的龙门光束线,并启动更大规模的临床试验。治疗计划是使用 RayStation 版本9B执行的,该版本支持同时使用氦离子、碳离子和质子。物理剂量计算是使用在图形处理单元上实现的笔形束剂量算法进行的,相对生物有效剂量是使用局部效应模型或微剂量动力学模型确定的。 自2019年5月以来,RaySearch 物理和支持团队已经帮助四个碳离子中心进入临床,质子和碳笔形束扫描支持的相同功能,包括稳健优化和评估功能,也可用于氦离子。

RayStation将RaySearch 的所有高级治疗计划解决方案集成到一个灵活的治疗计划系统中。它结合了独特的功能,例如多标准优化工具,以及对4D自适应放射治疗的全面支持。它还包括诸如RaySearch市场领先的 IMRT 和 VMAT 优化算法以及用于光子、电子、质子和碳离子治疗的高精度剂量引擎等功能*。该系统建立在最新的软件架构上,并具有图形用户界面和最先进的可用性。
HIT中心于2018年选择RayStation替代现有的治疗计划系统,并于2019年开始使用RayStation进行质子和碳离子治疗。医院还使用TomoTherapy、CyberKnife和常规直线加速器治疗患者,这是HIT与RaySearch的另一项合作重点。RayStation 可通过单一软件平台为所有这些方式制定治疗计划。
海德堡大学医院放射学系教授兼医学主任Jürgen Debus说:“我们非常自豪地宣布成功的首例氦离子治疗患者;第一部分和后续部分的一切进展顺利。RayStation 有效地处理氦计划并且导出到Siemens Fraction Sequences Planner 工作得很好。我要向为这一成功做出贡献的团队表示衷心的感谢——没有你们,我们根本不可能做到这一点。”

RaySearch 创始人兼首席执行官 Johan Löf 说:“我们很高兴帮助海德堡大学医院取得这一成功。RaySearch 致力于支持先进的治疗技术和方法,RayStation 的目标之一是提供一种治疗所有放射治疗方式的规划系统。我们期待着共同实现新的第一。”
02
未来或为离子治疗市场重要补充
癌症是威胁人类健康的最难对付的疾病之一,是全球导致人类死亡的第二号杀手,仅次于心血管疾病。根据PTCOG (国际离子治疗联合会)日前发布数据,截至2018年底,全球共有221,528例患者接受了离子治疗,其中接受质子治疗的患者190,036例,占总数的85.8%; 接受碳离子治疗的患者27,905例,占总数的12.6%;其余患者接受了氦离子(2,054例)、Pion离子(1,100例)和其他离子治疗(433例)。

全球接受质子及碳离子治疗的患者数据
全球接受质子及碳离子治疗的患者数据 一份题目为《质子治疗市场:2016-2024年全球产业分析预测》的产业分析报告显示,当前质子治疗市场大约为9.45亿美元,预计以复合年均增长率(Compound Annual Growth Rate)15.2%的速率增长,到2024年达到30亿美元。
当前全球质子重离子治疗市场领先企业包括日立、三菱、瓦里安、住友、ProTom International、Mevion、IBA和ProNova。 据国际离子治疗联合会(PTCOG)官网统计,截至2021年5月,全球共有101家已运营的质子重离子治疗中心,其中质子治疗中心89家(美国UFHPTI拥有2家),重离子治疗中心6家,质子/重离子治疗中心6家。按地域划分,亚洲31家(中国5家),欧洲30家,北美洲40家。2020年至今共有6家新开业的中心,均为质子治疗中心(分别位于比利时、西班牙、美国)。


全球已运营质子重离子治疗中心汇总表(截至2021年5月)
亚洲质子重离子治疗市场在2016年至2022年间预计可增长近3倍,亚洲拥有约60%的全球总人口和约1/2的全球总癌症患者,拥有巨大的市场机遇,其中日本占有相当比例, 中国的质子重离子治疗尚在起步阶段,不过大量的质子重离子治疗中心正在筹建中,截至2020年10月我国投入运营的质子治疗中心有5个,不过在建的质子、重离子中心有66个。

日本是全球质子重离子治疗增长最快的地区,这也与日本的治疗费用较低有关,目前日本有17所质子中心。而中国由于癌症患者人数众多,质子治疗也具有巨大的市场潜力,我国的质子治疗尚在起步阶段,不过大量的质子中心正在筹建中。截至2020年10月我国投入运营的质子治疗中心有5个,不过在建的质子、重离子中心有66个。

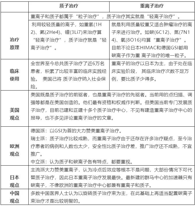
质子、重离子治疗对比
据人民日报8月16日报道,我国首台具备自主知识产权的重离子治疗肿瘤专用装置(即医用重离子加速器/碳离子治疗系统)成功应用,至此,我国成为全球继美国、日本和德国之后第四个拥有自主研发重离子治疗系统和临床应用能力的国家。
海德堡重离子放射治疗中心(Heidelberg Heavy Ion Therapy Center,HIT) 是欧洲第一个专用重离子治疗中心,由海德堡大学医院、德国癌症治疗中心(DKFZ)、德国重离子研究中心(GSI)、德国鲁森道夫研究中心(FZR)合作建造。
这座德国唯一能进行重离子与质子治疗的医院,拥有当前全球最大的医疗器械:一台最先进、最昂贵、最复杂的360°重离子治疗一体机(HIT's heavy ion gantry),因划时代的化疗创新技术和针对肿瘤的独特治疗系统而闻名于全世界, 也是欧洲第一家同时拥有质子刀治疗和重离子刀治疗的放射中心,其中可做多种重离子刀治疗,包括碳元素、氧元素和氦元素。

X射线、伽马射线、质子及重离子射线相对吸收量差别
重离子是比电子重的粒子,离子越大,产生的生物学影响越大(碳离子>氧离子>氦离子),目前应用于放射线治疗的重离子通常是指碳素离子。重离子射线可直接对DNA双链进行不可修复的破坏,平均单次照射剂量高、照射次数少、短期照射,是当代公认的先进有效的放疗方法。 由于氦的物理和生物特性介于质子和碳离子之间,在离子治疗领域首次临床发现氦拥有重离子部分相当的治疗效果,未来随着进一步临床,氦离子束疗法或为放射治疗提供更优的替代方案。
疗提供更优的替代方案。