
广州参考今日精彩内容!
篇篇戳你心·千万不要错过
▼▼

1、使用ios系统的用户,打开微信订阅号列表,找到“广州参考”推送卡片,点击“余下4篇”提示,即可查看今天全部精彩内容;
2、点击本文顶部“广州参考”蓝色字体,进入广州参考微信公众号,即可查看所有精彩内容。
3、点击订阅号界面右上角的按钮,就可以切换回旧版啦!
大好消息!
7月16日起,
在广州查询不动产登记资料,
以下六个区的街坊们
再也不用跑不动产中心,
在家摁摁手机就能查啦!

越秀区
荔湾区
天河区
海珠区
白云区
黄埔区(原萝岗区除外)
我们知道,在进行不动产买卖、租赁、抵押等业务时,都需要查询不动产登记资料。
在过去,想要查询这些登记资料,街坊们需要到各区不动产登记中心或政务中心,通过自助查询机打印,或在人工窗口拿号查询打印。
反正就是要到现场去,有市民曾抱怨,要么找不到路,要么遇到休息时间“扑了个空”。
现在好了,从7月16日起,广州六个行政区的市民不需要走出家门,在家上网即可查询位于广州市越秀区、荔湾区、天河区、海珠区、白云区及黄埔区(原萝岗区除外)不动产的登记资料信息。

能查到哪些资料信息呢?
▼
记者了解到,根据《不动产登记资料查询暂行办法》,公民基于买卖、租赁、抵押、诉讼、仲裁等权利利害关系可以查询到的不动产登记资料信息包括:
自然状况
有否共有情况
有否抵押权登记情况
有否预告登记情况
有否异议登记情况
有否查封登记情况或者其他限制处分记录
对个人隐私看重的户主可放心,《不动产登记资料查询暂行办法》严格控制可查询信息范围,基于上述目的的查询将不提供户主及其相关信息。

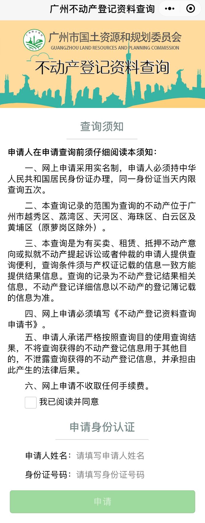
该怎样在家查询不动产登记资料呢?
▼
用微信就好了
不过需要注意的是
为保证查询速度
广州市不动产登记中心规定:
1. 同一身份证号当天内限查询5次;
2. 在填写查询条件时,房屋坐落(地址)、权属证书号和不动产单元号必须与不动产权证所载完全一致,否则将无法显示正确查询结果。

“广州不动产登记资料查询”流程图
首先,你需要搜索并关注微信公众号“广州不动产登记”,或者直接关注微信小程序“广州不动产登记资料查询”:

或者直接扫这个小程序码也行
▼

首先是这个页面
▼

填写姓名、身份证号
并同意相关数据用于身份核验后,
进入身份验证环节
▼

是的,
用的是人脸识别
厉害不?

正脸面向屏幕,
尽量保持头部正脸与手机静止,
并用普通话大声朗读屏幕所显示的数字,
然后就OK了
▼
接下来就可以填写
并选择不动产登记资料查询内容
● 选择提供地址、权属证书号和不动产单元号等三种检索方式中一种,并填写对应的地址、权属证书号和不动产单元号,可通过“请选择”点击框,下拉更改检索方式。

● 选择买卖、租赁、抵押、诉讼、仲裁等五种查询目的中的一种,可通过“请选择”点击框,下拉更改查询目的。

● 选择查询内容中的一种或多种,包括自然状况、共有情况、抵押权登记情况、预告登记情况、异议登记情况、查封登记情况和其他限制处分情况等,点击相对应的文字框,已选择的查询内容文字框颜色发生改变,再次点击该文字框,则视为取消选择。

最后,
大功告成
查询结果显示
▼

▼

除了六个区的街坊们外
其他人什么时候可以享受到这便利呢?
不要急,
广州市国土资源和规划委员会表示,
将加快实现覆盖全市范围内的
不动产登记资料信息互联网查询,
在保障市民不动产登记信息安全的同时,
为市民依法获取不动产登记信息
提供便利化服务,真正做到
“信息多跑路,群众少跑腿”。

星标广州参考
想第一时间找到广州参考了解最新资讯?
办法很简单,
先找到广州参考,
点击右上角设为星标。

文:广州参考·广州日报记者贾政
广州参考·广州日报编辑 刘宇
部分资料据广州不动产登记微信公众号
