每次去机场搭飞机的时候
大家都是提前多久去值机的呢?
是提前出发
以防路上有任何意外的慢悠悠*党**??
还是不羁放纵爱自由的
奔跑心跳踩点*党**??

一般订好机票以后,都会收到提醒大家提前两个小时前往机场候机的短信。花花要提醒大家国内主要机场停止值机时间基本都在40—45分钟,尽量预留充足时间办理登机手续防止误机。一旦关闭值机,即使只超过一分钟旅客也无法办理值机手续了,又要在机场苦等几个小时真的是不好受啊!!飞机可是不会等人的啊!!!

花花收集了部分主要航空公司的国内航班值机停止时间,花粉们可以参考一下~但是即使相同的航空公司在不同的机场值机柜台关闭的时间也不相同的!!
南方航空
南航客服称:南航国内航线在各个机场的截止时间均为45分钟。另外,还可以以出发地机场给出的值机截止时间为参照。这样就万无一失了!
东方航空
值机推荐时间:国内航班至少提前60分钟、国际航班至少提前90分钟到达机场。
深圳航空

同时官网也给出了注释: 深航国内航班截止办理时间以当地机场截止办理时间为准。
海南航空
各城市值机时间可到海航官网查询哦!广州的值机截止时间是30分钟。
http://www.hnair.com/lxxx_2/dmfw/zjfw/jccjfw/
但官网也给出了提醒该信息仅供参考,具体还应以当地机场查询信息为准。
四川航空
可到川航官网了解各城市值机停止时间,广州为45分钟。
http://www.sichuanair.com/check-in-information/
吉祥航空
虹桥及浦东机场出发航班在航班起飞前45分钟(重要提示:其中浦东机场国际航班需在航班起飞前50分钟)停止办理值机手续,建议您提前90分钟到达机场办理,以免误机。
其他以出发地机场的值机截止时间作为参考。

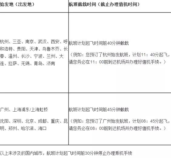
尽管有的航司提供了具体各城市的乘机手续办理时间,但都还是建议旅客要根据机场的规定时间提前前往办理。所以花花将国内主要机场航班值机关闭时间总结:
40分钟:武汉机场、宁波机场、长沙机场、兰州机场、大连机场、温州机场、无锡机场、北京南苑机场、青岛机场、西安咸阳国际机场、天津滨海国际机场、贵阳龙洞堡国际机场、乌鲁木齐国际机场、长春机场、苏南硕放机场。
45分钟:广州白云机场、深圳宝安机场、上海虹桥机场(东航提前四十分钟关闭柜台)、上海浦东机场(东航提前四十分钟关闭柜台)、沈阳桃仙机场、北京首都机场、成都双流国际机场、重庆机场、昆明长水国际机场、海口美兰机场、郑州机场、杭州萧山机场。

在接下来的十一假期,花花友情提醒:如果从珠三角出发国内航线,买了新晋国内廉航9航空机票的花粉真的要早到!早到!早到!因为廉航刚在国内兴起,很多人都不知道要提前买行李票,所以大队长排!上次花花着实体验了一把起了个大早赶了个晚集,差点误机的惊险,希望各位花粉都能顺利出行,万一误机的话
悲催~真的误机了,该怎么办啊?
