【前言:本文仅供交流讨论,不构成投资建议,文明看帖,理*交性**流】
【首发于公号:投资路上的追梦人,写于2020年6月20日】

一、公司简介
深圳市德方纳米科技有限公司,创建于2007年,自成立以来就致力于纳米材料制备技术的开发直至产业化,于2008年开始将纳米化技术应用于制备锂离子电池材料,主要应用于新能源汽车及储能领域。
公司在国内首创先河,将纳米化技术应用于制备锂离子电池材料,已发展成为我国锂离子动力电池正极材料磷酸铁锂领域的领先企业,已形成较为完整的纳米级锂离子电池材料制备技术开发体系,突破并掌握了多项关键工艺技术,并不断自主创新,推动企业发展。
二、股权架构

公司实际控制人为吉学文和孔令涌,截至2020年第一季度,吉学文直接持有公司20.28%的股份,孔令涌持有16.15%股份,两人合计持有公司总股本的36.43%。
三、高管信息

公司控股股东吉学文(前董事长)、孔令涌(董事长、总经理)、王允实(前董事)均有深厚技术背景,在纳米材料领域有深厚研究。吉学文被吉林师范大学物理学院聘为兼职教授,2014年入选“中国电动汽车百人会”理事会,曾独立开发出多种气敏传感器;总经理孔令涌是全国纳米技术标准化技术委员会委员、全国纳米技术标准化技术委员会纳米储能技术标准化工作组组长、化学工程高级工程师、2016年“广东特支计划”科技创新领军人才,并入选国家科技专家库,主持多项科技部、工信部、深圳市科创委等科研项目,为公司核心技术发明人;王允实曾任中科院金属研究院助理研究员20年,从事航天材料方面研究。
20年改选董事会成员,吉学文不再担任董事长,由孔令涌担任,可能是和年纪有关系,吉学文生于1962年,虽然到今年才60不到,但是看照片还是略显老态。反观孔令涌,才四十出头正值壮年,有足够的精力来打理公司。
高管团队都持有公司股份,持股价值远超过薪酬收入,管理层与股东利益高度一致。
四、财务分析

1) 营收增速不断变慢,甚至到了19年增速基本为0,前几年的快速增长是因为体量小、叠加行业景气所以保持了较高的增速,但从17年起受到政策变化影响,行业(磷酸铁锂)发展受到一定的影响,产品价格不断下行,使得营收增速慢于销量增速。19年看似增速是0,实际上销量是增长了将近40%。
2) 归母净利润增幅小于营收增幅,主要是毛利率波动较大,影响了净利润率。毛利率先涨后跌,到19年企稳略有上升,16年是转折点,主要是因为上游原材料价格下降,下*行游**业政策变化,原有价格产品不再具备竞争力,公司为了获取更大的市占率和保持原有大客户,必须下调产品售价,导致了毛利率不断下行。
3) 毛利率对比同行,变化趋势相同,公司的毛利率是处于低水平的,采用的是大客户战略,给到的价格会相对市场价更低一些;
4) 因为采用的是大客户战略,所以销售费率很低,比同行平均略低。其中主要构成是运输费用,19年营收虽未增加,但销量是提高的,也同时增加了运输费用;
5) 管理费率对比同行,处于平均水平,19年略有回升主要是筹建生产基地,员工人数增加导致薪酬大幅度增加所致;
6) 研发费率维持稳定,对比同行处于平均水平;
7) 财务费率有点高,这家公司比较特别,因为他的财务费用不单单是借款利息。公司下游客户很多都采用的是汇票支付,公司为了提前获得现金,会把汇票进行贴现,从而产生了财务费用。
8) 固定资产占比19%,属于重资产公司,资产折旧约占营收的4%,占比不高,公司的成本主要是材料成本及能源成本;
9) 上市前净资产收益率在20%以上,属于优秀水平,上市后总资产增加,导致总资产周转率和权益乘数下降,未来随着募集资金投入建设,新产能释放,ROE至少可以回升到15%以上;
10) 下游客户支付货款部分是用汇票,而公司支付上游货款也采用的是汇票,不计入经营性现金流,所以收现比和净现比参考意义不是很大,存在失真。
11) 整体来看,财务上应该没有大问题,没有埋大雷;
五、商业模式


六、产品与行业

1、主营业务(大图见Xmind附件)

公司目前主营业务以纳米磷酸铁锂为主,磷酸铁锂是锂电池的正极材料;下游客户又以动力电池客户(2018年占比88.17%)为主,而储能电池客户占比不断提高。从终端应用来看,可以分为新能源汽车和储能两大部分。所以虽然看似是一个正极材料行业,但和下*行游**业的关联非常密切,所以会对“正极材料”、“新能源汽车”、“储能”三个行业做略微的讲解。
2、正极材料(大图见Xmind附件)




高工产研锂电研究所(GGII)调研数据显示,2018年中国正极材料总产值535亿元,同比增长22.7%;2019年中国锂电正极材料出货量40.4万吨,同比增长32.5%。其中,三元正极材料出货量19.2万吨,同比增幅40.7%;磷酸铁锂材料出货量8.8万吨,同比增长29.3%;钴酸锂材料出货量6.62万吨;锰酸锂材料出货量5.7万吨。
2019年动力电池市场出货量增长不足10%,而正极材料市场出货量增长幅度均超过20%,市场高增长的主要原因有:
1)动力电池端、储能端(包括通信储能以及海外电网侧储能)以及部分小动力(如叉车、自行车)领域带动磷酸材料出货量增长;
2)海外钴酸锂材料企业继续减产,部分订单向中国转移,促使国内钴酸锂材料产量增加;
3)三元材料出货量增加主要受国内动力电池端以及小动力(电动工具、自行车)等领域增长带动,加之国外主要动力电池企业出货量增长,带动国内三元材料出口量增加导致;
4)锰酸锂材料出货量增加主要受小动力以及低容数码类电池带动。

从价格走势方面来看,2019年正极材料价格整体呈下行走势,主要原因有:
1)碳酸锂、氢氧化锂等上游原材料随着产能释放以及终端需求带动不足,导致锂盐价格持续下行,进而导致锰酸锂以及磷酸铁锂正极材料市场价格下行;
2)受终端降本压力向上游传导影响,电池行业成本压力转嫁上游,导致上游正极材料企业降价销售。
3、锂离子电池(大图见Xmind附件)


磷酸铁锂国内企业格局基本稳定,出货和产能集中度比较高,经过一轮洗牌以后,磷酸铁锂电池集中度大幅提升形成宁德时代(54.3%)、比亚迪(13.4%)、国轩高科(15.0%)为主的一线梯队。2017年前三大企业市占率为76.8%,2019年则达到84.7%,集中度进一步提升,行业出清初具成效。
公司与宁德时代的大规模合作开始于2014年,并逐渐成为其磷酸铁锂正极材料的第一大供应商,2019年宁德时代作为德方纳米的最大客户,销售金额占据营业收入的65.08%;此外经过多年市场开拓,公司与比亚迪、国轩高科、亿纬锂能(2019年占比17.63%)等国内知名锂离子电池生产厂家也形成了长期合作关系。
4、汽车能源行业(大图见Xmind附件)

5、储能市场(大图见Xmind附件)

七、竞争格局与优势
1、竞争格局
随着下游动力电池领域市场份额日趋集中,磷酸铁锂正极材料集中度亦有所提升,2016~1019年公司在磷酸铁锂正极材料领域的市场占有率(按吨数计算)为10.54%、19.44%,28.77%,26.59%,呈现明显上升趋势。根据中国化学与物理电源行业协会的统计,2018年磷酸铁锂产量排名第一。

过往行业长期供大于求的环境下,产品利润呈现逐步下滑态势,最终在比拼成本控制能力的阶段,头部企业通过规模效应、客户粘性和历史经验逐步取得竞争优势,市场集中度呈现上升态势。头部企业逐步扩大市占率,2017~2019年,CR3分别为41%、43%、57%,CR5分别为51%、55%、83%。公司出货量在2018和2019年连续占据市场首位。根据GGII,公司2019年前三季度磷酸铁锂正极材料市场份额为32%,领先第二名11个百分点,相比2018全年提升8个百分点,市场份额不断向公司聚集,龙头优势不断显现。

2、竞争优势
1)技术优势
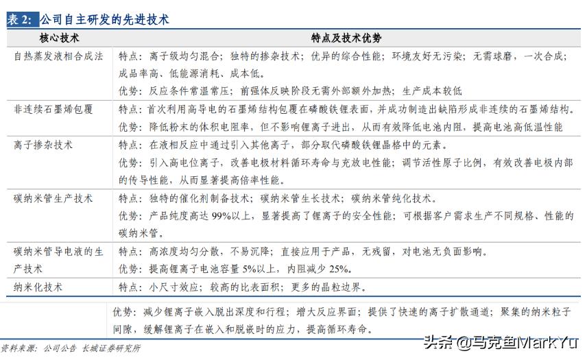
德方纳米曾主导制订了两项国际标准,牵头起草一项国家标准,在国内获得22项发明专利,1项使用新型专利授权,多项产品均为广东省高新技术产品。公司是全国纳米技术标准化技术委员会委员单位、深圳市市级工程实验室依托单位、是广东省省级工程中心依托单位。
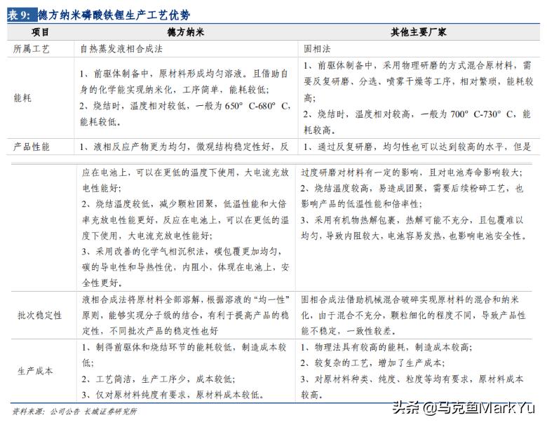
2011年11月,以国家最高科学技术奖获得者、素有“中国材料学之父”之称的两院院士师昌绪先生为组长的国家纳米科学中心组织专家对公司的“自热蒸发液相法合成纳米磷酸铁锂技术"进行技术鉴定,认为该技术属于世界上首次开发,且实现工业化规模,具有能耗低、产品性能优、批次稳定性好、生产成本低等优点,明显优于国内外现有其他纳米磷酸铁锂正极材料工艺技术;生产的磷酸铁锂颗粒较小,比容量大,包覆的非连续石墨烯结构和碳纳米管掺杂进一步提高了材料的导电性,有效提升了电池的倍率性能、低温性能,公司产品优于市场上同类材料。

对于磷酸铁锂来说不管是液相法还是固相法,都还有优化的空间。材料拼到最后拼的是技术,磷酸铁锂能否一直稳坐主流正极材料的宝座还需要企业加大对其工艺的优化升级,将其性能推向更高的水平。

2)成本优势
①工厂贴近磷源产地。公司选取云南曲靖作为磷酸铁锂正极的主要生产基地,先后建设了曲靖麟铁和曲靖德方,后追加4亿元和10亿元在曲靖经开区建设磷酸铁锂产能。云南是我国磷矿储量最为丰富的地区之一,在该地建厂将显著降低原材料的运输成本,虽然磷源成本占比较低,但是用量是原材料中最大的,单吨磷酸铁锂中需要消耗0.72吨磷酸二氢铵,在所有物料中质量占比达到47%。因此,在云南曲靖建厂,将显著降低公司在原材料方面的运输费用,降低原材料成本。
②自产硝酸铁。佛山德方是公司磷酸铁锂的主要产地,从其环评文件可以看出,公司逐渐将铁源由外购硝酸铁转换为铁块,用外购或回收的硝酸生产硝酸铁。硝酸铁逐渐采用自产方式,可以确保其供应的稳定性,同时更能够精确控制产品中铁的比例,该比例是是磷酸铁锂性能的关键。另外,硝酸铁自产可以延长产业链,将更多的环节纳入公司生产,回收的硝酸可以多次利用,增加经济效益。
八、未来业绩驱动因素
1、磷酸铁锂电池下游需求提升
1) 乘用车市场 :从各批次推广目录中可以看到,乘用车中装载磷酸铁锂电池的车型数量在不断增多,尤其在2019年6月补贴退坡后,搭载磷酸铁锂的乘用车车型数量占比迅速由第6批的7%提升至第11批的30%,2020年第一批中该数据为18%,也远超过2019年7.8%的比例。
①2019年磷酸铁锂价格再次下降30%,A00〜A0级代步车,对整车全生命周期经济性要求依然较高,磷酸铁锂电池的低成本优势有助于提升低续航车型性价比,同时低续航车型携带磷酸铁锂电池在能量密度上基本没有劣势。
③此外,还有宁德时代与比亚迪先后推出的CTP技术(CellToPack,也叫无模组技术),由于CTP电池包无模组固定支撑电芯,对于电芯的一致性要求更高,而磷酸铁锂电池优秀的稳定性,相同封装技术下成组效率更高,更易于满足电芯一致性要求;无模组化减少了电池包体积,可以节省乘用车空间,便于磷酸铁锂在乘用车上的应用。

2) 商用车市场 :公司最大的客户宁德时代已经与全球最大商用车制造商戴姆勒以及拉美三大商用车公司之一大众(拉美)卡客车公司(VWCO)签署供货协议,配套磷酸铁锂+CTP电池产品,激发了磷酸铁锂在商用车市场的需求。
3) 锂电替代铅酸 :全球铅酸蓄电池市场规模占全球电池市场规模的54.67%,全球铅酸蓄电池空间超3000亿,出
货量超500Gwh,规模保持低速增长。锂电池在性能方面是优于铅酸电池的,之前最大的缺点是价格贵,即使锂电池循环次数远高于铅酸电池,计算电池在使用周期的全寿命成本锂电池也是高于铅酸电池。但是近年来,两者的价格差距不断缩小,电池在使用周期的全寿命成本,锂电池已经远远优于铅酸电池。随着锂电池规模化效应释放,循环还将提升,优势还在持续扩大中。
4)通信储能市场 :截止2019年末,4G基站累计达到544万个,新增172万个,5G基站新增超过13万个,按照4G基站、5G基站1000W和2700W功耗、以及4小时应急时间测算,2020年新增储能电池需求约7.56GWh。随2020年5G基站建设速度加快以及2021年4G基站电池逐渐开始大规模替换,估计2020~2021年通信储能电池需求将达到13.6和21.3GWh,同比增长64%和57%,进入爆发期。
从2018年起,中国铁塔公司已经停止采购铅酸电池,大部分基站改造升级项目选择锂离子电池,其中又以磷酸铁锂为主。根据GGII,中国铁塔在全球范围内拥有基站200万座,需要电池约54GWh,磷酸铁锂电池需求在5G基站建设带动下开始显现。
根据券商机构测算,预计2020-2021年磷酸铁锂材料需求为13.5万吨、23.8万吨,相对2019年实现两年近三倍增长幅度,而预计磷酸铁锂产值预计为51.3亿元、78.6亿元

2、产能提升

2019年年报显示,目前产能2.5万吨,产能利用率94.42%,在建产能2.5万吨。
公司IPO募集资金4.47亿元,扣除发行费用后募集资金净额为3.93亿元,主要用于年磷酸铁锂产1.5万吨纳米磷酸铁锂产能建设,将成为磷酸铁锂全球最大供应商。2019年5月11磷酸铁锂日公司与宁德时代签署了《合资经营协议》,拟共同增资曲靖市麟铁科技有限公司磷酸铁锂(宁德时代占比40%),首期规划年产磷酸铁锂1万吨。据云南经济日报报道,公司磷酸铁锂云南曲靖工厂一期2万吨产能将正式投入生产,设备已经安装完成,预计2020年2月磷酸铁锂达到量产条件,二期1.5万吨产能也于2019年12月开工建设,争取在2020年6月实现磷酸铁锂满负荷生产。