
刚刚贴了网络上的一个《消防演习》的培训PPT,顺便就贴一个《消防设备管理及保养规程》,供朋友们参考。
1.0 消防系统概述
1.1 小区消防系统由火灾报警主机、消防联动控制柜、气体灭火系统、正压风机、排烟风机、喷淋、消防栓、水幕、卷闸门等组成。
1.2 火灾报警主机、消防联动控制柜:安装在消防控制中心,这二个系统均可远程自动和手动控制小区内消防设备及接收各报警装置、动作开关发送过来的信号,消防探测报警系统可打印出具体报警地址,以备核实报警和记录归档。
1.3 烟感、温感:安装在各防火区域,主要功能是感测现场烟雾、温度信号,及时向火灾报警主机发出火灾信号。
1.4 气体灭火系统:安装在发电机房和配电房不能用水灭火的地点,机房的温、烟感报警系统必须共同报警,气体灭火体系才能动作喷出灭火剂。气体灭火系统动作后会向消防中心报警系统主机发出信号。
1.5 喷淋:主要安装在防火区域,当喷淋头周围温度达到极限值时,喷淋头破裂喷水,达到自动灭火的目的;同时喷淋泵自动启动加压,保持供水水源。
1.6 消防栓:当火灾发生时,灭火人员在距火区最近的消防栓接水管、喷枪对着火点喷水灭火,并打破消防栓按钮玻璃启动消防栓泵,加大压力,使水枪射水距离加大。
1.7 水幕:主要安装在影剧院、停车场(如湖景花园)等大面积的空旷场所,作用是隔断着火区域与未着火区域,防止着火范围扩大,对着火区域降温。
1.8 防火卷闸门:主要安装在停车场和商场。当温、烟感报警系统报警后卷闸门自动下降(消防联动控制柜相应开关设置在自动位置),将着火区域与未着火区域隔断,防止着火范围扩大。
2.0 消防系统的日常管理
2.1 消防系统的日常监控(消防主机、联动柜等)由消防中心值班员负责;消防中心值班员岗位职责、消防中心管理制度、报警处理等见《消防手册》。
2.2 消防系统设备(消防主机、联动柜、消防风机、消防水泵、消防卷闸门、烟感温感末端设备等)的日常保养、设备测试工作由工程部负责。
2.3 管理处保安部在日常巡逻过程中对消防系统设备的末端设备(烟感、温感、手动报警按钮、消火栓箱、消防广播、防火卷闸门等)的外观完好情况进行检查,发现问题通知工程部进行维修。
2.4 按政府规定,消防栓箱、灭火器每月检查一次,消防水带每半年检查一次,每年对烟感、温感、手动报警按钮等探测器全部试验一次,对全部控制装置进行一次试验(具体检查、测试部门由管理处按实际情况确定,并在管理处手册中加以明确)。并注意:
A、报警装置、联动装置试验必须由设备责任人或专业技术人员在场,试验时不应妨碍商场、写字楼工作秩序,报警装置的试验在下班时间或不影响客户的时间内进行。
B、消防管阀门每月巡视一次,阀门应处于常开位置。
C、消火栓箱按保养标准定期进行检查、清洁,要保持表面清洁,配件齐全,箱内无杂物,箱门关闭严密,打开顺畅,消火栓玻璃完整、牢固,按钮功能正常。
2.5 管理处须编制灭火器分布清单,列明灭火器品名、规格、数量、分布位置及有效期,以备查。
2.6 管理处可根据自己实际情况,确定消防系统设备由工程部自行维修保养或外包专业保养单位进行维修保养。外包保养的,保养维修的工作质量应达到公司要求,工程部应对外包方的工作质量进行监督检查,并按比例抽测消防主机、烟感、温感及其它消防设备的报警情况。
2.7 防火服、消防工具、防火面具是发生火灾或消防演习时为消防灭火专用,任何人不得挪做他用,必须按指定位置摆放,表面要保持清洁、整齐,标识清晰,油漆完好。
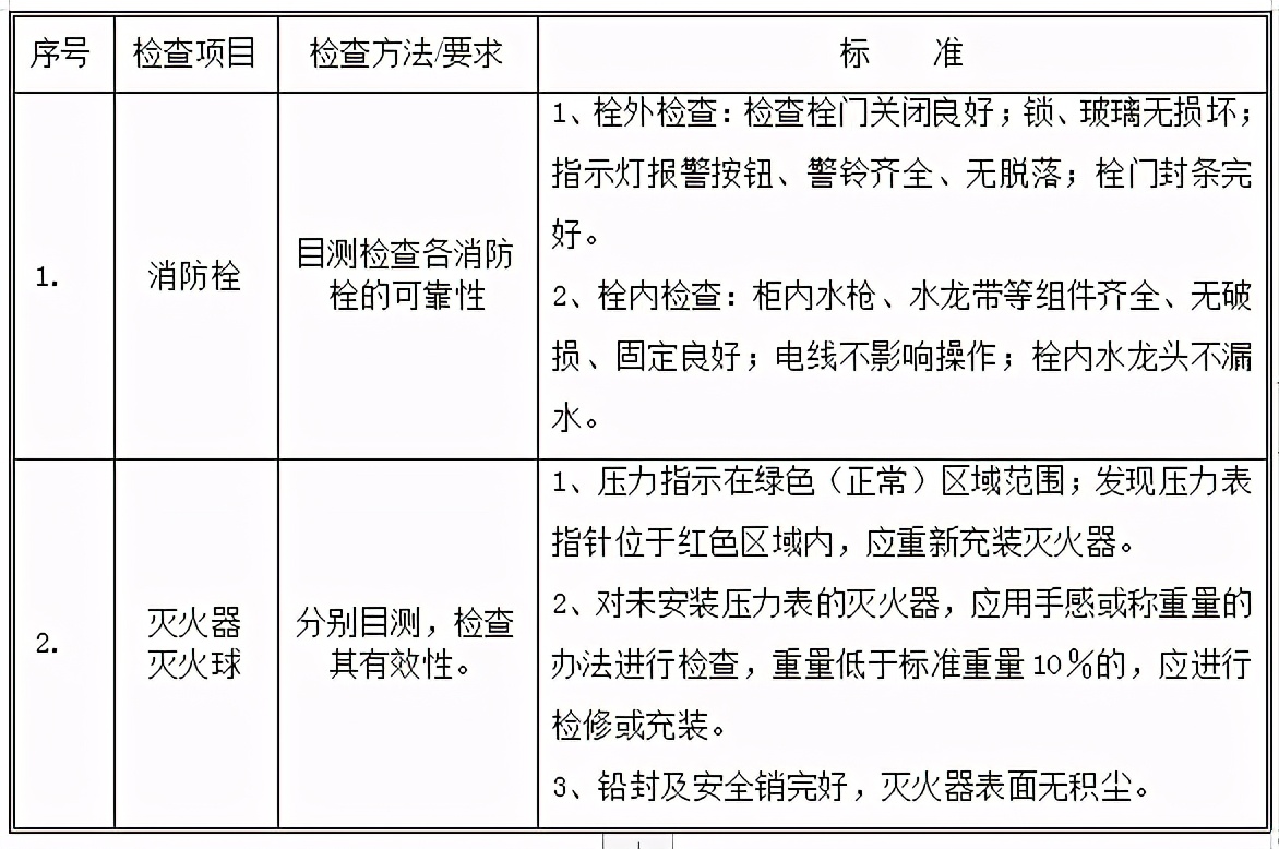
3.0 消防设备设施巡查标准
3.1 消防设施设备巡查要求

3.2 灭火设施巡查要求

4.0 火灾报警联动系统保养标准
4.1 每日运行检查(消防中心值班人员完成)
- 4.1.1 每日检查面板指示灯、按钮、电压表指示是否正常,每日校对时间一次。
- 4.1.2 检查火灾报警系统、消火栓系统、喷淋系统、防排烟系统、对讲系统、消防电梯、事故电源等是否正常。
- 4.1.3 对有异常现象立即记录下来。
- 4.1.4 若出现故障报警、火灾报警等各种报警立即通知巡逻保安员查看,报警原因及时间、地点记录下来。
- 4.1.5 以上检查过程中出现异常不能处理时,立即通知专职技术人员。
- 4.1.6 消防中心值班员发现的异常、问题等填写《消防中心值班记录》。
4.2 日常保养
- 4.2.1 周期:月
- 4.2.2 完成日检全部内容。
- 4.2.3 做好报警联动柜内保洁工作,检查并紧固各接线螺钉。
- 4.2.4 检测报警联动柜内各电源电压(包括蓄电池电压)。
- 4.2.5 楼内巡查各处探测器、风阀、消火栓、广播、手动按钮、警铃等消防设施是否松动、变形等异常现象。
- 4.2.6 弱电井(弱电房)内检查有关消防设备(包括报警分机),做好保洁工作,检查箱门是否关闭及箱体外观情况是否良好;箱外线路有无缺损,有无故障隐患。
- 4.2.7 检查保养中出现的故障缺陷逐一进行修复。
4.3 一级保养
4.3.1 周期:半年
4.3.2 完成日常保养内容。
4.3.3 对消防末端设备(包括烟、温感、手动按钮、消火栓按钮等)进行测试。
4.3.4 探测器及手动按钮报警后是否实现以下联动功能:
- A 警铃是否滚层联动(本层及上、下层)。
- B 风阀是否联动滚层开闭。
- C 广播是否联动(只限于与火灾自动报警系统有联动的系统)。
- D 风机置于自动状态,风机是否能联动起动。
- E 电梯迫降(消防中心手动迫降,并有到位指示)。
- F 防火卷帘门是否能联动关闭。
- G 消防对讲通话是否正常。
- H 打印是否正常。
4.3.5 喷淋系统:测试水流指示器、压力开关能否报警并联动,喷淋泵起动,水力警铃是否联动;每年对喷淋系统区域的出水网络未端放水口放水测试。
4.3.6 消火栓系统:消火栓按钮玻璃拆下后能否报警并联动消火栓泵启动,消火栓按钮指示灯是否亮。
4.3.7 逐一检测各区域报警器(报警分机)各工作点电压是否正常,蓄电池电压是否正常,是否有其它异常现象。
4.3.8 对各有关消防设备文字标识等脱落现象进行修补。
4.3.9 检查保养中出现的故障缺陷逐一进行修复。
4.4 测试说明
- 4.4.1 按政府规定,每年对烟感、温感、手动报警按钮等探测器全部试验一次,对全部控制装置(风阀、水流指示器等)进行一次试验;因此,管理处应制定测试计划,将测试工作分摊到每个月进行,完成测试。
- 4.4.2 测试工作需填写《测试记录》(各管理处按各自实际情况制定表格)。
5.0 气体灭火系统保养标准
5.1 日常保养
- 5.1.1 周期:月
- 5.1.2 气体报警控制箱及各压力容器保洁除尘。
- 5.1.3 检查贮存容器的压力,正常应在规定的±10%之内。
- 5.1.4 检查所有的出口,确保它们是畅通的。
- 5.1.5 每月保养以检查为主,在检查后发现不符正常备用要求时,应当天给予纠正,保证系统正常。
5.2 一级保养
- 5.2.1 周期:半年
- 5.2.2 完成日常保养内容。
- 5.2.3 检查系统有否机械损伤及失灵情况,所有的铅封和保险带都应完好无损。
- 5.2.4 检查喷嘴在封闭空间中的位置有否改动,确保没有任何障碍阻止喷嘴喷射灭火剂。
- 5.2.5 触发单路探测器,看控制器的响应程度是否正常,警铃是否发声。抽查称重装置,压下微动开关,是否有声光报警。
- 5.2.6 检查灭火控制器控制面板的电路显示情况,压下各试验开关,应显示正常。
- 5.2.7 卸下电动启动装置,触发两组探测器,看控制器的响应程度是否正常,汽笛是否发声,延迟时间是否与规定的时间一致,电动启动装置是否有输入电压(24V)。
- 5.2.8 复位后装好电动启动装置,系统恢复正常。
- 5.2.9 对检查发现的缺陷逐一修复。
6.0 防火卷闸门保养标准
6.1 日常保养
- 6.1.1 周期:月
- 6.1.2 外观检查门轨、门扇有无变形、卡阻现象;操作按钮箱是否良好上锁。
- 6.1.3 检查门上电控制箱指示记号是否正常,箱体有否受损。
- 6.1.4 开启按钮箱门,按上(或下)按钮,帘门应上升(或下降),如果帘门升降与按钮操作上下不一致,必须立即停车,修复后方可重新操作。
- 6.1.5 在按钮操作上升(或下降)过程中,操作人员严禁离开现场,操作的同时,要密切注意帘门上升(或下降)到一定位置之后能否自动停车。如果帘门上升到位后(或下降已到地面)仍不停,必须待限位装置修复(或调整)正常后方可重新操作。
- 6.1.6 做好保洁工作,清扫电机、控制箱等外表灰尘。
6.2 一级保养
- 6.2.1 周期:半年
- 6.2.2 完成月保养的内容。
- 6.2.3 自动启动测试。双探测器(门两侧分装)或单探测器(门一侧安装)任一烟感或温感动作时,将自动启动装置,装置发出报警声,同时自动启动帘门电控系统,如卷帘门做防火分区用,则一次下滑到底;如卷帘门兼做逃生口用,则两次下滑关闭帘门(帘门第一次下滑至离地面1.2米左右停车,延时三十秒左右,第二次再自动全部关闭)。
- 6.2.4 消防中心遥控检查。
- 6.2.5 逐一检查控制箱内各按钮及元件是否正常。
- 6.2.6 调整电机传动皮带的松紧度;向转动部位添加润滑油,以保证联轴器及轴承的灵活性及稳定性。
- 6.2.7 对电动机进行摇测,绝缘电阻应符合规定。
7.0 风机保养标准
7.1 日常保养
- 7.1.1 周期:月
- 7.1.2 做好保洁工作,清扫电机、风机、控制柜等外表灰尘。
- 7.1.3 就地手动启动风机,观察运行情况,是否有异常声响。
- 7.1.4 所有风机保养完毕后,风机控制柜转换开关应处自动状态。
- 7.1.5 风机日常保养以检查试验为主,在检查后发现异常情况时,应在当天给予纠正,保证系统正常。
7.2 一级保养
- 7.2.1 周期:年
- 7.2.2 完成日常保养内容。
- 7.2.3 检查风机外观,有无机械损伤、掉漆现象。
- 7.2.4 坚固各部分螺丝及联轴。
- 7.2.5 检测电动机的绝缘电阻应符合规定。
- 7.2.6 做好控制柜柜内保洁工作,检查主回路触点,若触头严重烧蚀(触头点磨损至原厚度的1/3),即应更换触头。
- 7.2.7 调整皮带的松紧度,用手盘动风轮,观察转动是否平稳。
- 7.2.8 向转动部位添加润滑油,以保证联轴器及轴承的灵活性和稳定性。
- 7.2.9 检查调节阀机械开闭动作是否灵活、可靠,开闭角度标志是否清晰。
- 7.2.10 手动开机检查电压、电流表指示是否正常,风机各部件运转有无异声,三相电流值是否平衡。
- 7.2.11 启动后观测电机运行情况,用钳形电流表检测电机运行电流与正常值相比是否相符。
- 7.2.12 对检查发现的缺陷逐一修复。
8.0 消防水泵的保养标准
消防水泵的保养标准见《给排水系统管理及保养规程》中“水泵保养标准”。
9.0 支持文件
9.1 《给排水系统管理及保养规程》
9.2 《消防报警系统主机操作指导书》
9.3 《消防联动控制柜操作指导书》
9.4 各管理处的《消防应急方案》
10.0 相关记录
10.1《灭火器检查表》
10.2 《灭火栓检查表》
10.3 《消防系统测试检查记录》
10.4 《设备保养记录》
10.5 《设备维修记录》
10.6 《消防设施巡视记录》
10.7 《消防系统维修保养质量检查记录》。