很多同学表示考研复习的资料太多太杂,不知道选择什么样的资料复习,今天小编给大家推荐考研英语、数学、政治的相关复习资料,给各位同学们 做给 参考~
考研英语

我们先看考研英语大纲次词汇的要求,以下内容引用自教育部发布的《2020年考研英语大纲》:

从上面可以看出英语考研除了要掌握5500左右的考研词汇,还要掌握词汇之间的词义关系,如同义词、近义词、反义词等,从难度上来说就大大提升了。

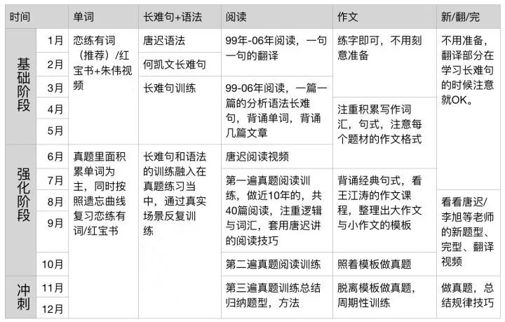
那么怎么考研英语词汇具体怎么记忆呢?首先推荐各位同学们考研英语复习从朱伟老师的《恋恋有词》开始,里面详细的讲述了英语从词根到单词再到简单句子、长难句的知识,而且*法讲**幽默风趣,在各种段子中学习英语,提高了英语学习的效率。
最后推荐大家真题的选择与使用:
英语一:完整的97-19年的真题;
英语二:97-09年英语一(其实这时候没分一二)+10年-19年英语二真题。
考研数学

资料推荐:《普林斯顿微积分读本》,这本资料适合5月之前复习的以下人群:
1、大学期间高数成绩很差,数学期末成绩70分以下的人群;
2、考研数学需要考到120分以上,但是高考数学成绩120分以下的人群;
3、时间充足,希望为数学打下坚实基础的人群;
4、大学期间未学习过数学却要考数学的人群;
5、希望锻炼培养自己的数学底层思维从而在考研数学中获得高分的人群
如果你的数学基础好,或者非上面5类人,或者二战考生,你可以跳过预备阶段直接开始数学基础阶段的复习。

基础阶段推荐的书籍是:高数同济课本+张宇/汤家凤/高昆仑/杨超基础班视频+1000题/1800题练习册+《复习全书》或《张宇数学36讲》+《线性代数辅导讲义(李永乐)》
然后同学主要任务就是搞定高数课本和张宇基础班视频,然后最重要的是大量的做题。

对于线性代数,强烈建议李永乐的《线性代数辅导讲义》搭配汤家凤的线性代数视频,视频是基础还是强化无所谓,汤家凤的线性代数基础阶段和强化阶段讲的大同小异。

最后强化复习建议刷03年到20年的考研数学真题,这里我推荐张宇的32年真题大全解,试卷都是一样的,差别就在于这本书的答案解析不是按照试卷顺序排版的,而是按照知识点排版的,答案精简版在试卷后面,这样对于二刷真题非常有利。

考研政治

首先同学们先来了解一下政治试题构成:
考研政治总分100分,考试时间是3个小时;
考研政治总分100分,考试时间是3个小时;
考研政治内容包括5个部分:马克思主义基本原理概论、毛*东泽**思想和中国特色社会主义理论体系概论、中国近现代史纲要、思想道德修养与法律基础、形势与政策以及当代世界经济与政治,一般是每一个部分对应一个简答题。
每个部分在100分中所占的分值也不一样,马原约占24%;、毛概约占30%;、思修约占16%;、史纲约占14%、当代世界经济与政治(包括形势与政策)约占16%。
题型分为选择题和简答题,选择题一共50分,单选16道,共16分;多选题17道,共34分;简答题共5道大题,每题10分,共50分。所以,题型的重点是:选择题,尤其是多选题。

学科的重点是:马原和毛*特中**
得分高低的影响因素:34分的多选题,所以政治的复习时“得选择者得天下”。
性价比最高的部分:50分的简答题,不到两周的时间可以获得30+分。
综上,通过考研政治试题特点以及分值我们有一下规划:
基础阶段:知识内容+单选(其实练习单选同时多选的水平也会提高)
强化阶段:突出重点的知识内容+多选
冲刺阶段:综合的单选+多选(肖四肖八上)套题+背诵简答题(肖四)

肖秀荣的精讲精练+1000题+冲刺八套卷(肖八)+预测四套卷(肖四)这是必备,再选择徐涛冲刺笔记和风中劲草任意一本即可。


系统的了解到用什么复习资料复习,同学们心里是不是觉得靠谱多了呢?其实复习资料固然很重要,但是更重要的是同学要合理利用复习资料,好好学习,这样才能考研上岸成功!