

上篇介绍了直通车的原理基础知识,这篇内容比较干一些,是直通车的操作教程,快来跟着花花一起来实操吧。
封面设计丨Sweety 责编丨花花
第108篇丨每日一篇好文:3065字丨10分钟阅读
一、新建计划
1.进入直通车,签订协议,进入后台。

2.在下方找到,新建推广计划,点击新建

3.选择营销场景,和推广方式,根据自己需求来选择,一般推荐选择自定义场景和自定义标准推广。

日常销售 - 促进成交:以提升货品销售为主要目标,选取高精准性和高转化性关键词及人群,辅助对应的出价,提升转化效果。
宝贝测款 - 均匀快速获取流量:测款策略帮您快速均衡流量引入测款宝贝,快速掌握测款数据。
定时上架 - 促进收藏加购:淘宝定时上架的商品类型推广,获取推广预热流量及人群。
活动场景 - 促进活动爆发:以活动前快速获得较大流量为目标,选取类目及高流量词及对活动的相关兴趣人群,帮您为活动爆发期流量蓄水。
自定义场景:可自定义填写你推广的营销场景
4.设置计划名称、日限额、投放方式。
计划名称:仅为方便您的记忆及区分您的不同计划。
日限额:最少30元,建议您合理设置每日花费预算,避免过早下线错过优质流量。
智能化均匀投放:帮您优选高质量流量进行展现,延长推广宝贝的在线时长,提升宝贝转化效果。
标准投放系统会根据您的投放设置展现您的推广。

第一天:按照(流量解析里推广词表*载下**相关类目下的热门词)行业平均均价的1.2倍*50。
第二天:第一天平均扣费*60、第三天第二天平均扣费*70。
行业PPC(市场均价)均价(流量解析填写类目词后点推广词*载下**)
(七天螺旋上升每天提升10个以上,容易上质量分)
5.投放平台:前期只开淘宝移动设备淘宝站内,因为站外流量不太精准。

移动设备淘宝站内,是淘宝/天猫直通车推广在淘宝站内移动设备资源上的拓展。其范围包括手机淘宝网m.taobao.com(标准版和触屏版),以及淘宝主客户端(iPhone,android,iPad)等。
定向推广是商家进行【推荐场景营销】的核心工具,覆盖淘内淘外内各类推荐场景资源位,精准营销点击收费。
默认开通搜索推广,宝贝会展现在搜索结果页右侧或者下方的“掌柜热卖”中。搜索推广按照关键词出价进行点击扣费
移动设备淘宝站外,是淘宝/天猫直通车推广在淘宝站外移动设备资源上的拓展。其范围包括淘宝与外部移动站点,移动应用合作所获取的移动设备流量资源。
勾选之后,您可以在移动设备流量上获取更多的推广;
6.投放地域:一般除了产品发货地和偏远地区不开,其他通过筛选选出(10-15个)地方即可。

技巧(1.直通车后台报表数据、3.直通车流量解析、(点击率和转化率前十地区)词少的话,一个一个点进去看地地域分析,总结那些 地方不合适后调整地域。4通用法:根据生E经根据生意参谋店铺销售地域分析)
7.投放时间:可以根据自己店铺成交时间来设置,也可以根据大盘来设置。

通用技巧:1.生意参谋成交访客来源、2.根据成交时间、3.客服接待量大、4.实时分析多观察几天点击率在设置。5.生E经周上下架分析选择高成交时间更高价。

低转化30-60 一般转化60-100 高转化100-250(自己能承受的了的幅度)
8.添加需要推广的宝贝

9.创意设置:新建流程中,目前默认使用主图,您可以在新建完成后在创意板块进行更换设置。
10.暂时不添加更多关键词:因为创意标题还没有做,这时候找到的关键词和标题相关性不高,质量分上不去。

11.推荐人群和定向推广都不进行设置,稍后进行详细设置,现在点击完成。

二、完善设置直通车
1.点击查看计划详情,找到宝贝点进去设置创意标题。


2.点击创意按钮

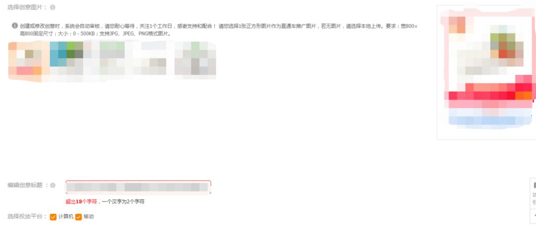
3.选择添加创意,添加4组创意标题和创意图。

创意标题技巧:根据宝贝属性组,尽量错开,包含更多的关键词。图片选用轮播、开启智能标题。

做法:把宝贝标题链接中表面属性复制下来,颜色、款式、风格等然后组合(把常用长尾词找到,必要的词写上,然后把复制下来属性词填写到四个创意标题里)
四个创意可以按照属性分类,竖图优先展示(图片找生意参谋—竞争—访客来源,手淘搜索大于300访客)
创意图技巧:对目前产品主图进行测试、测试竞争对手的主图、测试市场上爆款图片、测试自己创新的图片
5. 添加关键词(添加创意标题后再添加词,推荐调整匹配方式精准匹配能花完日限额,如果花不完开广泛,智能匹配关掉)(流量智选词包建议不开)(或大词先广泛后精准匹配,二级词广泛后精准,长尾词广泛)通过生意参谋和直通车流量解析等工具找到5个优质关键词、备用20个词。

这时候要创建一个关键词词库(来把用过的词丢到里面,以防下次用到,产生不必要费用)
方法一:自己组词(找一些产品二级词:属性+产品词,找进店成交关键词来选择)(删除质量分低于7分,展现指数、转化率较适合当阶段的词、留下的词要看看行业点击率)
方法二:生意参谋后台、搜索分析,找竞争度小的词(算法=搜索人气*支付转化率/在线商品数)
方法三:选词指标选择(宝贝推词、复制推荐词到表格里,如果乱掉就复制粘贴一下,然后排序一下。筛选去掉没展现指数、10万以上,大类目5千以下/小类目1000以下(最佳5w以下5千以上)、相关新四星以下,点击率低4%、竞争度高过1千、转化率低于1%,出价高于2【根据自己能承受选择】元不投。
不相关词。替换掉符号,复制到关键词里,去掉两边分数都很低的词,删除6分以下词,初始20词左右
方法四:竞争情报,找精准同行成交词
方法五:自己店铺成交词
6.出价:(争取排名预估)卡10—15位,测试后点击率相对可以的。如果价格略贵接受不了,可以出市场平均价一半,根据效果慢慢调整。

价格合适就抢首页、Pc也可以出价,一般几毛钱就ok。
7.精选人群:添加自定义中的人群
点击精选人群中添加人群


技巧:根据产品分档来添加人群。
第一档(50以下商品)人群没限制,
第二档(50—300之间)人群屏蔽:非精准人群
第二档(300以上)人群屏蔽:非精准人群,
具体方法:
小类目:两两组合投放找出高点击的人群
(【男、女】性别+价格【所卖价格+后面也选上】、
(【男、女】性别+年龄【所买年龄+两边年龄】)、
(【所卖价格+后面也选上】价格+年龄【所买年龄+两边年龄】)
大类目三三组合投放找出高点击的人群具体方法:
(【男、女】性别+价格【所卖价格+后面也选上】+年龄【所买年龄+两边年龄】、
(生意参谋里面市场分析搜索人群输入关键词分析找到人群,有展示的放进去,没展示分析的先放着备用)(每次提升溢价5%-10%溢价,溢价上限=利润*转化率=PPC平均点击单价 )
8. 完成设置,开始推广。
直通车建计划最好有明确的分类,同类或者单个开计划、一个类目最多开两三个同类单品,计划开通后不可删除,里面的宝贝可以删除。一定要写清楚计划的设置,是测款还是活动等,如果是自定义可不用顾虑这么多。


免责声明风险提示:本号仅作为一般信息供读者参考不代表花花电商记立场,本站或其任何部分不应被视为任何买卖的邀请或诱导,花花电商记不能保证站点文中信息的准确性、完整性和及时性,文中的任何错误都不能成为向花花电商记提起任何申诉的基础
版权声明:本号刊载的所有内容均来自网络内容原作者如不愿意刊登内容请及时通知予以删除