今年的《建筑》考完,大家自我感觉还是蛮好的,到底如何呢?
国际惯例,先来做个调查~
觉得容易的评论区抠“1”,觉得难的在评论区抠“2”

大立教育曾朝宋老师授课讲义命中率情况统计:
无需夸夸其谈,全凭数据说话。
1. 单选题:命中第1、2、3、6、7、8、9、12、14、16、17、19、20题,共计13题,命中13分。
2. 多选题:命中第21、24、26、28、30题,共计5题,命中10分。
3. 案例题:
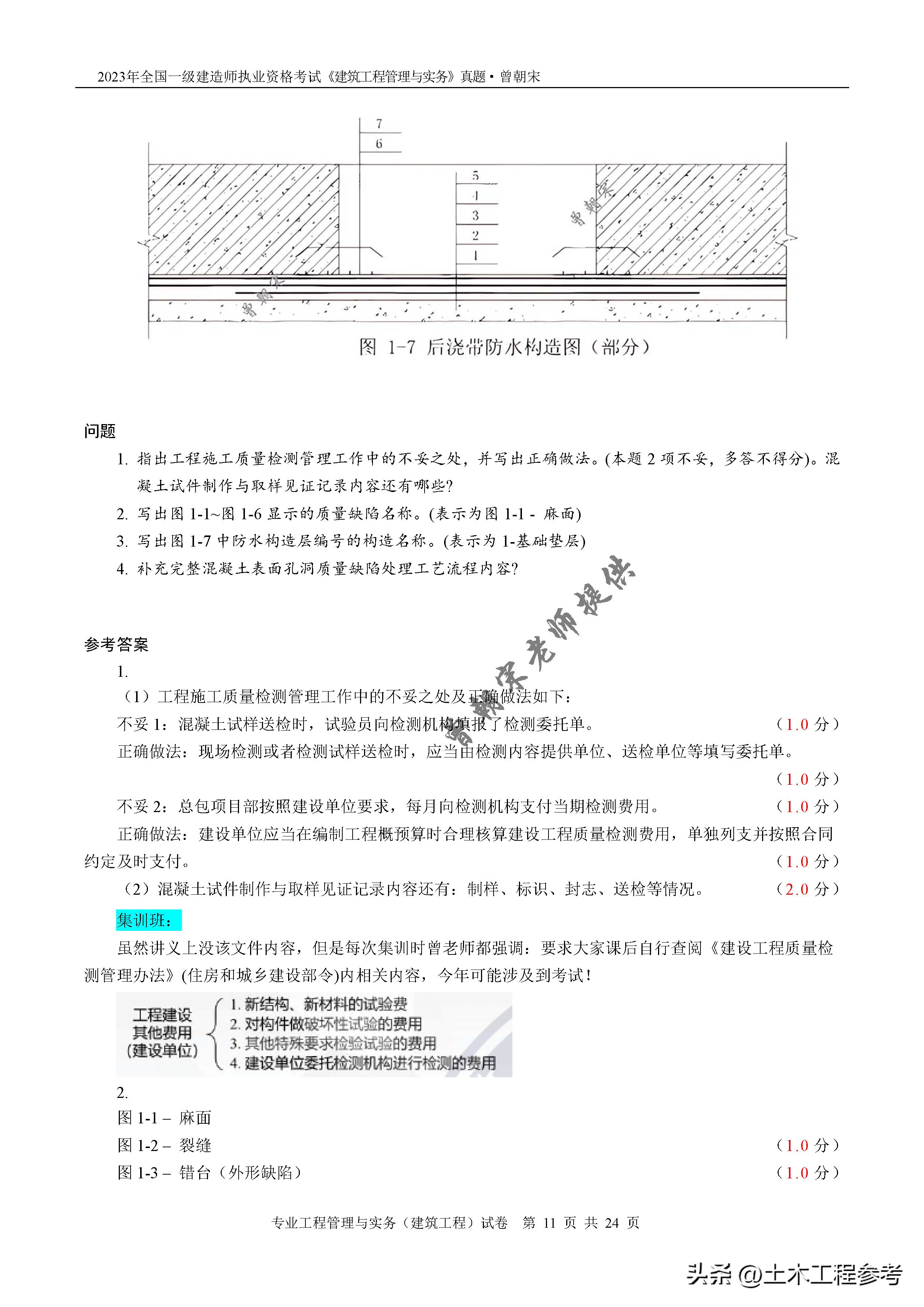
第(一)题:为实操题型,主要考核施工检测管理办法(教材外内容,曾老师考前集训一再强调必须查阅的文件)、混凝土质量缺陷及处理(集训时强调:今年质量通病内容必考5分以上,需要对教材相关内容考前再熟悉下)、防水节点构造识别等。4小问分别命中分值约为6 、 4 、 6 、 2分,合计16分。
第(二)题:主要考核内容:流水施工、施工检测试验计划调整、雨期施工、主体结构验收及结构实体检验。题目较为常规,流水施工属于曾老师考前集训强调今年务必掌握的一个题型,今年大概率会考,基本是讲义原题类似题。至于结构实体检验,曾老师一再强调属于我们的核心考点,就算去年考了,今年依旧可能考。4小问分别命中分值约为8、0、2、4分,合计14分。
第(三)题:主要考核工程质量计划编制管理、质量控制点设置(23年教材新增考点,曾老师集训要求必须背诵的简答题)、灌注桩桩身完整性检测、钢筋接头设置规定(教材外内容,来自质量验收标准,也是曾老师要求学员课后查阅的标准)。4小问分别命中分值约为3、5、0、0分,合计8分。
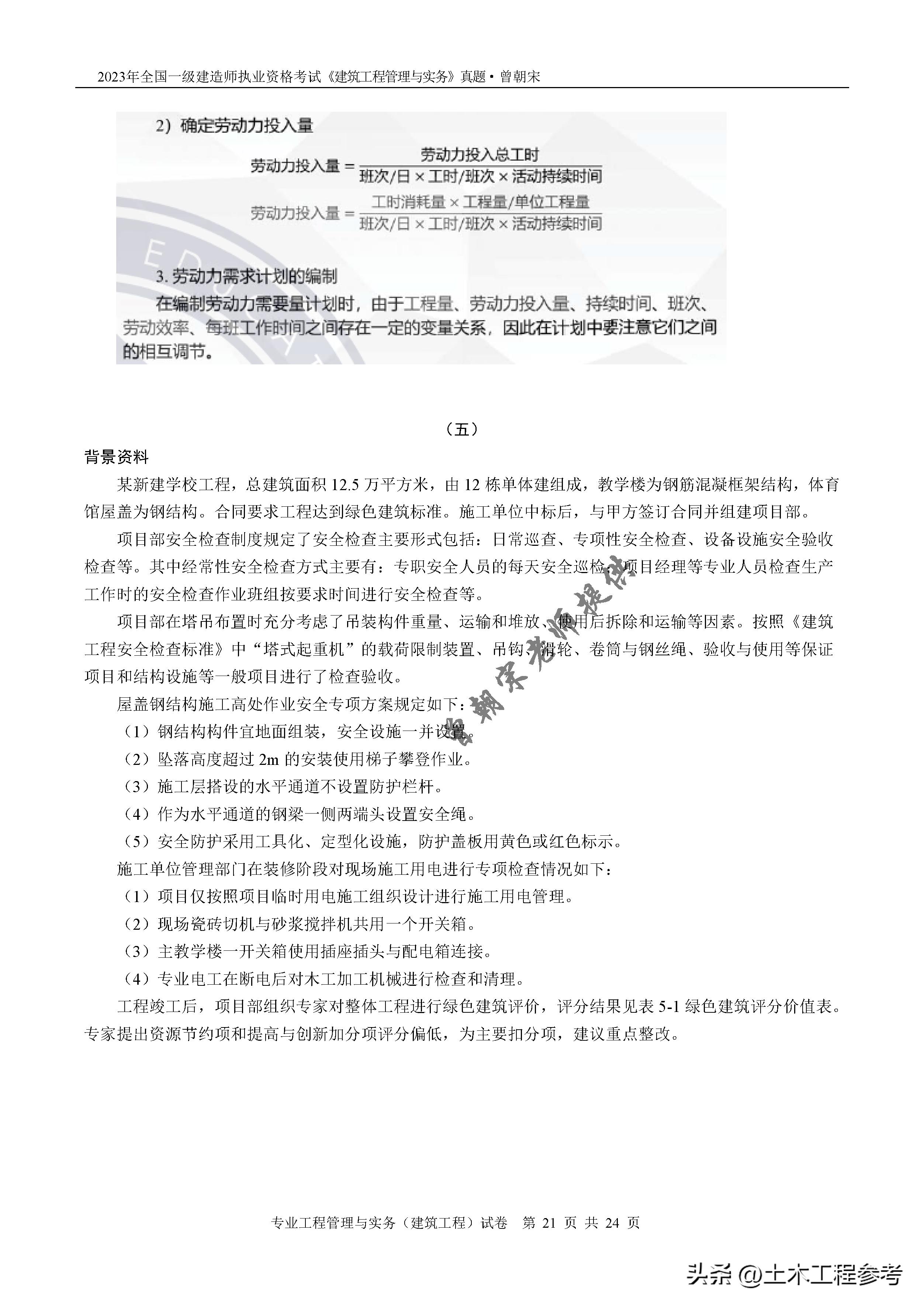
第(四)题:主要考核施工图常识(教材外内容)、合同签约价明确事项、平面管理总体要求、项目措施费安全文明施工费签约合同价等常规造价计算、机械比选及设备选择原则、劳动力管理及劳动力计划编制考虑因素。几乎全是考前集训内容,特别强调的几个点,如签约合同价计算细节、机械比选、劳动力管理等,均进行了考试。6小问分别命中分值约为0、3、5、5、8、5分,合计26分。
第(五)题:主要考核施工安全检查形式、塔吊布置考虑因素及一般检查项目、高处作业安全防护、临时用电、绿色建筑等常规核心考点。曾老师在考前一再强调回归常规核心考点,不要过度去博冷门简答题,要把时间花在刀刃上。集训尤其强调了今年需要重点掌握塔吊布置考虑因素,绿色施工今年大概率考试,安全检查的常规简答题一定要背诵。5小问命分别命中分值约为6、4、2、4、7分,合计23分。
4. 合计:2023年一建《建筑实务》总共命中分值110分(基本只参考讲义480PPT,不包括扩展内容)。
5 总结:本套试题难度适中,以考核基本功及基本建筑常识为主,更注重实操与灵活应用。超出教材外内容分值约为21分,选择题较难题分值约为7分,案例题偏门题分值约为22分。估分与参考答案分值偏差约为±15内,具体尚需参考控制通过率。最后,祝福大家顺利通关取证!


























就像江湖武侠,需要修炼高深的武功,首先你得有基本的内功,再加上高超的招式,方可成为一代高手。如果你没有任何根基,再好的武学也仅仅是花拳绣腿。
培训,亦如此!当然,闭门造成,肯定是事倍功半。
关注曾老师,带你走进武学殿堂成为一代高手叱咤风云。
如果,您还有啥需要咨询或讨论的,也请评论区留言~
刚考完,学员走出考场的反馈:




