为了避免主要股东和主要管理人员(公司董事、监事、高级管理人员)的频繁变动而给公司带来经营的不确定性和业务的不稳定性,或上述人员利用公司资本市场来套取短期利益损害其他股东的权益,需要对上述人员的股份进行一定期限的锁定限售。在我国,针对股份限售的规定散见于《公司法》、《证券法》、证监会的部门规章、交易所的《上市规则》及规范性文件、证监会IPO审核的窗口指导意见等。为实务操作方便,笔者整理了各类文件中关于股份锁定期的规定,供各位参考、检索。
一般规定

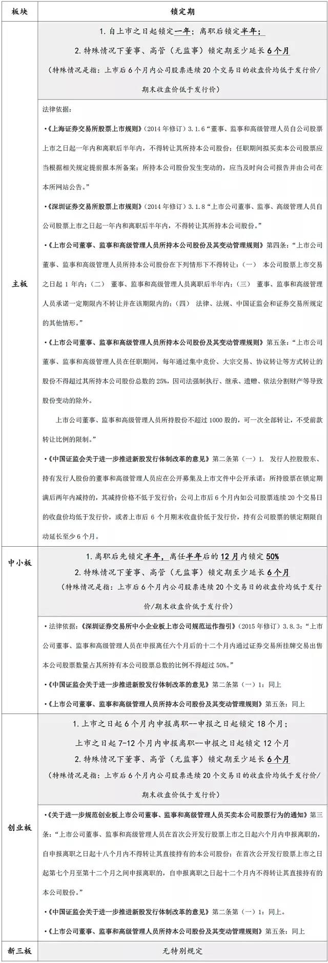
IPO发行/新三板挂牌
1.锁定人:普通股东 (非控股股东、实际控制人)

2. 锁定人:控股股东、实际控制人 (包括关联方)

3. 无控股股东、实际控制人

4. 锁定人:董事、监事、高级管理人员

5. 锁定人:IPO时进行老股转让的股东

6. 锁定人:上市前突击入股的股东

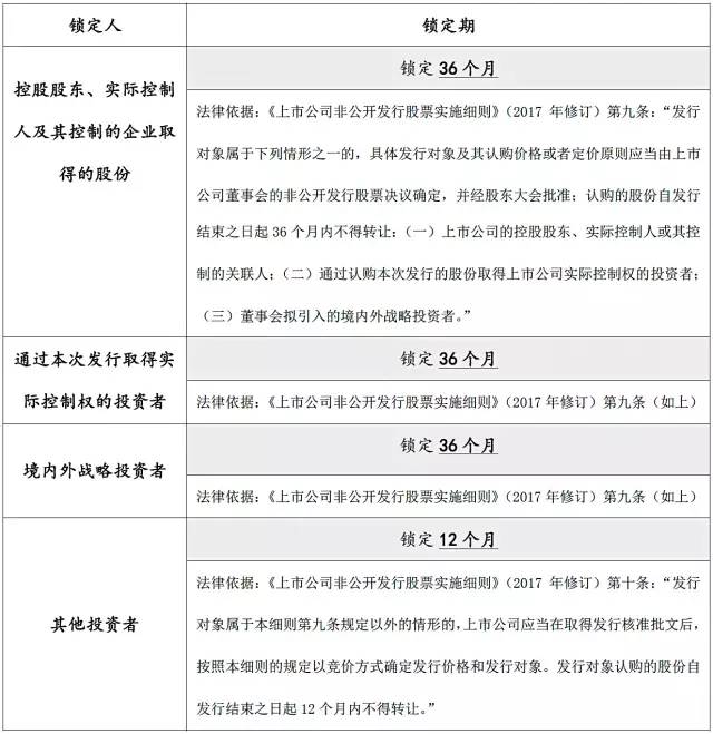
上市公司非公开发行

上市公司发行股份购买资产
1. 不构成借壳 时:

2. 构成借壳时

五、新三板挂牌公司定向增发:无特别规定
公众公司收购

其他事项

附录:2017年5月证监会减持新规
5月27日,证监会发布《上市公司股东、董监高减持股份的若干规定》,上海、深圳证券交易所也出台了完善减持制度的专门规则。新规*特中**别强调,规定将自发布之日,即5月27日起施行。
1、 适用对象
根据证监会及交易所关于上市公司股份减持的最新实施细则,相关规定使用的对象为:
(1)大股东(包括上市公司控股股东、持股5%以上的股东)减持,但其减持通过集中竞价交易取得的股份除外;
(2)特定股东(所持有的公司首次公开发行前股份、上市公司非公开发行股份,持股比例在大股东以外)减持;
(3)董监高减持所持有的股份。
因司法强制执行、执行股权质押协议、赠与、可交换公司债券换股、股票收益互换等方式取得股份的减持,特定股份在解除限售前发生非交易过户,受让方后续对该部分股份的减持,也遵守相关细则。
相关减持办法对应比例计算参考的股份总数,为上市公司人民币普通股票(A股)、人民币特种股票(B股)、境外上市股票(含H股等)的股份数量之和。
2、 集中竞价减持
大股东或特定股东采取集中竞价交易方式减持,在任意连续90日内,减持股份的总数不得超过公司股份总数的1%,但其减持通过集中竞价交易取得的股份除外。
此外,上市公司非公开发行股份的股东,通过集中竞价交易减持该部分股份的,除遵守前款规定外,自股份解除限售之日起12个月内,减持数量不得超过其持有该次非公开发行股份数量的50%。
3、 大宗交易减持
大股东或特定股东采取大宗交易方式减持,在任意连续90日内,减持股份的总数不得超过公司股份总数的2%,受让方在受让后6个月内,不得转让所受让的股份。
关于特定股东集中竞价减持持股数量的50%后,采取大宗交易减持剩余股份的事宜,相关细则未做详细约定,仅提及大宗交易的出让方与受让方,应当明确其所买卖股份的数量、性质、种类、价格,并遵守细则的相关规定。
4、 协议转让减持
大股东或特定股东采取协议转让方式减持,单个受让方的受让比例不得低于公司股份总数的5%,转让价格下限比照大宗交易的规定执行,法律、行政法规、部门规章、规范性文件及本所业务规则另有规定的除外。
大股东减持采取协议转让方式,减持后不再具有大股东身份的,出让方、受让方在6个月内应当遵守细则中关于大股东集中竞价减持比例的规定,并履行大股东的信息披露义务。
受让方在6个月内减持所受让股份的,应当遵守细则中关于大股东集中竞价减持比例的规定,并履行大股东的信息披露义务。
5、 董监高减持
董监高在任期届满前离职的,应当在其就任时确定的任期内和任期届满后6个月内,遵守:
(1)离职后半年内,不得转让其所持本公司股份;
(2)每年转让的股份不得超过其所持有本公司股份总数的25%;
(3)法律、行政法规、部门规章、规范性文件以及本所业务规则对董监高股份转让的其他规定。
6、 合并计算
关于多证券账户及信用账户的合并计算:
(1)股东开立多个证券账户的,对各证券账户的持股合并计算;
(2)股东开立客户信用证券账户的,对客户信用证券账户与普通证券账户的持股合并计算;
(3)股东开立多个证券账户、客户信用证券账户的,各账户可减持数量按各账户内有关股份数量的比例分配确定。
关于一致行动人的合并计算:大股东与其一致行动人的持股合并计算,在集中竞价减持和大宗交易减持的减持比例上合并计算。
7、 信息披露
集中竞价交易减持:大股东、董监高应当在首次卖出股份的15个交易 日前向本所报告备案减持计划,并予以公告。
减持计划的内容,应当包括但不限于拟减持股份的数量、来源、减持时间区间、方式、价格区间、减持原因等信息,且每次披露的减持时间区间不得超过6个月。
减持数量过半或减持时间过半时,大股东、董监高应当披露减持进展情况,在股份减持计划实施完毕或者披露的减持时间区间届满后的2个交易日内公告具体减持情况。
控股股东、实际控制人及其一致行动人减持达到公司股份总数1%的,还应当在该事实发生之日起2个交易日内就该事项作出公告。
在减持时间区间内,上市公司披露高送转或筹划并购重组等重大事项的,大股东、董监高应当立即披露减持进展情况,并说明本次减持与前述重大事项是否有关。
上市公司大股东的股权被质押的,该股东应当在该事实发生之日起2日内通知上市公司,并按本所有关股东股份质押事项的披露要求予以公告。
8、 减持限制
上市公司大股东不得减持股份的情形:
(1)上市公司或者大股东因涉嫌证券期货违法犯罪,在被中国证监会立案调查或者被司法机关立案侦查期间,以及在行政处罚决定、刑事判决作出之后未满6个月的;
(2)大股东因违反交易所业务规则,被交易所公开谴责未满3个月的;
(3)法律、行政法规、部门规章、规范性文件以及本所业务规则规定的其他情形。
上市公司董监高不得减持股份的情形:
(1)董监高因涉嫌证券期货违法犯罪,在被中国证监会立案调查或者被司法机关立案侦查期间,以及在行政处罚决定、刑事判决作出之后未满6个月的;
(2)董监高因违反交易所业务规则,被交易所公开谴责未满3个月的;
(3)法律、行政法规、部门规章、规范性文件以及本所业务规则规定的其他情形。
上市公司因下列事项触及退市风险警示标准的,自相关决定作出之日起至公司股票终止上市或者恢复上市前,其控股股东、实际控制人、董监高及其一致行动人不得减持:
(1)上市公司因欺诈发行或者因重大信息披露违法受到中国证监会行政处罚;
(2)上市公司因涉嫌欺诈发行罪或者因涉嫌违规披露、不披露重要信息罪被依法移送公安机关;
(3)其他重大违法退市情形;
(4)上市公司披露公司无控股股东、实际控制人的,其第一大股东及第一大股东的实际控制人应当遵守相关规定。
9、 处罚措施
股东、董监高减持股份违反细则规定,或者通过交易、转让或者其他安排规避减持细则规定,或者违反本所其他业务规则规定的,本所可以采取书面警示、通报批评、公开谴责、限制交易等监管措施或者纪律处分。
违规减持行为导致股价异常波动、严重影响市场交易秩序或者损害投资者利益的,交易所将从重予以处分。减持行为涉嫌违反法律、法规、规章、规范性文件的,交易所将按规定报中国证监会查处。
相关处罚措施的内容对于可以规避减持细则的交易方式,留下了潜在的处罚空间。