对于攻城狮而言,高速数字电路设计是大家都必须掌握的,那到该如何去学习这项技能呢?
Don't worry! EDA365陆妹已经给大家备好了高速数字电路设计通关五部曲,今天我们先来学习“第一曲”!
基本概念
1、何谓高速数字信号
高速数字信号由信号的边沿速度决定,一般认为上升时间小于 4 倍信号传输延迟时可视为高速信号。
平常讲的高频信号是针对信号频率而言的,设计开发高速电路应具备信号分析、传输线、模拟电路的知识。
2、微带线、带状线的概念
2.1、微带线( Microstrip )


2.2、带状线( Stripline )


2.3、经验数据
对 FR-4 材料( ε r 在 4.5~5 之间) :
75Ω微带线, w≈ h;
50Ω微带线, w≈ 2h;
25Ω微带线, w≈ 3.5h;
75Ω带状线, w=h/8 ;
50Ω带状线, w=h/3。
2.4、同轴线( coaxial cable )

2.5、双绞线( twisted-pair cable )

2.6、等间隔的电容负载的影响

传输线的有效阻抗和传输延迟将发生变化:

对单个负载电容的情况也可以这样计算。
【问题】
1、8kHz 帧信号为低速信号吗?
2、阻抗与长度有关系吗?
3、信号线两侧的地铜皮对信号线阻抗有影响吗?
4、电源平面能否作为阻抗控制的参考平面?
常见高速电路及特点
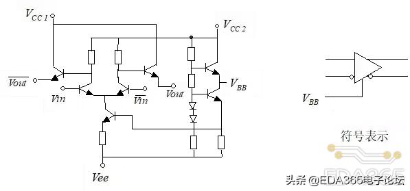
1、 ECL ( Emitter Coupled Logic )电路

特点:
① 非饱和逻辑,克服扩散电容的影响,工作速度很高;
② 射极跟随器输出,驱动能力很强。
③ 高电平 -0.88V 左右,低电平 – 1.72V左右。
④ 根据速度不同有 10K( 包括 10H)、 100K(300K) 、 100M 、 100EL系列器件可供选用
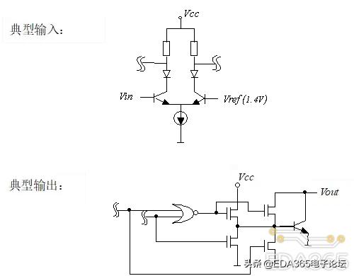
2、CML ( Current Mode Logic )电路
以 Philips 器件为例介绍其输入、输出。

特点:
① 低电压摆幅( 200 ~ 400 mVpp ),干扰、辐射小;
② 输入 50Ω阻抗;
③ 地平面作参考电压(而 ECL 为-2V );
④ 信号差分传输。
3、GTL ( Gunning Transceiver Logic )电路

特点:
① 低功耗;
② 工作频率可达 100MHz 或 200MHz ;
③ 电压摆幅小( V OLmax=0.4V,VOHmin =1.2V)
4、BTL( Backplane Transceiver Logic )电路

特点:
① 驱动能力强,用于重负载背板( IOL=100mA );
② 工作频率小于 75MHz ;
③ 电压摆幅比 TTL 小( VOLmax=1V , VOHmin=2.1V )。
5、TTL( Transistor Transistor Logic )电路
以 ABT ( Advanced BiCMOS Technology )为例。

特点:
① 驱动能力强, IOH 达 32mA , IOL 达 64mA;高电平输出电阻约 30Ω ,低电平输出电阻 <10Ω;
② 对于带阻尼输出 (输出电阻 33Ω左右) , 高、 低电平电流均为 12mA ;
③ 速度快,上升时间在几 ns 范围,触发器翻转频率可达 100MHz 以上。
6、模数转换电路——线接收器

特点:
① 将模拟小信号转换为数字信号;
② 有不同速度级别的线接收器;
③ 注意输入信号的共模和差模范围。
整理自EDA365电子论坛
因为知识点较多
也为了大家更好的吸收和掌握
高速数字电路设计知识点
将分为几篇文章呈现给大家
如有问题可在文段后留言
或者点击“阅读原文”至论坛参与讨论
未完待续
下期预告:接口信号匹配与对接