
易学通汽修技术团队
01
学员求助
车型:凯越
故障现象:中控门锁无法工作.遥控无法控制.
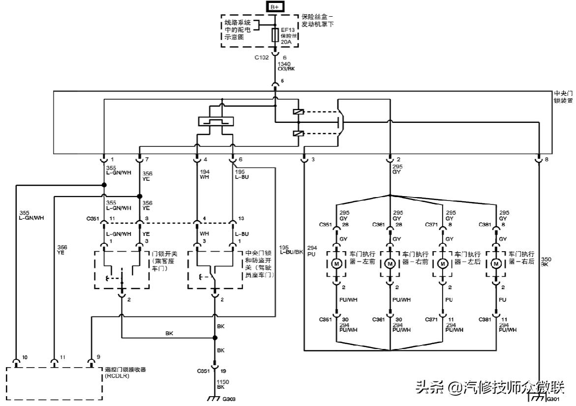
首先我们一起来先看一下电路图.凯越中控是如何控制的.中控门锁电机.由中央门锁控制装置的继电器控制.中央门锁控制装置的继电器线圈由中央门锁和防盗开关(驾驶员车门).门锁开关(乘客座车门).遥控门锁接收器.控制

02
可能导致中控门锁不工作的原因:
- 中央门锁控制装置6号B+电源保险损坏
- 中央门锁控制装置8号接地线断路
- 中央门锁控制装置损坏
- 线路插头松动
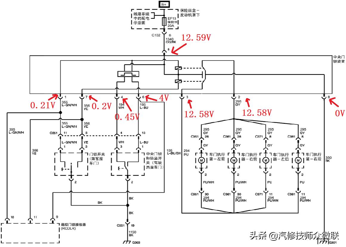
那么首先.我们可以先测量一下中央门锁控制装置的端子电压


03
经过测量.电源为12.59V正常.接地也是正常.中央门锁控制装置2号和3号都是12.58V.正常情况下不工作应该为0V.那为什么会有12.58V.可能原因:中央门锁控制装置继电器短路损坏.学员已经更换过一个中央门锁控制装置了.那么还有什么原因会影响到2号和3号存在12.58V呢?可能原因有:1.线路短路.2.门锁开关内部短路.3.遥控门锁接收器内部短路.
那么现在开始排除法去排除这个故障.把门锁开关的插头拔掉.测量中央门锁控制装置2号和3号还是存在12.58V电压.拔掉遥控门锁接收器.盒子插头.同样还是存在12.58V电压.维修已经陷入僵局.此时只能开始测量线路是否存在短路现象.
遥控门锁接收器


04
1.门锁开关插头拔掉.遥控门锁接收器插头拔掉.测量中央门锁装置.使用万用表电阻档位.测量1号线无穷大.7号线无穷大.6号线无穷大.4号线为0.2欧姆电阻.存在对地短路现象.这根线直接剪掉.插头接上.门锁正常工作.确定4号线存在故障.沿着4号线找到这个插头.存在内部短路.更换锁机总成故障排除

总结:诊断电路故障.必须把原理来龙去脉弄明白.这样才能有思路去测量故障.
Q1
本文由易学通汽修网络学院提供.手把手教你修车.希望能帮助到更多的修理工.如果有什么疑问可以.在下方留言.