普通单热式饮水机
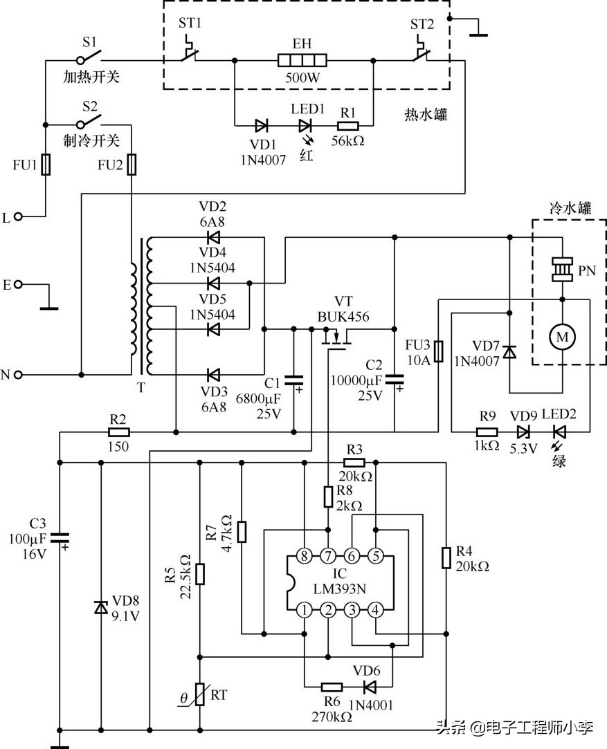
图4-26所示是安吉尔YR-5-X型机械控制单热式饮水机电路。该电路中的核心元器件是加热器、开关、温控器,辅助元件是指示灯、熔丝管、电阻。

图4-26 安吉尔YR-5-X型机械控制单热式饮水机电路
1.加热电路
插好电源线并按下开关后,220V市电电压一路经FU1、ST1、加热器、ST2、FU2构成回路,为加热器供电,使它开始加热;另一路经R2限流、VD3半波整流,使双色指示灯VD2内的红色发光二极管发光,表明该机处于加热状态。随着加热的不断进行,水罐内水的温度逐渐升高,当温度达到89℃后,ST1的触点断开,加热器失去供电,停止加热,但市电电压通过R1、VD1、VD2、加热器和ST2构成的回路使VD2内的黄色发光二极管发光,表明该机进入保温状态。当水温下降到某一值时,ST1的双金属片复位,触点闭合,再次接通电源,如此反复,水罐内的热水始终保持一定的温度。
2.过热保护电路
加热保护电路的核心元器件是过热保护器ST2。当水罐内无水或温控器异常,使水罐的温度超过97℃后,水罐表面上的ST2断开,切断加热器的供电回路,加热器停止加热,避免了加热器烧断或产生其他故障,实现过热保护。
普通冷热式饮水机电路
下面以安吉尔 JD-26T 型冷、热式饮水机电路为例,介绍此类饮水机电路的识图方法。该电路包括加热控制和制冷控制两部分,如图4-27所示。
提示
该饮水机的加热电路和普通饮水机的加热电路相同,所以下面仅介绍制冷电路的识图方法。

图4-27 安吉尔JD-21T型冷热饮水机电路
1.电源电路
接通制冷开关S2后,220V市电电压通过S2、熔断器FU2输入后,利用电源变压器T降压,从它的次级绕组输出12V和6V交流电压。其中,6V交流电压经VD4、VD5全波整流,利用C2滤波产生6V左右的直流电压,为PN供电。而12V交流电压经VD2、VD3全波整流,C1滤波产生−12.5V左右的直流电压。该电压不仅加到场效应管VT的S极,而且通过R2限流、C3滤波、VD8稳压产生−9.1V电压。该电压不仅加到LM393N(IC)的④脚,为它供电,而且通过R3、R4取样产生−4.5V的取样电压,为IC的同相输入端③、⑤脚提供参考电压。
2.制冷电路
当冷水罐内的水温超过15℃后,温度传感器RT的阻值较小,−9V电压通过R5、RT取样后的电压低于−4.5V,经 LM393N 内的比较器比较后使它的①、⑦脚输出高电平电压。该电压经R8限流使场效应管VT导通,−12.5V左右电压第一路加到半导体制冷片PN的两端,使它进入强制冷状态,开始为冷水罐制冷,使水温逐渐下降;第二路为风扇电动机M供电使它运转,为PN散热;第三路通过VD9降压、R4限流,使LED1发光,表明该机工作在制冷状态。当冷水罐内水温降低到7℃,RT的阻值增大到设置值,为IC的②脚提供的电压超过4.5V,使IC①脚输出低电平电压,VT因G极无电压输入而截止。VT截止后,C2两端的−6V电压为PN和电动机M供电,不仅使PN工作在弱制冷状态,而且使M低速运转,继续为PN散热。同时,由于VD9截止,使LED1熄灭,表明该机进入保温状态。
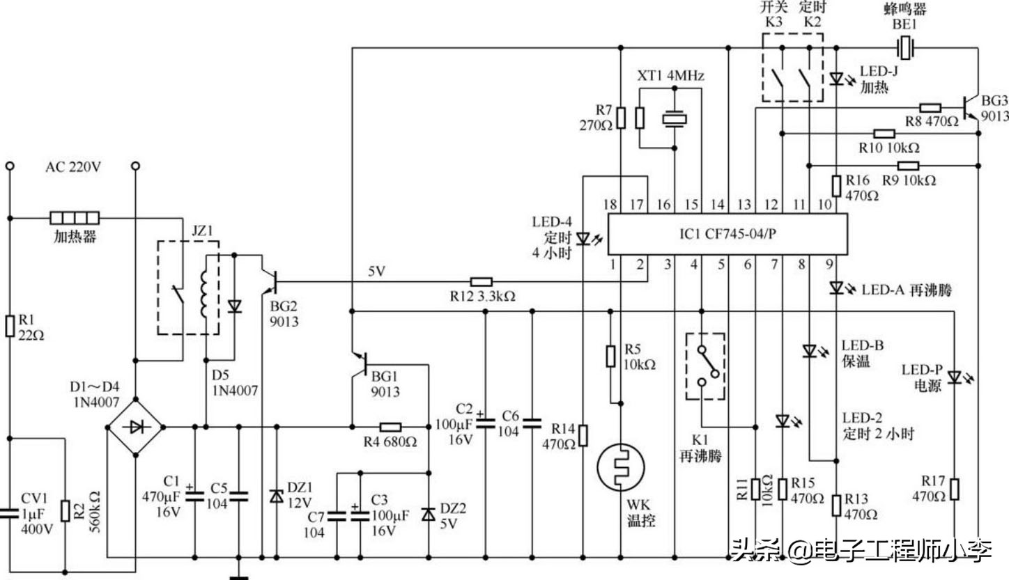
电脑控制型饮水机电路
下面以家乐仕电脑控制型饮水机为例,介绍电脑控制型饮水机电路识图方法。该机电路由电源电路、微处理器电路、加热电路及其供电电路等构成,如图4-28所示。
1.电源电路
通电后,220V市电经R1限流、CV1降压,利用D1~D4桥式整流,再经C1、C5滤波,VD5稳压后产生12V直流电压。该电压第一路为继电器JZ1的线圈供电;第二路不仅加到调整管BG1的c极,而且通过R4限流,DZ2稳压产生5.6V基准电压,使BG1的e极输出5V电压。5V电压不仅为微处理器、蜂鸣器等供电,还通过R17限流使电源指示灯LED-P发光,表明电源电路已工作。
2.微处理器电路
该机的微处理器电路主要由微处理器IC1(CF745-04/P)及其外围元件组成。
(1)CPU工作条件电路
插好饮水机的电源线,待电源电路工作后,由其输出的 5V 电压经 C2、C6 滤波后,加到微处理器IC1(CF745-04/P)的供电端④、 14 脚为它供电。IC1得到供电后,它内部的振荡器与 15 、 16 脚外接的晶振XT1通过振荡产生4MHz的时钟信号。该信号经分频后协调各部位的工作,并作为IC1输出各种控制信号的基准脉冲源。IC1在获得供电并产生时钟信号后,它内部设置的复位电路使存储器、寄存器等电路进行清零复位,待复位结束后 IC1 开始工作。
(2)蜂鸣器电路
该机的蜂鸣器电路由蜂鸣器BE1、BG3、微处理器IC1等构成。

图4-28 家乐仕电脑控制型饮水机电路
每次进行操作时,微处理器 IC1 13 脚输出的蜂鸣器驱动信号通过 R8 限流,BG3 倒相放大,驱动蜂鸣器BE1鸣叫,提醒用户饮水机已收到操作信号,并且此次控制有效。
3.加热电路
加热电路的核心元器件是加热器 JZ1、温控器 WK、微处理器 IC1,辅助元件是开关键K3、指示灯。
按开关键K3,被微处理器IC1识别后,IC1从⑩脚输出低电平控制信号,从②脚输出高电平控制信号。⑩脚输出的低电平控制电压通过R16使加热指示灯LED-J发光,表明该机处于加热状态;②脚输出的高电平控制信号通过 R12 限流使驱动管 BG2 导通,为继电器 JZ1的线圈供电,使它的触点闭合,加热器开始对罐内的水加热。当水烧开后,温控器WK的触点断开,使IC1的①脚输入高电平信号,IC1识别后判断水已烧开,控制⑩、⑧脚输出高电平电压,控制②脚输出低电平电压。②脚输出的低电平电压使BG2截止,使JZ1的触点释放,加热器停止加热;⑩脚输出高电平后使LED-J熄灭;⑧脚输出高电平电压后,通过R13限流使保温指示灯LED-B发光,表明该机进入保温状态。随着保温时间的延长,水的温度逐渐下降,当温度下降到一定值后,WK的触点再次闭合,使IC1的①脚电位再次变为低电平,使加热器再次加热。重复以上过程,饮水机就可以为用户提供一定温度的热水。
4.再沸腾电路
保温期间,若按下再沸腾键K1后,被微处理器IC1识别后,IC1从⑨脚和②脚输出高电平控制信号,②脚输出高电平控制信号时加热器开始加热。⑨脚输出的高电平控制通过R13使再沸腾指示灯LED-B发光,表明该机工作在再沸腾状态。再沸腾的时间通常为1min,1min后加热器停止加热。
5.定时控制电路
该机具有定时功能,若按下定时键K2可在2h、4h两个时间段内进行选择,待达到所定的时间后自动关机,使饮水机进入待机状态。