一、报考重要提示
(一)报考人员应认真阅读《报考简章》,并按简章规定进行报考。
(二) 报考人员须确定本人符合报名条件,承诺填报的信息均真实、 客观,切勿委托他人或机构代替本人填写报名信息、作出书面(含电子文本)承诺。
(三) 本项考试报名证明事项推行告知承诺制, 报考人员可自主选择是否采用告知承诺制方式办理报名事项,具体办理方式见 “六、报考操作流程” ;在资格考试报名中存在虚假承诺行为的人员和按照《专业技术人员资格考试违纪违规行为处理规定》(人社部令第31号)存在严重违纪违规行为、被记入资格考试诚信档案库且在记录期内的人员, 不适用告知承诺制 。
注意:自2023年报名起,如报考人员提交的境内高等教育学历学位信息无法通过在线自动核验,应在报名前及时登录中国高等教育学生信息网(学信网)进行验证/认证,*载下**相关PDF格式在线验证/认证报告,报名期间按要求上传相关验证/认证报告,接受人工核查,具体操作方式参见中国人事考试网考生问答栏目内容。
(四)报名系统对注册信息进行在线核验需一定时间(24小时内), 新报考人员应及早注册并完善注册信息,已注册报考人员应及时补充完善相关学历等信息。
(五)根据有关文件精神,报考人员应就近在 工作地或居住地 报名参加考试。
(六) 考试结束后采用技术手段等甄别为雷同答卷的,给予该科目考试成绩无效处理,有其他相关证据证明考生作弊行为成立的,视具体情形按照严重或特别严重违纪违规行为处理。
二 、考试大纲
2023年度一级注册消防工程师资格考试大纲以《注册消防工程师资格考试大纲》(2021年版)为准,见中国消防产品信息网(www.cccf.com.cn/article/21646)或应急管理部消防产品合格评定中心网站(www.cccf.net.cn/article/20675)。
三、考试科目、时间
11月4日(星期六)
上午 9:00 - 11:30 消防安全技术实务
下午 14:00 - 16:30 消防安全技术综合能力
11月5日(星期日)
上午 9:00 - 12:00 消防安全案例分析
四、报考条件
根据《注册消防工程师制度暂行规定》第十一条,凡中华人民共和国公民,遵守国家法律、法规,恪守职业道德,并符合注册消防工程师资格考试报名条件之一的,均可申请参加相应级别注册消防工程师资格考试。
(一)取得消防工程专业大学专科学历,工作满6年,其中从事消防安全技术工作满4年;或者取得消防工程相关专业(见消防工程相关专业新旧对照表,下同)大学专科学历,工作满7年,其中从事消防安全技术工作满5年。
(二)取得消防工程专业大学本科学历或者学位,工作满4年,其中从事消防安全技术工作满3年;或者取得消防工程相关专业大学本科学历,工作满5年,其中从事消防安全技术工作满4年。
(三)取得含消防工程专业在内的双学士学位或者研究生班毕业,工作满3年,其中从事消防安全技术工作满2年;或者取得消防工程相关专业在内的双学士学位或者研究生班毕业,工作满4年,其中从事消防安全技术工作满3年。
(四)取得消防工程专业硕士学历或者学位,工作满2年,其中从事消防安全技术工作满1年;或者取得消防工程相关专业硕士学历或者学位,工作满3年,其中从事消防安全技术工作满2年。
(五)取得消防工程专业博士学历或者学位,从事消防安全技术工作满1年;或者取得消防工程相关专业博士学历或者学位,从事消防安全技术工作满2年。
(六)取得其他专业相应学历或者学位的人员,其工作年限和从事消防安全技术工作年限均相应增加1年。
报名条件说明:
(一)消防安全技术工作的范围
消防安全技术工作包括:消防技术咨询与消防安全评估、消防安全管理与消防技术培训、消防设施维护保养检测、消防安全监测与检查、火灾事故技术分析等消防技术工作。
(二)工作年限的计算方式
工作年限、从事消防安全技术工作年限可累计,计算截止日期为考试当年度的12月31日。
(三)学历、学位条件的具体要求
大专及以上学历和学士及以上学位,包括经过普通高等教育、成人高等教育、电大开放教育、网络远程教育、高等教育自学考试所取得的学历和学位,以及其他国家承认的学历、学位。
免试条件:
根据《注册消防工程师资格考试实施办法》第六条,符合《暂行规定》中一级注册消防工程师资格考试报名条件,并具备下列一项条件的,可免试《消防安全技术实务》科目,只参加《消防安全技术综合能力》和《消防安全案例分析》2个科目的考试。
(一)2011年12月31日前,评聘高级工程师技术职务的;
(二)通过全国统一考试取得一级注册建筑师资格证书,或者勘察设计各专业注册工程师资格证书的。
在连续的2个考试年度内参加上述科目考试并合格,可取得一级注册消防工程师资格证书。
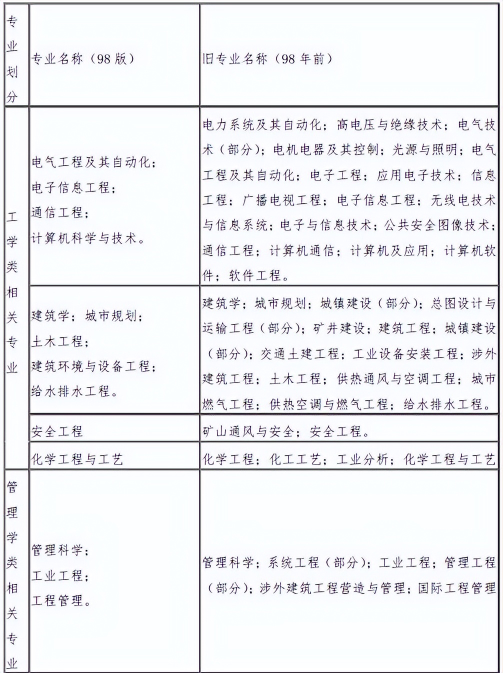
消防工程相关专业新旧对照表

五、考务时间安排
(一)网上报名时间:8月28日至9月6日;
(二)现场核查时间 (应接受现场核查的情形见“六、报考操作流程”中的“现场核查”) :9月7日至9月8日;
(三)网上缴费时间:8月28日至9月11日;
(四)打印准考证时间:10月27日起;
(五)成绩公布时间:2024年1月下旬,(报考人员可登录 WWW.FJPTA.COM 查询成绩,考试合格标准以中国人事考试网发布的公告为准); 成绩发布后,各设(区)市考试资格审核部门将核查合格人员考试资格,提供材料包含不限于学历证明、工作证明、社保缴交证明(与报考单位一致)、工作单位营业执照等材料,请考生报考时如实填写个人信息。
(六)证书发放:一级注册消防工程师资格考试设??“消防安全技术实务”(客观题)、“消防安全技术综合能力”(客观题)和“消防安全案例分析”(主观题)3个科目。参加全部3个科目考试(级别为考全科)的应试人员须在连续3个考试年度内通过应试科目,参加2个科目考试(级别为免一科)的应试人员须在连续2个考试年度内通过应试科目,方可取得资格证书。 省直考区纸质证书领取时间及发放方式以福建省人事考试网领证通知为准。各设区市办理领取证书事宜,可向当地人事职改部门或考试中心咨询(省直考区委托省人社厅行政服务中心发放,泉州考区由泉州市人社局审批科发放,其余考区由所在地市人事考试中心发放)。
(七)考试地点:具体考点详见准考证。
六、报考操作流程
报名采用“全国专业技术人员资格考试报名服务平台”进行网络报名、网络审核(现场审核)、网络缴费的办法。具体流程如下:
(一)用户注册
首次报考人员须进行用户注册及照片上传(可登录福建人事考试网www.fjpta.com从“网上报名”入口登录)。 注册信息不完善的考生须补充完善相关注册信息。
网上报名系统将对身份信息、学历学位等注册信息进行在线核验, 提交注册信息24小时后 可登录网上报名系统查询核验结果。
报考人员应妥善保管好本人用户名及密码,如泄露给他人导致个人信息外泄或填报信息错误,相关后果由本人承担。
(二)登录、上传照片
报考人员在注册上传照片前,必须先 *载下**照片处理工具软件 (可直接点击*载下**),使用该软件报考人员自行对要上传的报名照片进行处理,生成文件名为“报名照片.jpg”的照片文件。只有通过处理后新生成的报名照片才能被网报平台识别并自动通过照片审核。
报考人员进行报名时,系统默认使用注册时的照片。(特别提醒:注册时上传的照片须为近期标准1寸白底彩色半身免冠正面证件照(尺寸25mm×35mm,像素295px×413px),该照片将用于各项资格考试的准考证、考场座次表、证书、证书查询认证系统, 请上传照片时慎重选用 。)
(三)选择考试项目、报名地
选择考试项目,进入网上报名界面(未进行身份、学历、学位核验的考生无法选择考试进行报名)。根据有关文件精神,报考人员应就近在 工作地或居住地报名 参加考试。
(四)录入、检查并保存报名信息
请认真填写、核查并保证证件类别、证件号码、姓名、报考级别、报考专业、科目信息、手机号码、电子邮箱、工作单位、详细通信地址和邮政编码等准确无误。报名信息确认后,报考人员不得自行修改。
(五)选择办理方式
报考人员填报相关信息后, 系统提示报考人员选择是否采用告知承诺制方式办理。
1、选择采用且适用告知承诺制方式办理的, 系统生成《专业技术人员资格考试报名证明事项告知承诺制报考承诺书》(电子文本),报考人员采用电子方式签署承诺书(电子文本), 一经提交即具有法律效力,不允许代为承诺。
报考人员作出承诺后,可在 未缴费 且 报名截止前 撤回承诺。报考人员撤回承诺后,应按“未选择采用或不适用告知承诺制方式” 接受现场核查。 报考人员撤回承诺的,本年度该项考试中不再适用告知承诺制。
2、未选择采用或不适用告知承诺制方式办理的, 应按有关规定接受现场核查。 已选择不采用告知承诺制方式办理报名事项的报考人员,不可更改为“采用告知承诺制方式办理”。
(六)确认报名信息
报考人员必须认真核对报名信息,再点击“报名信息确认”,报名信息确认后不可修改。
未确认报名信息前,可以点击考试状态流程中的“信息维护”对报名信息进行修改。
(七)报考信息核查
1、在线核查
报考人员提交报名信息后,对学历学位、所学专业、工作年限等内容与特定条件相符合情况进行在线核查。报考人员可在提交信息2个工作日后登录查看核查结果。核查通过的,方可继续报名。核查不通过的,按照反馈提示要求重新提交正确信息。
(1) 符合下列情形的报考人员,须在线上传电子版证明材料:
①符合免试条件的报考人员;
②身份、学历学位信息未通过系统自动核验的报考人员;
③其他身份证件类型、境外学历学位等无法通过系统自动核验的报考人员。
④其他报考条件不能通过在线核验的报考人员。
(2) 须在线上传的材料包括:
① 国务院教育行政部门认可的国民教育系列学历、学位证书图像(JPG格式);港澳台居民申请参加考试,在报名时应提交国务院教育行政部门认可符合报考条件的相应专业学历证书图像 (需将毕业证书原件和教育部《学历学位认证书》合并一张图片上传) ;
②申请“免一科”的报考人员还须上传: 2011年12月31日前获得高级工程师技术职务的证书;或通过全国统一考试取得的一级注册建筑师资格证书,或者勘察设计各专业注册工程师资格证书。
2、现场核查
(1) 符合下列情形的报考人员,须接受现场核查:
①不适用告知承诺制办理的;
②未选择告知承诺制方式办理的;
③撤回承诺申请的;
④身份、学历学位、所学专业等信息无法在线自动核查或核查未通过的;
⑤申请部分科目免试的;
⑥考试组织机构在考前、考中、考后采用随机抽查、重点监管、智慧监管等方式实施日常监管时,需要报考人员配合核查的。
(2) 现场核查方式:
在 规定的人工现场核查时间内 携带以下材料到所属报名点办理人工现场核查 (各报名点联系方式见附表) :
(1)*载下**并打印报名表1份,由本人在承诺栏内签名;
(2)身份证原件;
(3)国务院教育行政部门认可的国民教育系列学历、学位证书原件(港澳台居民申请参加考试,在报名时应提交国务院教育行政部门认可符合报考条件的相应专业学历证书原件);
(4) 申请“免一科”的报考人员还须携带: 2011年12月31日前获得高级工程师技术职务的证书;或通过全国统一考试取得的一级注册建筑师资格证书,或者勘察设计各专业注册工程师资格证书。
(六)缴纳考试费用
1、收费标准。《消防安全案例分析》按每科79元标准收取,《消防安全技术实务》、《消防安全技术综合能力》2个科目按每科65元标准收取。
2.缴费使用通缴云公共缴费平台,如遇缴费技术问题可微信关注“通缴云”公众号,查询“服务大厅”中“客服中心”或“常见问题”。 缴费咨询电话:0591-87615506(仅限于缴费咨询,各报名核查及咨询电话见附表1)。
3.报考人员网络支付成功后,公共网络缴费系统会显示本次缴费的电子票据信息。考生网上缴纳的费用直接与财政电子票据管理系统连接,所缴款项直接进入福建省非税待解缴科目,实现电子票据信息化管理。缴款人可直接在网上查询到带防伪功能的电子票据并支持*载下**。
4.考生缴完费后没有点生成票据,过后可关注“通缴云”公众号查询并找回。