和人们生病会发烧一样,“异常发热“也是设备内部故障的外在表征,如果能够利用温度变化,结合日常巡点检经验,就可以快速排查设备故障,事半功倍。
今天,就给各位读者带来根据温度进行排障的基本方法和处理措施,强烈建议收藏——
电气线路

示例:

图1:电气柜接头过热

图2:接触器1相过载
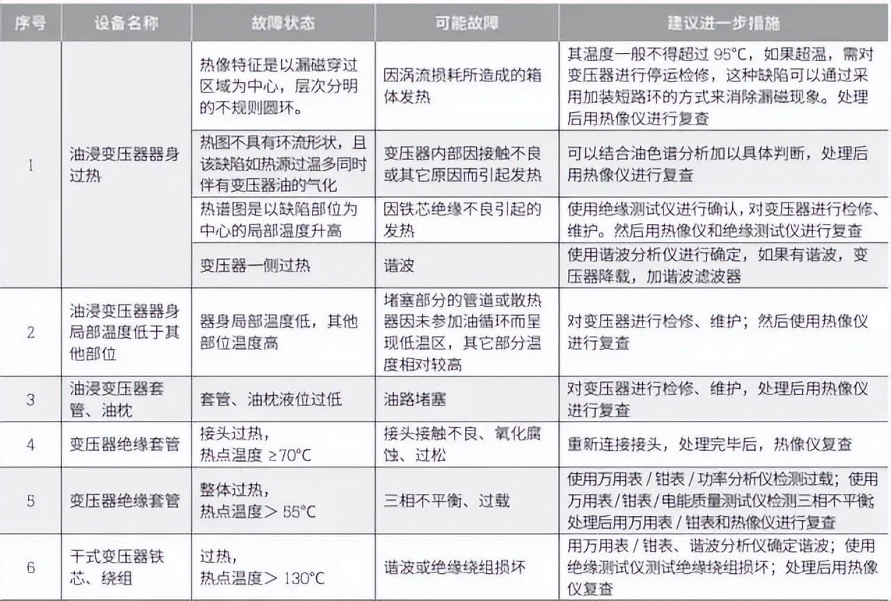
变压器

示例:

图3:变压器冷却循环故障,散热不均

图4:变压器接头过热
配电盘/开关柜

示例:

图5:接线排B相过热

图6:熔断器异常
电机

示例:

图7:压缩机异常发热

图8:热轧机轴承发热
管线

示例:

图9:管道壁变薄

图10:地暖供热不均匀
【推荐工具】
查找异常发热点
Fluke VT06/VT08 轻便型红外热像仪
· 小巧身形,功能强大
· 发热点一拍即现,快速准确
· 防尘防水防跌落,无惧恶劣环境

检验过载、三相不平衡及谐波
Fluke 378FC 谐波与能效筛查钳表
· 钳口测电压,无需表笔,安全可靠
· 三相不平衡功能,一钳便知
· 功率因数指示器,快速了解过载情况

测试设备绝缘性能
Fluke 1587FC 绝缘万用表
· 1000V绝缘测试电压
· 万用表功能,一表多用
· 自动计算极化指数和介质吸收比

评估机械振动情况
Fluke 802 测振仪
· 一键测量,三种振动基础参数全掌握
· 高重复性,数据可靠准确
· 可外接耳机,同时监听声音信息

【限时优惠】
从2022年3月25日至2022年4月30日
凡购买Fluke VT06/08轻便型红外热像仪满4台,即可获赠Fluke 374钳形表1台
详情请咨询当地福禄克一级经销商
