本文纲要
导读
第一部分:背景简介
第二部分:定融的交易规则
第三部分:定融的法律的位辨析
第四部分:监管对定融法律地位的识别观点
导 读
目前国内金交所一大业务品类,【定向债务融资计划】(以下简称“定融”),这类产品有可能被称为定向债务融资工具、直融工具、直融计划、定融计划等,皆因各金交所具体实践,产品名称可能有所差别,但究其本质应当为同类业务。
一直以来,这类交易模式作为地方金融资产交易场所金融创新产物,市场上一直对其不甚了解,包括监管、金交所从业人员、甚至一些专家学者对这类交易模式都没有一个统一的认识。
观点一:认为定融本质上属于通道业务。
笔者认为,目前在金交所交易平台挂牌发行的定融产品交易结构,不完全等同于监管认定的通道业务之特征。当然B2B模式单一资金摘牌某一特定定融产品的业务,就与通道业务比较接近了,尤其资金来源为商业银行理财产品资金池、券商的单一资管计划、私募基金等上层金融产品资金池时。
所以与金交所的通道业务相比,其本质在逻辑关系上讲属于交叉关系。

观点二:定融属于资管业务。
取得资产管理牌照的金交所应当根据《资管新规》及相应资管产品监管规定调整业务模式;未取得资产管理牌照的金交所,应当立即整改,停止资管这一特许金融业务。
从监管角度出发,定融是否涉嫌资管存在争议。资管业务是必须持牌的特许金融业务,部分金交所借定融之名,形成资金池,代客理财,监管当然要杜绝这种非法金融业务。如果将定融定性为资管,将适用《资管新规》,受到统一监管。而没有取得相应资管牌照的金交所,将被勒令停业整顿。
事实上,地方金融资产交易场所一般是没有资管牌照的,对大多数金交所来说他们既不可能也不需要取得资管牌照(当然部分背景强大的金交所或其股东可能持有公募基金等资管牌照)。至于一些金交所,假借金融资产交易之名行资管之实,是明显的违规业务。
那么定融到底是不是资管呢?笔者认为不是,作为直融类业务,一般定融产品是不会形成资金沉淀的,资金投向有且仅有一个,即挂牌方。与资管业务相比,具体差异几何,请看下文详细解读。
观点三:定融属于私募债,私募债就是定融产品的别称。
笔者认为这种观点属于把问题简单化、理想化了,是在回避定融的交易结构与逻辑,仅仅从其风险高、收益率高,没有被监管明确定性这些表观单纯将其归类为私募债,属于结果论者。但在国外,私募债有比较统一的认识,在国内,通常也只分为三类。
第一部分:背景简介
近几年,各大金交所金融创新,推出一种全新的业务品种,定向融资计划。该产品向投资者承诺一定收益率,到期返本付息,募集资金直接投向挂牌方。因该产品发行要求、认购门槛低,且低风险高收益,一度曾登上银行柜台甚至互金平台,大卖特卖。
笔者通过多方渠道广泛调查取证,始终无法考究到哪一家金交所最先推出定融模式。但似乎北京金融资产交易所、重庆金融资产交易所、深圳前海金融资产交易所等是业界先行者。
2013年至2014年间此产品刚刚登陆市场时,反响并不好,甚至借助商业银行地方柜台向投资者售卖。
2017年至2018年定融迎来爆发式增长期,在监管尚不完善的情况下,各大金交所线上登陆互金平台售卖产品,线下借助众多经纪类会员撮合交易,近两年的粗放式发展已累积了巨大存量。
2018年4月互联网金融风险专项整治工作领导小组下发《关于加大通过互联网开展资产治理业务整治力度及开展验收工作的通知》(29号文)
通知指出:1、依托互联网公开发行、销售资产管理产品,须取得中央金融管理部门颁发的资产管理业务牌照或资产管理产品代销牌照;2、互联网平台不得为各类交易场所代销(包括“引流”等方式)涉嫌突破政策要求的资管产品。虽然定融作为直融类业务,难称其为资管,但长期法律地位不明,在此次监管整治中亦难免被波及:各大金交所为保全自身,与互金平台谨慎合作,定融产品纷纷转向线下由承销商(不同于资管行业承销商,角色类似于居间方,并不参与交易)推介销售。
2018年11月清理整顿各类交易场所部级联席会议办公室下发《关于稳妥处置地方交易场所遗留问题和风险的意见》(清整联办【2018】2号文)
意见要求地方各金融资产交易所不得为其他金融机构提供规避监管的通道服务;不得与互金公司开展合作;建立不低于《资管新规》要求的投资者适当性制度;对违规业务分类化解存量等。似乎给长期游离于监管之外的定融产品下了定义。
第二部分:定融的交易规则
一、交易结构

二、交易流程


三、资金路径
1、认购时:投资者---交易结算账户(银行监管户)---挂牌方
2、兑付时:挂牌方---交易结算账户(银行监管户)---投资者
为监督挂牌方专款专用,实现风险隔离,通常聘请银行成为资金监管方。金交所作为交易平台,对交易数据、资金结算信息进行记录,并保存交易相关法律文本备案登记。
四、交易参与各方主体
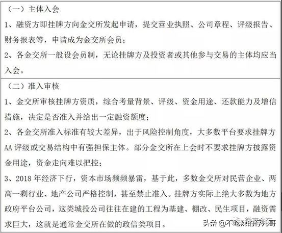
一般认为定向债务融资交易作为直融类业务,真正发生核心交易的主体为融资方与资金方,即挂牌方与认购方,而其余各方主体,或因交易需要或因提供增信而参与交易。
主体
角色定位
挂牌方
即融资方。挂牌方作为金交所会员,通过金交所交易平台发行定融产品。
认购方
资金方,通过金交所交易平台认购产品,一般为金交所会员。
自然人投资者:
(1)年满18周岁,具有完全民事权利能力及完全民事行为能力的自然人;
(2)充分理解并自行接受投资风险,通过风险测评,并作出相关承诺;
(3)根据各金交所投资者适当性管理制度的不同,可能要求具有有一定的投资经历或金融行业工作经历;可能有一定的金融资产净值或或存款余额要求。
机构投资者:
依法成立且存续的企业法人、合伙企企业;
根据各金交所投资者适当性管理制度的不同,可能要求具有一定的资产净值。
注:2018年11月清整联办发布的《关于稳妥处置地方交易场所遗留问题和风险的意见》要求各金交所应当建立标准不低于《关于规范金融机构资产管理业务的指导意见》(银发【2018】106号)(《资管新规》)的投资者适当性管理制度。
担保方(若有)
一旦挂牌方偿付资金来源金额或偿付时间发生缺口,则由担保方对该产品的按期偿付提供全额无条件不可撤销的连带担保义务。担保义务范围一般包括发行人在本定向债务融资工具项下应偿付的本金、以及由此产生的收益、罚息、违约金以及实现债权的相关费用。
受托管理人
受托管理人一般由挂牌方聘请,代投资者办理担保手续,成为抵质押权人。同时监管产品募集资金使用情况。当发生兑付逾期或预期违约时,代认购者追索,要求挂牌方补充担保等。
在投资者签署的法律文件中,要求投资者认可并授权受托管理人办理上述事项,否则不可认购该产品。
在定融计划中,管理人角色不同于资管中管理人定位,具体区别将在后续文章中进一步解读。
承销商
承销商一般由挂牌方聘请,负责按发行条件为挂牌方代理推销产品,挂牌方向承销商支付一定的服务费。
当然承销商不垫付资金,募集期满后,停止销售。承销商没有购买余额或承诺包销的义务。
实践中承销商往往与受托管理人为同一主体,多为地方一些非持牌资产管理公司或财富公司,负责为挂牌方开拓资金端,募集资金。
监管银行
监管银行一般由挂牌方聘请。是产品交易结算账户的开户行。同挂牌方、受托管理人签署三方监管协议,对资金流转、资金用途进行监管。
实践中,不同于银行托管业务,多数银行监管为形式监管,仅根据经受托管理人复核后的划款指令即可进行资金划转。
资产托管业务属于银行表外轻资本业务,不消耗资本也不占用风险资本,包括受托和保管两重责任。
定融产品中,银行监管的权限及职责远未达到托管的要求,因而一般银行对定融产品交易资金结算业务通常不收费或收费很低。
金交所
金交所为定融产品提供信息登记备案、产品挂牌展示、资料档案归集、数据支持以及根据约定决定是否为产品提供交易结算服务(场内交易)。
第三部分:定融的法律地位辨析
一、定融vs通道业务
1、通道业务定义
通道业务一般是指商业银行、信托、险企等持牌金融机构作为委托人借助集团内部或者外部第三方受托人作为通道,设立一层或多层嵌套结构,实现为委托人的目标客户进行融资或对其他资产进行投资的交易安排。
2014年12月30日银监会(现银保监会)发布的《商业银行并表管理与监管指引》(银监发〔2014〕54号文),曾解释跨业通道业务:本指引所称跨业通道业务,是指商业银行或银行集团内各附属机构作为委托人,以理财、委托*款贷**等代理资金或者利用自有资金,借助证券公司、信托公司、保险公司等银行集团内部或者外部第三方受托人作为通道,设立一层或多层资产管理计划、信托产品等投资产品,从而为委托人的目标客户进行融资或对其他资产进行投资的交易安排。在上述交易中,委托人实质性承担了上述融资活动中所产生的信用风险、流动性风险和市场风险等。
2、通道业务优势所在
商业银行、信托、险企等持牌金融机构,其本身资金投向、投资标的、资产负债率、投资比例等存在特殊的监管限制,通道业务的目的往往就在于调表及规避监管。
3、目前监管对通道业务监管趋严,“银信类”、“银证类”通道业务已被叫停。《资管新规》明确规定金融机构不得为其他金融机构提供规避监管的通道服务,将建立穿透式监管机制。
(1)2017年12月银监会发布的《关于规范银信类业务的通知》(银监发〔2017〕55号),将表内外资金和收益权同时纳入银信类业务定义,对银信类业务,特别是银信通道业务予以规范。
(2)2018年4月发布的《关于规范金融机构资产管理业务的指导意见》,第二十二条:“金融机构不得为其他金融机构的资产管理产品提供规避投资范围、杠杆约束等监管要求的通道服务。资产管理产品可以在投资一层资产管理产品,但所投资的资产管理产品不得再投资公募证券投资基金以外的资产管理产品。”第二十七条:“对资产管理业务实施监管遵循以下原则:......穿透式监管。”
(3)2018年11月清整联办发布的《关于稳妥处置地方交易场所遗留问题和风险的意见》要求:金交所不得为其他金融机构(或一般机构)相关产品提供规避投资范围、杠杆约束等监管要求的通道服务。
4、金交所的通道业务本质上没有改变,商业银行等金融机构在金交所交易平台申请发起设立一层嵌套结构,资金通过这层结构投向目标融资方。北金所2011年推出的委托债权投资业务,是典型的金交所通道业务模式之一。
5、目前占据各大金交所业务量的定向债务融资工具,笔者看来不属于通道业务,与典型的通道业务委托债权投资相比,交易结构、流程、参与主体等方面有明显区别。
(1)交易发起人不同。
委托债权投资交易的发起人是银行业金融机构,银行根据融资方的融资需求,向金交所发出挂牌申请。而定融产品的发起人即为融资方,在金交所的交易平台,挂牌产品,通过投资人认购募集资金。
(2)投融资参与主体不同。
①融资方不同。
委托债权投资融资方可能是银行等金融机构信贷部门的客户,而定融产品融资方来源众多,行业领域更是纷繁复杂,现在出于宏观经济下行,民营企业频繁暴雷的风险考量,多数金交所倾向于政府平台公司的融资项目(市政项目暗含政府信用保证)。
②投资人不同。
委托债权投资中,资金方为商业银行等金融机构,其他通道业务多为上游资管产品资金池。而定融产品投资人往往为承销商在各地路演召集的适格自然人投资者及部分法人机构投资者。
③定融产品交易过程中有类似于管理人角色加入。
定融产品发行过程中,一般存在两个特殊角色,一是受托管理人,角色定位类似于债权人代表,为维护产品认购方利益,作为受托管理人监管产品融资资金用途、产品执行情况,当然受托管理人对产品的所有受托管理行为,并不构成对产品兑付的任何保证。二是承销商,在产品认购期,利用手中客户资源,以线下形式向特定客户推荐产品,完成募集,根据国务院37、38号文,单个产品投资人不得超过200人。
(3)产品结构不同。
委托债权投资存在嵌套,资金来源往往是理财计划资金池,然后借道金交所投向融资方。而定融产品投资人认购产品后,认购资金会直接划付至发行方,出于风险考虑,资金用途往往是地方政府平台公司承揽的城投项目、棚改项目等(真实性再所不论),不存在嵌套结构。目前金交所多数定融产品核心依靠的是地方政府信用,所以民营企业、房地产开发企业很难进场交易。
(4)资金路径不同。
委托债权投资资金会经过金交所账户,属于场内交易,而定融产品融资资金路径一般为认购方-交易结算账户(银行监管账户)-认购方,不经过金交所账户,属于场外交易。
所以综上所述,定融业务不能与通道业务画等于号,在2018年11月清整联办最新中观监管文件《关于稳妥处置地方交易场所遗留问题和风险的意见》中也采取了这一观点,没有将定融业务直接划归至通道业务。该意见同时指出:“有基础资产的债权类业务,及无基础资产但有担保、抵质押的债权类业务,不得新增,存量按约兑付,不得展期或滚动发行。”笔者认为,该条规定与定融产品本质高度重合,监管态度可能趋向于认为定融为无基础资产的债权类业务。但截至发稿之日,各省金交所直属监管单位省金融办及清整联办等监管部门尚未发声直接叫停任何一家金交所的定融业务,市场还在缓慢低速运行,只是准入要求和风控标准严格了很多。
二、定融vs资管业务
笔者认为地方金融资产交易所挂牌的定融产品,不涉嫌资产管理,本质上来说不存在接受投资者委托,归集资金进行投资的逻辑。当然排除那些放飞自我,明显违规的业务,例如非公开定向投资工具(非直融类业务,挂牌方接受投资者委托代客理财)。
1、资管业务的定义
资管是什么?从字面意义上来说,资管即资产管理,即代客理财。
根据2018年4月27日一行*会两**一局联合发布的《关于规范金融机构资产管理业务的指导意见》(银发〔2018〕106号):“资产管理业务是指银行、信托、证券、基金、期货、保险资产管理机构、金融资产投资公司等金融机构接受投资者委托,对受托的投资者财产进行投资和管理的金融服务。”
2、资产管理业务的开展机构
资管新规框架下,资管业务开展机构(6+1):即银行、信托、证券、基金、期货、保险资产管理机构,以及金融资产投资公司。根据2018年6月29日中国银保监官网发布的《金融资产投资公司管理办法(试行)》(中国银保监2018年第4号令),金融资产投资公司是指曾经的实施债转股的公司。金融资产投资公司的定位是帮助商业银行减少不良资产地,帮助非金融企业降低杠杆的,市场化债转股是其主要职责。
3、资产管理业务的监管权属
(1)资产管理业务属于特许经营的金融业务。非金融机构不得发行、销售资产管理产品。金融机构只有前文所述的6+1。这7类金融机构受一行*会两**等中央级别监管部门统一监管。
(2)私募基金按照这样的规则来适用:
私募投资基金适用私募投资基金专门法律、行政法规;
私募投资基金适用私募投资基金专门法律、行政法规没有规定的,适用《资管新规》。
(3)创业投资基金、政府出资产业投资基金的相关规定另行制定,不适用于《资管新规》。
(4)“法律、行政法规”制定的主体分别是全国人大及常委会、国务院制定,所以证监会、发改委、财政部不属于在内,中基协的自律规则肯定不涵盖在内的。
所以应当理解为,除创业投资基金和政府出资的产业基金外,其他私募基金(除了托管外)基本上需要适用资管新规的。
4、《资管新规》不适用于地方金融资产交易场所
(1)地方政府按照属地原则承担对本地区小额*款贷**公司、融资担保公司、区域性股权市场、典当行、融资租赁公司、商业保理公司、地方资产管理公司(地方AMC)、投资公司、开展信用互助的农民专业合作社、社会众筹机构、地方各类交易场所等机构和平台的具体监管和风险处置。
(2)《资管新规》不适用于地方金融资产交易场所,监管基本意见应该也是认为,定融产品不属于资管业务,否则监管应当发文叫停未取得特许资管牌照的定融业务。
5、定融的交易结构和逻辑已经在前面的部分详细介绍,下面用对比分析法,分析两种产品的差异与区别
区别项
资管产品
定融产品
产品发起人
发行资产管理产品的金融机构。产品的发起人,为金融机构,既不是资产端也不是资金端。产品完成一系列登记备案手续后,可以自行销售,也可以由具有资管产品销售资质的金融机构代为销售。
定融产品发起人为挂牌方。从资产与资金分离的角度来看,发起人属于资产端。挂牌方选择金交所的交易平台,将自己的融资需求包装成定融产品,投资者通过金交所这个交易平台自行认购,或由推荐方推荐投资者自行认购。
管理人
职责范围
《资管新规》要求,资管产品的管理人至少应当尽到如下义务:
(一)依法募集资金,办理产品份额的发售和登记事宜。
(二)办理产品登记备案或者注册手续。资管产品的登记备案、注册手续一把在一行*会两**等进行。
(三)对所管理的不同产品受托财产分别管理、分别记账,进行投资。
(四)按照产品合同的约定确定收益分配方案,及时向投资者分配收益。
(五)进行产品会计核算并编制产品财务会计报告。
(六)依法计算并披露产品净值或者投资收益情况,确定申购、赎回价格。
(七)办理与受托财产管理业务活动有关的信息披露事项。
(八)保存受托财产管理业务活动的记录、账册、报表和其他相关资料。
(九)以管理人名义,代表投资者利益行使诉讼权利或者实施其他法律行为。
(十)在兑付受托资金及收益时,金融机构应当保证受托资金及收益返回委托人的原账户、同名账户或者合同约定的受益人账户。
与资管产品的管理人相比,定融产品的受托管理*权人**限明显狭窄了很多,管理人勤勉尽责的要求也低了不少:
(一)定融产品的受托管理人无权募集资金。姑且不论实际操作中是否变相以投资顾问、投资中介等形式,由管理人推荐引导投资者认购产品的情形。为了避免涉嫌资管,实践中金交所至少在所有的书面法律文本中的表述,投资者均为通过金交所发布的融资信息,进而自行选择认购该产品。
(二)定融产品的登记备案由挂牌方自行完成,而非管理人。挂牌方应当根据金交所的要求提交资质文件、融资项目文件、产品说明书等。在产品完成募集成立后,向金交所提交投资者明细,在金交所建立投资者名册进行备案。
(三)管理人并不作为产品认购主协议的一方签署主体,当然亦无权决定产品收益分配方案。通常挂牌方将自己的融资需求包装成固收类产品,给投资者一个明确的预期收益率,然后到期还本付息。
(四)定融产品是不存在产品净值或投资收益回报这种概念的。定融产品的还款来源,仅来源于挂牌方自身经营流动性资金或产品增信措施。因此也不需要对产品净值会计核算后进行收益分配。
(五)受托管理人的确要及时向投资者披露与产品的有关重大事项。但信息披露义务的主要履行主体,还是挂牌方。无论金交所还是管理人,都只能是监督或协助履行信息披露义务。一般需要挂牌方及时披露的信息主要是:与产品偿付相关的所有信息资料,当挂牌方或担保人存在可能影响产品认购方重大权益的事项时,挂牌方应当及时披露,未披露的,受托管理人应当约谈并采取相应措施。一般产品发生重大事项风险时,譬如违约或逾期违约,受托管理人会选择召开投资人大会、向每个投资人发送通知或与金交所共同发布联合公告等方式进行信息披露。
(六)受托管理人凭证保管义务一般仅限于对交易结算凭证、产品增信措施抵质押文件的保存。产品的认购合同作为债权凭证由投资者自行保管。
(七)受托管理人接受投资者委托,当挂牌方不能或预计不能兑付产品本息时,受托管理人将代表投资人要求挂牌方追加担保、依法申请法定机关采取财产保全措施,或者依法申请法定机关以被申请人的抵押、质押或转让财产清偿所欠产品持有人的全部债务。同时也可以接受产品投资人委托参与挂牌方整顿、和解、重组或者破产的法律程序。
上述委托授权条款一般都会写入产品认购合同,认购该产品即视为投资人认可该受托管理人并授权。
(八)产品到期兑付时,资金按照认购合同约定原路径退回即可。
产品投资方向
资管产品的资金投向根据其产品性质、类型,公募、私募产品有所不同;投资于固定收益类产品、混合类产品、权益类产品、商品及金融衍生品类产品的,根据监管要求存在投资比例等限制。总体而言,资管产品投资方向比较灵活。
定融产品作为直融类业务,资金投向有且仅有挂牌方。因为本质上,该产品就是挂牌方的融资需求包装而来。
收益计算方式
《资管新规》要求,过渡期后资管产品要打破刚性兑付,除:(一)资产管理产品为封闭式产品,且所投金融资产以收取合同现金流量为目的并持有到期的;
(二)资产管理产品为封闭式产品,且所投金融资产暂不具备活跃交易市场,或者在活跃市场中没有报价、也不能采用估值技术可靠计量公允价值的。
可以用企业会计准则以摊余成本进行计量。
其余资产管理产品应当以公允价值计量为原则,鼓励使用市值计量,实行净值化管理,管理人应当依法及时计算并披露产品净值或者投资收益情况。
定融产品收益计算方式非常简单,不涉及产品净值。收益分配有且仅有一种方式,即挂牌方按照认购合同约定到期返本付息或利息分期支付到期返本。
当产品兑付发生违约或预期违约时,受托管理人启动追索程序。
综上所述,笔者认为定融产品不属于资产管理类业务。
究其本质,定融作为直融类业务,无论是定融产品的受托管理人、金交所,均没有接受投资者委托进行投资,投资人系根据挂牌方通过金交所展示的融资信息,认购产品。
定融产品资金投向单一且固定,投资仅仅指向挂牌方。当然,目前监管对这个问题没有给出明确态度,但是可以明确的是《资管新规》不适用于金交所的此类业务,但为了合规起见,金交所绝不可以参与产品管理,不可以接受投资人委托,不可以资金沉淀形成资金池。
三、定融产品vs私募债
1、私募债分为广义私募债与狭义私募债。
(1)广义私募债
一般来说,所有非公开发行的债权类投资产品均属于私募债范畴。从产品私募及债权两个方面性质将其归入私募债范畴。
(2)狭义私募债。
狭义私募债即以非公开方式发行的债券,国外一般这种类型的就叫做高收益债券、垃圾债券。美国的债券一般有三种:政府债券;投资级的公司债券;非投资级的垃圾债券(Junk Bond)。
当然不是说垃圾债券就一无是处,沃伦·巴菲特曾投资过垃圾债券。2000年左右的时候,美国科技泡沫破灭,又经历了9·11恐怖袭击,亚马逊的股价大跌,与此同时,亚马逊当年发行6.9亿美元10年期债券,也被评级机构下调至垃圾债的等级。很多投资者开始抛售亚马逊债券。但沃伦·巴菲特看准时机,投资3.1亿亚马逊的垃圾债。事实证明,第二年亚马逊的经营业绩就开始反转,2007年净利转为正值,债券的价格节节攀升。短短的几年之内,该笔收益率高达140%,是投资一般企业债的数倍。
垃圾债券风险高,收益也高,一般由信用等级较低或历史盈利记录较差的公司发行。
现在国内一般公认的私募债主要有三大类,都是标准债:中国银行间市场交易商协会的非公开定向融资工具(PPN)、在上交所/深交所发行的中小企业私募债券、 中国证监会2015年1月16日发布《公司债券发行与交易管理办法》中指的非公开发行公司债券(新私募公司债券)。
2、金交所定向债务融资工具与私募债的关系。
(1)有观点认为,私募债是指在中国境内依法注册的公司、企业及其他商事主体在中国境内以非公开方式募集和转让,约定在一定期限还本付息的债券。发债主体应当以非公开方式募集债券,每款私募债券的投资者合计不得超过200人。 故从产品性质来看,定向融资工具(定向融资计划)和私募债有共通之处。
南京金融资产交易中心发布的《南京金融资产交易中心定向融资工具业务管理办法(试行)》中规定:定向融资工具是指企业在中国境内以非公开方式发行和转让,并约定在一定期限还本付息的直接融资类产品。办法对发行定向融资工具的条件为:(一)发行人是在中国境内注册的股份有限公司或者有限责任公司;(二)发行利率不得超过同期银行*款贷**基准利率的3倍;(三)发行人对还本付息的资金安排有明确方案;(四)本中心规定的其他条件。
浙江金融资产交易所对定向融资计划的定义:定向融资计划是指依法成立的企事业单位法人、合伙企业或其他经济组织向特定投资主体发行,约定在一定期限内还本付息的投融资产品。
因此,从一定意义上讲,私募债、定向融资工具、定向融资计划只是名称上有区别,实质是一类产品。从交易所对定向融资类产品的定义,其并无限定房地产企业不得发行相关产品,也未对融资用途进行限定。故房地产企业通过定向融资工具(定向融资计划)进行融资是可行的。由于定向融资工具属于非公开发行,故其发行对象一般不超过200人,其融资流程也和一般的私募债共同。
(2)有观点认为:定向债务融资工具不属于私募债范畴。
① 交易场所不同。
从交易结构方面看,定融产品和私募债极其相似,但二者的发行场所存在差别。定融是发行人(融资人)通过金融资产交易中心发行的一款金融产品,其参与交易的主体包括发行人、金融资产交易中心、受托管理人等。私募债非公开发行,其主体包括发行人、资产管理人,券商等。在上交所、深交所或银行间市场备案发行。依此来看,两者因发行场所不同,所接受约束的交易规则亦有不同。
②发行人不同。
定融发行人是获得金交所审核准入的认购方,准入条件因各家金交所风险偏好和审核标准不同而有所差异。私募债发行人,因其具体发行场所不同,要求亦不同。
③投资门槛不同。
金交所定融产品投资门槛(投资者适当性管理制度)一般较低,而私募债投资要求较高。PPN在银行间市场发行,由特定机构投资者认购,不允许自然人投资者认购。
3、综述:
金交所产品定融产品交易结构及其本质,与私募债极为相似,但交易场所、准入要求、投资门槛等方面是不同的。且除各家金交所自有的交易规则外,尚没有任何监管部门指引、文件、部门规章、地方性法规、行政法规、法律对定融产品性质及法律地位有明确界定,观点争议众多,不一而足。笔者认为,定融计划不能等同于私募债,作为金交所金融创新产品,把定融计划与私募债划等号,是把问题简单化和理想化了。
第四部分:监管对定融法律地位的识别观点
定融产品基本属于各家金交所以各家的交易规则和风控标准来决定,目前还没有形成一个确切监管口径或行业自律规则。故监管一直认为金融资产交易场所风险巨大,迫切需要整顿。
定融产品其法律性质、定位难单纯称其为通道业务、或者资管业务、或者私募债,但在2018年11月清整联办下发《关于稳妥处置地方交易场所遗留问题和风险的意见》(2018【2】号文)里,监管应该是有了自己的认识。
《意见》要求金交所对目前进场交易的产品,根据交易性质进行划分,分类化解存量。有基础资产的债权类业务,及无基础资产但有担保、抵质押的债权类业务,不得新增,存量按约兑付,不得展期或滚动发行。
金交所目前在做的定融产品,事实上即为无基础资产的债权类业务,资金投向的并非基础资产,而是地方各个建设项目,依托的是发行方信用。还款来源一般为挂牌方自有资金现金流或担保方代偿、抵质押物处置清偿。
《意见》中监管态度为一刀切,不允许新增,存量按约兑付,不得展期和滚动发行。
监管的趋势应该是正本清源,金交所就该做好自己的交易类业务,就应该去帮助交易各类金融资产,盘活存量,而不应该成为其他金融机构规避监管的通道,不应该是高风险、低信用的挂牌方,房地产行业,两高一剩行业另辟的融资渠道。
当然,出于对法律位阶及监管顺位的考虑,清整联办发布的红头文件,直接作用单位的是各省市金融办,而各交易所属于属地监管,是否定融产品会被禁,还需要进一步跟进各金交所主管部门态度加以明确。
原创 杨海鹏 微信公众号:金融监管研究院