很多开网店的朋友,还有做设计的朋友,常在网上*载下**免费素材。但是这些免费素材,通常都被添加了水印。去水印的工作相信在大家的日常工作中还是比较常遇到的。那么使用PS去水印怎么才能达到最好的效果呢
传统修图方法去水印,有时很方便,有时就很考究人的耐心——需要花费很长时间才能去掉水印,并且效果还不够满意。
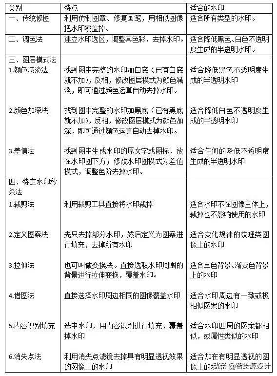
鉴于此,总结了4类去水印的方法。只要能判断出原图加水印的方法,则可以找到对应的去水印方法快速地去除水印。

1.传统修图法去水印
传统修图法,又叫常规修图法,就是利用大家都熟知的仿制图章、修复画笔、污点修复画笔、修补、内容识别移动等工具,通过取样(污点修复画笔自动取样)覆盖水印。如下图。

2.调色法去水印
对于降低黑色或白色文字、图标生成的水印,可以直接选中水印,利用色阶命令调整亮度即可去掉水印。如图。

3.颜色减淡法去水印
对于降低黑色文字、图标生成的水印,利用颜色减淡法去除也很方便。首先选中水印,或者比照水印做出原水印文字、图标,添加白底,然后设置模式为颜色减淡即可。

4.颜色加深法去水印
对于降低白色文字、图标生成的水印,可以用颜色加深模式去除。操作方法与颜色减淡法类似,只是添加的是黑底,模式用的是颜色加深。

5.差值法去水印
差值模式法去水印是去降低不透明度生成的半透明水印的终极方法。它可以去除任何颜色、任何图案生成的半透明水印。在水印图下方放置水印原文字或图标,将水印图模式设置为差值,也就是用水印图减去原文字或图标,然后在进行反相和色阶调整。

获取ps免破解以及教程的方法:
后点击我的头像,私信我回复:福利,就可以领到福利了哦
领到福利后,帮忙关注转发一下哦,谢谢各位宝宝们啦!