昨天的《公共基础知识》思维导图
你们都领到了吗?
今天小编给大家准备了
教育学必备考点
方便大家更清晰更系统的记忆

收藏保存查看更方便~
考点1:教育的起源

考点2:教育的功能

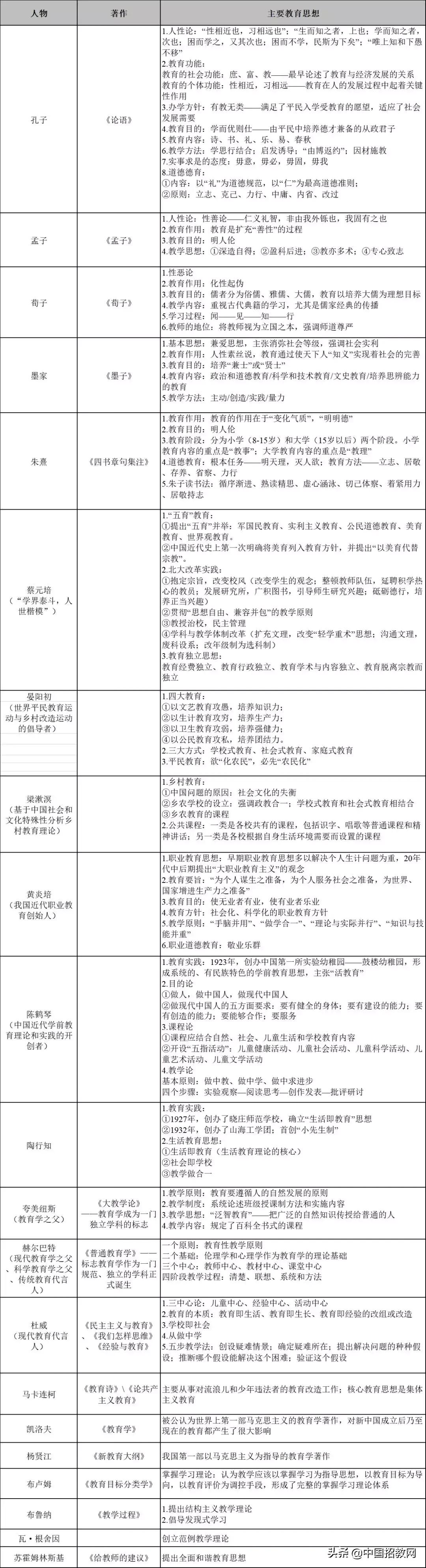
考点3:中外主要教育思想

考点4:20世纪以来各教育学流派代表人物及观点

考点5:20世纪以来主要教育理论成果

考点6:几种主要的人的发展观

考点7:教育目的的价值取向

考点8:课程的类型

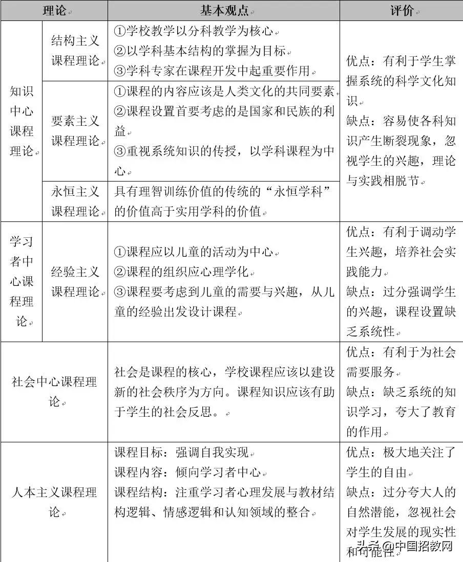
考点9:课程理论流派

考点10:课程内容的三种文本形式

考点11:课程评价的主要类型

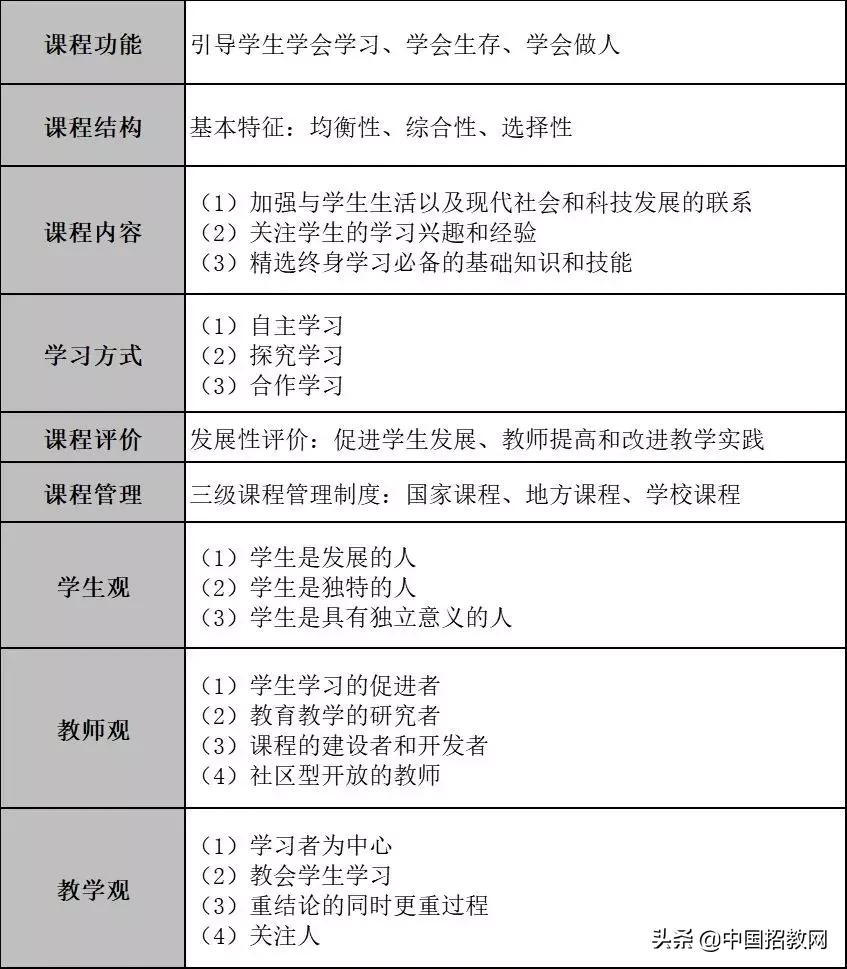
考点12:新课程改革

考点13:教学原则

考点14:教学方法

考点15:教学组织形式

考点16:教学评价的种类

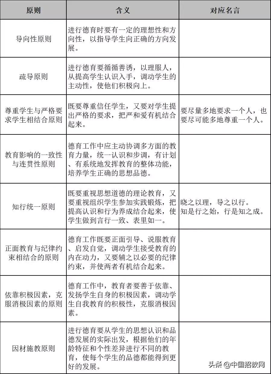
考点17:德育原则

考点18:德育方法

考点19:德育模式

表格的形式是不是更清晰啦!
如果需要其它备考资料
文末留言告诉我吧!