每年的年初都是HR最忙的时候,因为要制定新一年的招聘计划与方案,因为只有这样才能紧跟企业一整年的发展,HR的工作才能更有价值体现。

为了帮HR减负,今天堂哥就给大家整理了一套: 2023年度招聘计划与方案 的最新资料分享给小伙伴们,本套资料内含招聘计划Excel、招聘计划PPT、招聘计划word等,一起来看下~
资料领取
活动仅限2天,2月5日结束。
查阅文末资料领取方式,轻松get方法。
因资料领取人数较多,后台相关问题24小时之内均会人工回复,请勿一再催促。
资料展示

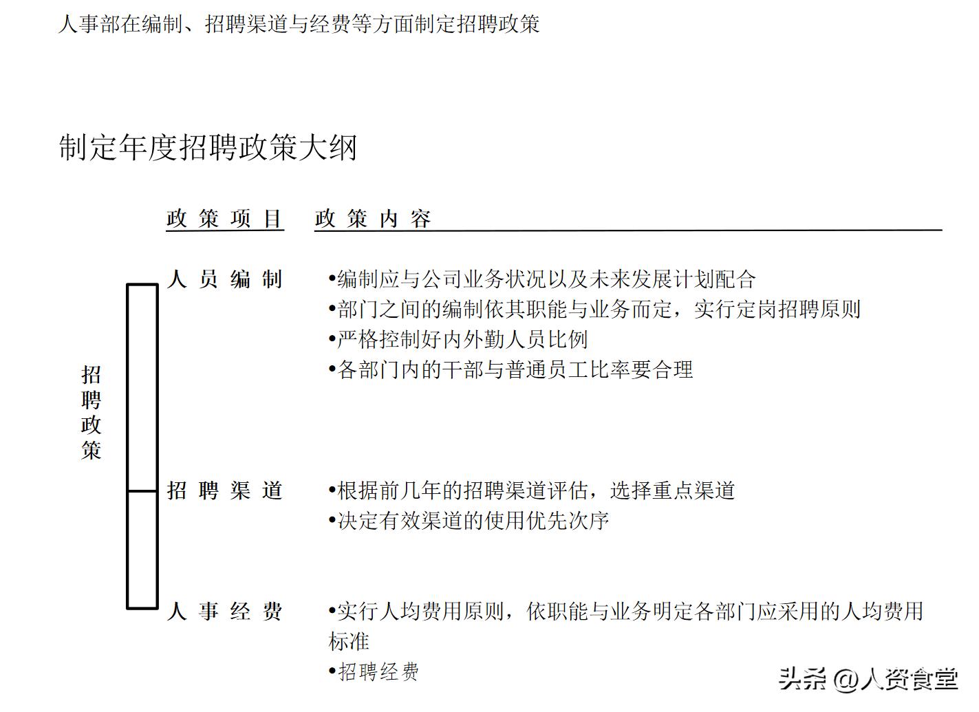
招聘计划Excel

7人员招聘计划统计表

21招聘计划及招聘进度表

招聘计划PPT

2022招聘总结&2023招聘计划


招聘计划制定步骤实例分析


招聘计划word

某公司招聘计划书(超详细,具有借鉴作用)


推荐:集团公司年度招聘计划书


领取方式
私信回复关键字 「2.3-年度招聘计划与方案」, get全套资料领取方式!