一次函数是很多初中学生的噩梦,接触函数后,怎么都想不通,这两个变量咋就那么磨人呢,一个个被x,y搞的懵懵的,如果一次函数没学好,那么后面函数与几何图形结合的题更困难了,那么反比例函数,二次函数就更加抓耳挠腮了。
很多家长不理解,咋就学不会呢,其实,初中函数还是挺难的,不然各个省份的压轴题怎么都出这部分内容呢,那怎么办呢?
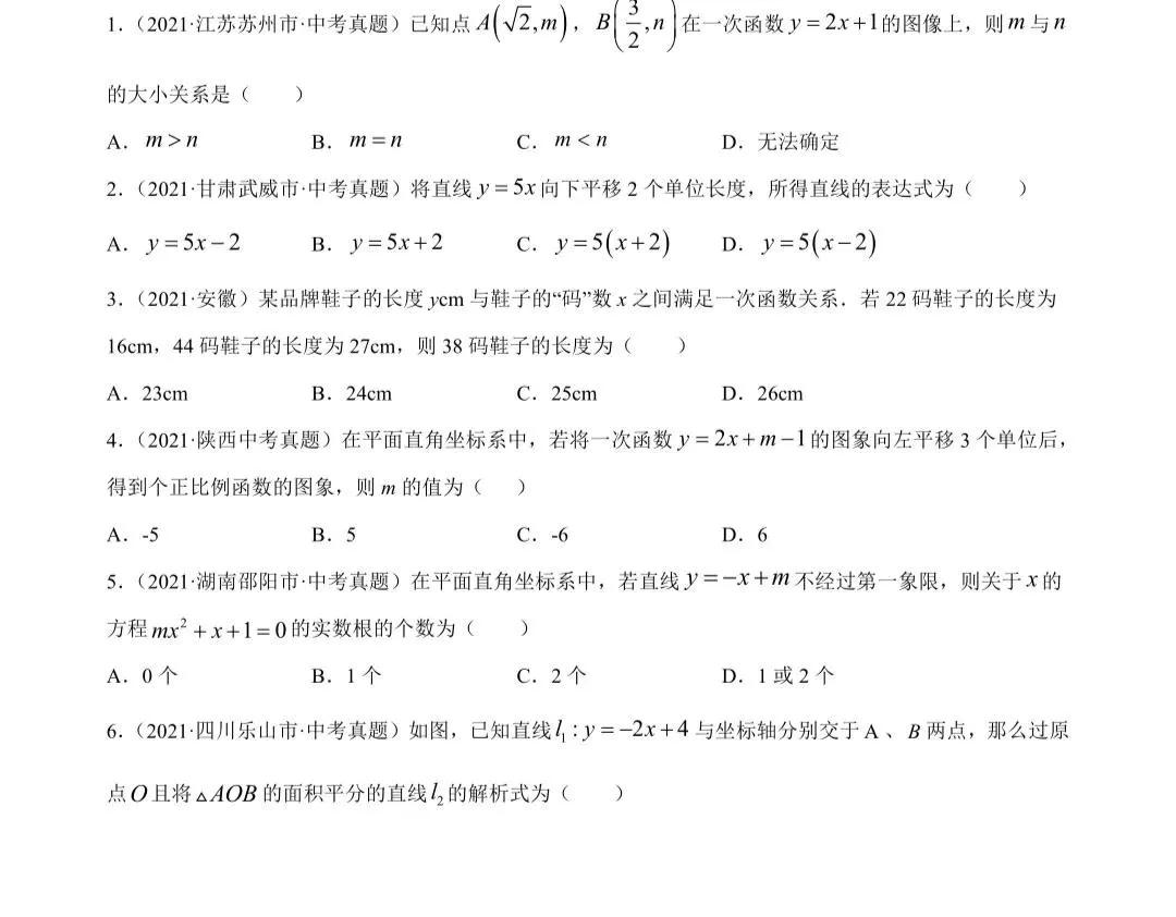
先要理解函数的概念,再就是要看专项练习题,尤其看一下中考真题,知识点,类型就这么多,熟悉,熟练,要答案详解留言。













#2022中考数学一轮复习##2021中考真题#中考一次函数专项练习题#