
这是晓懂的第8篇原创文章
前言
你好,我叫晓懂,一个沉迷于专研电商的跨境外贸人。我在前面一文盘点阿里巴巴国际站关键词工具场景应用和功能介绍和大家一起梳理了阿里巴巴平台上关键词相关的工具。在不同场景下,我们需要搜集、整理、调用对应的关键词来完成我们的运营工具。今天我和大家分享下怎么创建一份适合新产品发布,付费推广和RFQ等场景使用的超级实用的品类关键词词库。全文一共分为3个部分,共5699字,预计阅读时间15分钟,建议先收藏再阅读。
一、什么是品类关键词词库
在解释品类关键词词库这个概念之前,让我们先来了解各类词的概念,先做到认知的统一,后续方便我们理解这个品类关键词库。在我们平时运营接触的过程中肯定听过不少种类的词,核心关键词,去向词,来源词,竞品词,长尾词,类目词,属性词,修饰词,词根等等。是不是光听到这么多种类的词头皮就发麻了,不要慌张。我们可以把所有的词根据我们的使用场景,整理归类后使用。我们品类关键词词库主要包含了以下几类关键词。
1、什么是品类关键词
品类关键词:确定什么产品组成小组和类别的关键词,与消费者的感知有关,应基于对消费者需求驱动和购买行为的理解。我们这里的品类关键词特指同一类型产品的关键词,指向的产品统一,就是那种大家一看到这些词,大家都能想一块去的产品的词。比如手机Phone是品类关键词,而消费电子Consumer Electronic不是;连衣裙Dress是品类关键词,而服装Costumes不是;悠悠球Yoyo是品类关键词,而经典玩具Classic Toys不是。
2、什么是长尾关键词
长尾关键词:是指非目标关键词与目标品类关键词相关的也可以带来搜索流量的组合型关键词。简单来讲它是包含品类关键词,并进行扩展的词组,与品类关键词是包含的关系,就是我们常说的细分品类。绝大多数的长尾关键词的搜索量相对于品类关键词来说,搜索的数量相对较少,但是搜索它的用户群体,对需求产品更加明确,可以帮助商家挖掘出精准的用户需求。用国际站的选词参谋功能,搜索关键词之后,热门搜索词里面罗列的大多数关键词就是长尾关键词,比如便宜的休闲连衣裙Cheap Casual Women Dress是休闲连衣裙Casual dresses的长尾关键词。
3、什么是修饰关键词
修饰关键词:是指与品类关键词组合的非目标关键词。常见的长尾关键词去掉包含在内的品类关键词,剩余的词就是修饰关键词。当然还有很多修饰词都是客户隐形不搜索的,因为客户对产品叫法的认知问题,或者因为客户习惯简易快速的方式搜索产品,这些词就无法显著的表现在热门搜索词内。比如你的真实需求去是要买华为Mate50 512G 黑色款的手机,但是你真实的搜索行为可能仅仅是搜索华为Mate50,而512G 黑色就很少或者没有被统计在搜索就中,但是商家可以用这些词来“修饰”品类关键词来提高点击率。还有很多商家设置用来增加关注点的词,比如Free,New Arrival等促销词。
而我们今天要创建的品类关键词词库主要就是围绕同一品类产品整理出来的品类关键词,长尾关键词,再辅以修饰关键词而成的词库,它可以在发布产品,付费推广,RFQ等场景中使用,非常的便利实用。
二、创建品类关键词词库的注意点
1、选择颗粒度大小合适的品类关键词
颗粒度大小主要体现在精准度和搜索量这两个核心指标上。
1)精准度
精准度就是我们选取的品类关键词和我们主营的产品相关程度。比如我们主要销售的是智能手机。如果我们仅考虑精准度的话。理论上搜索Smart Phone的客户群体是最精准的,因此我们选取的最佳品类关键词就是Smart Phone,然后基于这个关键词来扩展长尾关键词。但是能不能用Phone作为品类关键词呢?如果精准度不是唯一指标,其实也可以。因为搜索Phone的用户中,也有部分客户因为自身原因(上面提到的很多客户习惯简易快速地搜索),尽管用Phone搜索,其实本意还是为了搜索Smart Phone。但是相对于搜索Smart Phone的客户来说,搜索Phone的客户群体中的目标客户比重更低,商家更加不容易用Phone这个词去筛选目标客户出来。
2)搜索量
搜索量就是我们选取的品类关键词搜索量的大小。国际站的选词参谋中30天的Smart Phone的搜索热度是712,而Phone的搜索热度是2225。如果我们仅考虑搜索量的话,并且我们销售的是手机,那Phone就非常适合作为品类关键词。但是如果我们销售的只是智能手机,Smart Phone和Phone这两个关键词就都有作为品类关键词的潜质。只要搜索Phone中的人群中有大于32%(2225*32%=712)的人群的实际购买需求是Smart Phone,搜索Phone中的目标客户体量就大于搜索Smart Phone。Phone更加适合作为品类关键词,反之,Smart Phone会更加适合。但是实际情况是,我们无法判断每个词中对特定产品需求的真实比例,只要是搜索量相对较高的词都可以用来做品类关键词。


我相信大家理解了上面的精准度和搜索量的指标含义的话,我们需要选择的品类关键词当然是精准度和搜索量尽可能的高的词。但是实际情况就是精准度越高的词,搜索量就不是很高,而搜索量高的词就相对不精准。这就需要我们去权衡二者数据,选择适合颗粒度大小的词作为我们产品的品类关键词。
2、搜索尽可能多的同义品类关键词
很多产品的叫法都不唯一,比如手机常用的叫法就有Phone,Mobilephone,Cellphone等。每一种叫法背后就是一类目标客户,为了在产品发布和付费推广中覆盖到尽可能多的客户,我们就需要搜集该品类关键词的同义词或者别称。以下推荐几种常用的同义词衍生的方法。
1)国外的电商平台和搜索引擎
可以在Google,Amazon,Wish等平台搜索。参照商家标题,因为这些商家同样需要设置核心的关键词吸引足够多的客户。可以多选几家成熟商家的商品标题。部分平台还可以查看对应关键词所在的产品类目,部分细分的类目名称也可以作为品类关键词使用。

2)关键词工具
B2B平台,B2C平台和Google等平台,都会有自带或者配套的关键词工具。Google keywords planner,Kwfinder,Ahrefs等工具都会有查找近似关键词的功能。阿里巴巴国际站中金品店铺的竞品引流词就可以查找同义词。

3)向客户询问
可以向购买这类产品的客户询问,这类产品在他们国内最常用的5种叫法。这样子就能搜索到很多地道的同义词。
4)词典
很多电子词典或者线上的词典都有同近义词的功能。

扩展同义品类关键词的方法还有很多,大家只要选取几种够用就行。当我们用第一个品类关键词找到了其他N个同义品类关键词之后,我们可以把找到的同义词重复上面的方法,就又可以找到更多的同义品类关键词。基本上重复2次操作,我们就已经收集到了足够多的同义品类关键词,再用这些词去扩展对应的长尾关键词就已经很全面了。
PS:我们在这里没有必要刻意的去搜集品类关键词的小语种词,因为阿里巴巴国际站发布的产品会自动翻译成对应市场的小语种,再投放到对应小语种站点。我们只要把全球市场中高频出现的同义词搜集过来就行了。
3、搜索品类关键词的错词
有很多人搜索习惯大多都比较随性,追求简单,快速,很多时候使用关键词是错误的。比如双拼写的字母会只留下一个,哑铃正确的单词是Dumbbell,但是也有很大一部分人搜索时候用Dumbell。词组变成一个单词来搜索,比如灭鼠先锋正常的单子是Pop it,也有很大一部分人搜索用Popit。还有很多例子,这边就不一一介绍了。很多词大家可以尝试着用一些容易错的词去搜索下,说不定就能发现,使用这类词的商家往往相对常见的品类关键词会少很多,往往能让商家更低或者免费的方式获得这部分客户的流量。




4、去除品牌词、禁词、不相关词等词
1)品牌词
在品类关键词扩展长尾关键词中会经常出现品牌词,我们一定要删除。这边我就直接引用一文掌握阿里巴巴国际站数据参谋选品(实操篇)中关于排查品牌关键词这块的内容。后面我们用到的关键词一定不能侵权!一定不能侵权!一定不能侵权!重要的事情要强调3遍。轻则下架删除产品,重则扣分关店,Tro冻结资金。任何不认识的关键词,或者奇怪组合的词组,大概率都是品牌词。这种词大多数卖家指数都比较小,前台的产品数都在几百几千,都需要一一确认。可以在阿里巴巴平台的产品管理→管理产品→品牌检索工具,查询关键词。这里我就列举下工具中识别品牌词的注意事项:
①如果单个单词A是品牌词,则跟A组合的任何词组都是违规的
举个例子,Specialized是品牌词,则含有这个词的任何词组都是违规的,像specialized evade。
②如果单个单词A是品牌词,使用里面的部分词不违规
举个例子,popsockets是品牌词,后半部分的sockets拿出来单独使用,不违规。
③单个单词A不是品牌词,单个单词B也不是品牌词,AB的组合词组是品牌词
举个例子,pet,angel单独使用都不是品牌词,但是pet angel组合词组是品牌词。
④生活中司空见惯的舶来词可能是品牌词
比如呼啦圈hula hoop,英语叫法本身就是品牌词。常见的还有苹果Iphone,吉普Jeep等。这跟上种类型是最容易忽略的,所以一定要仔细核查。
综上所述,无法查询含义的单词或者组合意思奇怪的词组都要查询。我们实际操作检查也很简单,只要搜索几次就能识别绝大多数的词。如果是单个单词的,直接搜索一遍,有完全匹配的就禁止使用。如果是几个单词组合的,首先对整体进行识别。然后再逐个单词输入确认。2种方式,任意一种情况搜索到完全匹配的就禁止使用。如果是非常长的单词组合,那就需要邻近的22,或者33组合等方式排查。
我们到这里基本上排除大多数有可能违规的词,但是也没有办法完全避免品牌词侵权。因为阿里没有办法收录全世界的品牌关键词,很多品牌词收录都有滞后性,只要没有收录,阿里的品牌检索工具就没办法检索出来,但是在世界知识产权组织商标数据库等网站可以查询。

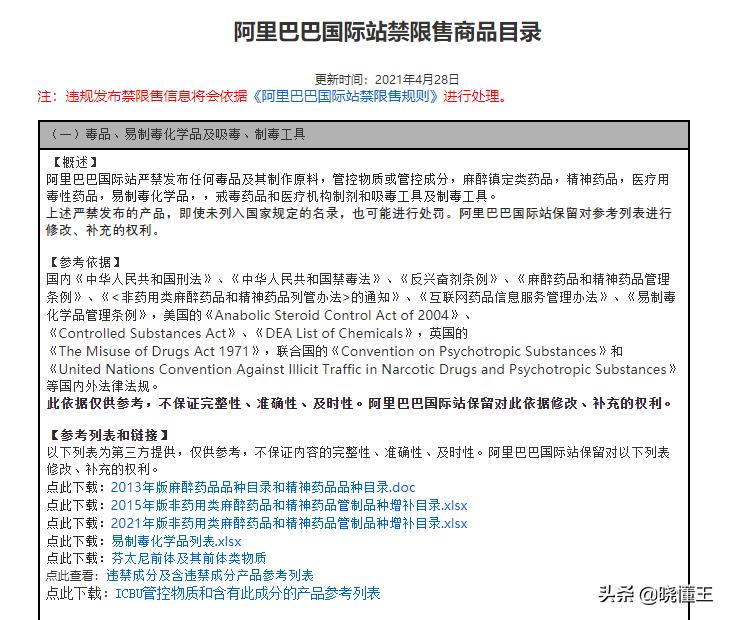
2)禁词
这里的禁词常见的有阿里巴巴国际站上禁限售商品目录的品类关键词,一定要先去核查自己销售的产品是否可以上架到平台上。这里的产品只要被系统发现,基本上都是直接下架删除扣分的,如果自己的行业比较偏门,一定要慎重核查。另外*辱侮**性等词也不能使用,这种在新嘻哈文化或者新潮的设计中经常会出现,系统自查就会发现,一般是直接下架产品。

3)不相关词
很多品类关键词在扩展长尾关键词经常会出现其他不相关的品类关键词,比如手机Phone扩展的长尾关键词中有手机壳Phone Case,这个词就是完全不相关;二手手机Used Mobile Phones,如果自己是不销售的,这些词也需要移除。

三、品类关键词词库的创建流程
我和大家盘点了创建品类关键词词库相关的概念和一些注意事项之后,下面就以哑铃Dumbbell为例子,通过阿里巴巴国际站选词参谋工具创建品类关键词词库的流程。
1、确定品类关键词
我们直接在选词参谋中搜索Dumbbell,时间范围选择最近30天,终端全部,地区全球。切换到竞品引流词,我们可以整理发现Dumbells(错词)和Mancuernas(西班牙语)是Dumbbell是同义品类关键词。我们继续将Dumbells(错词)和Mancuernas(西班牙语)放到选词参谋中搜索,又发现了新词Pesas(葡萄牙语)。我们继续用新词Pesas(葡萄牙语)去扩展,没有发现新的词。最后我们确定了Dumbbell,Dumbells,Mancuernas和Pesas是我们哑铃产品的品类关键词。


2、扩展长尾关键词
在选词参谋中,将时间范围选择最近30天,终端全部,地区全球。分别用Dumbbell,Dumbells,Mancuernas和Pesas关键词搜索,并将热门搜索词导出。

3、合并关键词词表
把*载下**的的关键词表都都整理到同一张表格中,方便后续的整理,查看,调用。
4、去除品牌词、禁词、不相关词等词
参考国际站数据参谋选品(实操篇)一文中对表格的操作,关键词去重,文本型数字转数字,按照搜索指数降序排序。对热度超过20的词进行筛选,去除品牌词、禁词、不相关词等词。

5、整理修饰关键词表
专门针对哑铃这个品类整理修饰关键词,一个可以从产品本身的属性中发掘,比如重量,材质,是否可调节,套装数量等。通过竞品引流词我们还能发现不少该品类特有的修饰词,Gym,fitness等。另外可以整理一个通用的关键词表,比如营销词:New Arrival,Best Seller等;时间季节相关的词,2022,Summer,Winter;场景词:Outdoor,Indoor;另外还有Drop Shipping, Wholesale等词。
四、品类关键词词库的使用
1、发布产品
我们可以直接用品类关键词库就能组标题。一般10-20个标题就能涵盖大部分高搜索量的关键词。关键词部分用剩余热度较低的词补上就可以了。
2、推广引流
我们可以把品类关键词词库中的品类关键词和长尾关键词部分,添加到选词参谋→关键词指数→我的词库中,可以在我的词库批量加入直通车推广。后期还可以在这观察对应关键词的广告效果。
3、RFQ设置
商机沟通→商机订阅→商机订阅及设置→可能感兴趣的订阅词。这里可以添加主营产品的高搜索关键词到订阅词,后面含有对应词的RFQ都会被推荐过来。这个也是商家一定要设置的功能。而在RFQ市场页面,这些词加入我定制的搜索。后面只要通过我定制的搜索就可以快速检索包含对应关键词的RFQ。同时这里也可以添加订阅词。
总结
以上就是创建品类关键词库的整个流程,大家可以根据自己的需求调整词库的覆盖范围。品类关键词词库是个非常实用的关键词表,在产品发布,付费推广和RFQ等重要场景都能适用。记得每个月至少进行一次词库的更新,便于大家捕捉到一些新的细分品类的信息。大家一定要好好利用起来,这样子运营平台才能起到事半功倍的效果。