
更年期综合征,让人倍感头疼
如何调治?
很多中成药就有良效,
具体有哪些中成药?
今天我们就来探讨一下:

上线大医生:闫超
福建中医药大学附属人民医院
传统内科 主治医师
今日探讨:更年期综合症的表现及调理方法

生在线讲解
先测一测,你的更年期症状是轻还是重?

1.症状评分=基本分*程度评分 2.各项症状评分相加之和为总分 3.围绝经期综合征病情程度评价标准 轻度:总分为15—20分 中度:总分为20—35分 重度:>35分
何为“更年期”
女性更年期年龄介于40~60岁之间,绝经年龄平均为50岁。更年期是指女人从性成熟逐渐向老年过渡的时期,它包括绝经前期、绝经期和绝经后期。

在这一阶段,通常有70%的女性出现症状如月经紊乱、出汗、情绪不稳定、神经过敏等;重者可发生精神障碍抑郁、偏执,甚至自杀。
但大多数中国女性不愿正视,认为是自然衰老现象,牺牲生活质量,默默忍受。
一
分证论治
1
肾虚肝郁证
绝经前后,月经紊乱,烘热汗出,精神抑郁,胸闷叹息,烦躁易怒,睡眠不安,大便时干时溏。舌红,苔薄白或薄黄,脉沉弦或细弦。
【辨证要点】月经紊乱,烘热汗出,精神抑郁,胸闷叹息,烦躁易怒,睡眠不安,大便时干时溏。
【治法】滋肾养阴,疏肝解郁。
【中成药】六味地黄丸(胶囊、颗粒、口服液、软胶囊)、逍遥丸(颗粒)、加味逍遥丸(口服液)、经前安片(表2)。
表2 绝经前后诸证(更年期综合征)肾虚肝郁证可选用的中成药

2
肝肾阴虚证
绝经前后,月经紊乱,月经提前,量或多或少,经色鲜红;烘热汗出,眩晕耳鸣,目涩,五心烦热,口燥咽干,失眠多梦,健忘,腰膝酸痛,阴部干涩,或皮肤干燥、瘙痒、感觉异常,溲黄便秘。舌红少苔,脉细数。
【辨证要点】月经提前,量或多或少,经色鲜红,五心烦热,口燥咽干,皮肤干燥,溲黄便秘。
【治法】滋养肝肾,育阴潜阳。
【中成药】更年安片(胶囊)、坤宝丸、六味地黄丸(胶囊、颗粒、口服液、软胶囊)(表1)。
表1 绝经前后诸证(更年期综合征)肝肾阴虚证可选用的中 成药

3
心肾不交证
绝经前后,月经紊乱,烘热汗出,心悸怔忡,心烦不宁,失眠健忘,多梦易惊,腰膝酸软,精神涣散,思维迟缓。舌红少苔,脉细或细数。
【辨证要点】月经紊乱,烘热汗出,心悸怔忡,失眠健忘,多梦易惊。
【治法】滋阴降火,补肾宁心。
【中成药】坤泰胶囊、天王补心丸(片)、更年宁心胶囊(表3)。
表3 绝经前后诸证(更年期综合征)心肾不交证可选用的中成药

4
肾阴阳两虚证
绝经前后,月经紊乱,经色暗或淡红,时而烘热,时而畏寒,自汗,盗汗,头晕耳鸣,失眠健忘,腰背冷痛,足跟痛,水肿便溏,小便频数。舌淡苔白,脉沉细弱。
【辨证要点】月经紊乱,经色暗或者淡红,时而烘热,时而畏寒,自汗盗汗。
【治法】滋肾补肾。
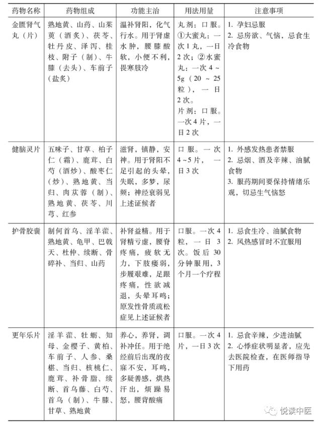
【 中 成 药 】金匮肾气丸(片)、健脑灵片、护骨胶囊、更年乐片(表4)。
表4 绝经前后诸证(更年期综合征)肾阴阳两虚证可选用的中成药

二
预后
本病持续时间长短不一,短则几个月或2~3年,严重者可长达5~10年。

在治疗中,药物治疗可改善躯体症状,但并不能完全解除患者的心理困扰。通过心理治疗,可有效缓解患者抑郁、焦虑、恐惧等心理问题,从而提高临床疗效。
本文选自《中成药临床应用指南·妇科疾病分册》
(中国中医药出版社出版,罗颂平、杜惠兰主编)
最终解释权归原作者所有。

医生建议
进入更年期,除了做好相应的饮食调理之外,还有一点需要各位女性朋友注意的是,一定要注意调节好自身的情绪,因为良好的情绪对于更年期综合征的缓解大有帮助,如果长期处于抑郁暴怒状态,反而容易造成更年期综合征更加明显。
今日大医生

闫 超
福建省人民医院传统内科,主治医师,研究生学历,国家第六批名老中医学术经验传承人,福建省苍霞洲李氏儿科学术流派传承人,师承名中医李学麟。坚持纯中医治疗疾病,强调预防为先。擅长脾胃病的治疗,从脾胃调理入手,治疗如咳喘,眩晕,中风,失眠,更年期综合征等疾病。
版权归原作者所有,如有侵权请与我们联系
有什么悄悄话要告诉小编的不?
来互动区留言呗!