

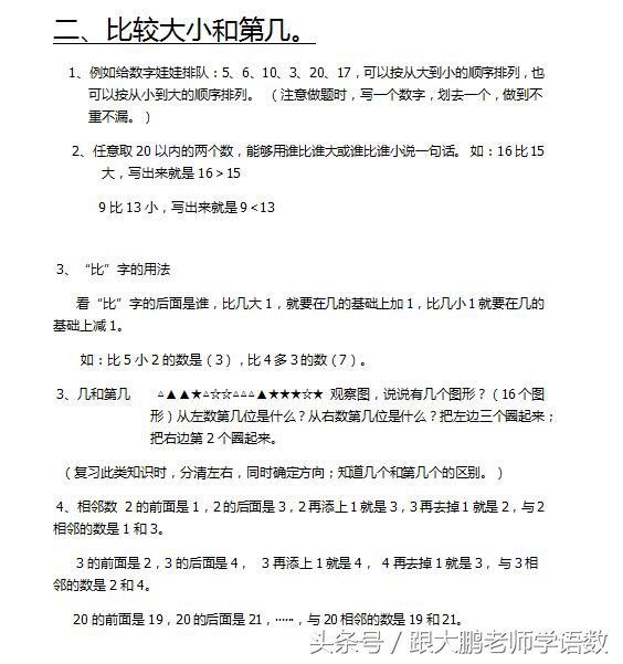
hi,我是大鹏老师。
12月已经差不多过半,很快进入复习阶段。
大鹏老师将陆续推出各年级各学科复习要点和重点题型,
我们要知道孩子们最容易犯错误的在哪些题型,
更应该配合老师把握教学的单元目标、考点在哪?
抓住复习的重点、难点和易错点,再加以强化练习。
只有这样的复习效果最有效,而不是盲目的做题刷题,不知道小结。
请大家跟随大鹏老师的脚步,一起开启期末的科学的复习模式吧!

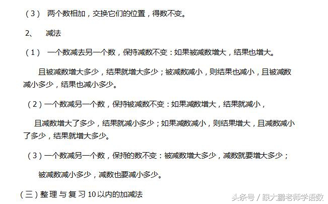
一、读数写数
1.读20以内的数。
顺数:从小到大的顺序0 1 2 3 4 5 6 7 8 9 10 11 12 13 14 15 16 17 18 19 20
倒数:从大到小的顺序20 19 18 17 ······ 单数:1、3、5、7、9 ······
双数:2、4、6、8、10 ······ 2、
2.两位数 (1)我们生活中经常遇到十个物体为一个整体的情况,实际上十个“1”就是一个“10”,
一个“10”就是十个“1”。
如: A:11里有(1)个十和(1)个一; 11里有(11)个一。
12里有(1)个十和(2)个一; 12里有(12)个一
13里有(1)个十和(3)个一; 13里有(13)个一
14里有(1)个十和(4)个一; 14里有(14)个一
15里有(1)个十和(5)个一; 15里有(15)个一 ······
19里有(1)个十和(9)个一;
20里有(2)个十; 20里有(20)个一
B:看数字卡片(11~20),说出卡片上的数是由几个十和几个一组成的。
(2)在计数器上,从右边起第一位是什么位?(个位)第2位是什么位?(十位)
个位上的1颗珠子表示什么?(表示1个一)十位上的1颗珠子表示什么?(表示1个十)
(3)先读11、12、13、14、15、16、17、18、19、20,再写出来。
如:14,读作:十四,写作:14 。个位上是4,表示4个 一,十位上数字是1,表示1个十。





北师大一年级上册期末总复习(课文最后)课件PPT



















好的开始是成功的一半。
建立孩子们的自信心,能更好更从容地应对后面的更复杂学习!
加油!孩子们!
头条私信可回复数字005(不是留言里回复)联系,
如下图:

我是大鹏,你们的头条老师!可以成为良师益友!
如果你觉得还不错,那就请点个赞或者动手转发一下!明天见!