随着近期市场的回暖,一些有意思的项目浮现在我们眼前。也呈现了继 IAT(In-app Taxation)和 BLOG 等 web3 游戏设计理论之后的实践案例。
所以,本文旨在完成两件事:
1)以 Gas Hero 和 Lumiterra 为例,阐明 web3 游戏在 IAT 的商业模式下的新飞轮,即顶层的暴富博弈。
2)以 Gas hero, Lumiterra,和 Crypto Raiders 为例,分析 web3 游戏中的治理模式。
如果对「IAT」和「BLOG」这两个概念不熟悉的朋友,欢迎阅读我们之前的研究报告(感谢 Jason 和 Kydo 的帮助,让这些前沿的理论成为可能):
·IAT - Folius Ventures
·BLOG - Kydo & Aiko
IAT 的理论与不足之处
我们很高兴地看到,游戏内收税作为一种商业化方式是成立的。也正如我们所描述的那样,游戏内价值载体总值 * 交易周转率有望极大地敲动游戏全生命周期的价值,为生态参与者和游戏公司都带来更高的价值。

在之前的 IAT 研报撰写过程中,我们着重花精力描述的是如何将传统的封闭/半封闭经济的设计思维转变成以税收为基础的商业模式和与其相匹配的玩法,从而增加交易活跃度和税收收入。

但因为一年前 web3 游戏实践和理论的限制,我们并没有继续描述在「收税」之后,这些「税收」应该用于哪些方面,从而形成闭环并更合理地支持一个生态系统长期扩张。
从前我们对税收的想象力是有限的,我们看到了充足的税收和现金流能够支持团队进行下一个项目的开发和整个生态的构建(看看 Axie Infinity 和 STEPN 现在),但没有设想和提及到:其实税收可以作为强有力的激励层而始终存在于游戏内,并形成更大的飞轮。
在进入正题前,我们还应该对一个大前提达成一致——即,web3 游戏的目标感。
web3 游戏中的马斯洛的需求层次与传统游戏完全不同。虽然顶层都是获得社会认同,万人敬仰,但传统游戏中的社会敬仰可能来自一刀 999 和华丽的翅膀座驾,而在 crypto 的世界里,敬仰大部分则来自于对暴富神话的羡慕。
因此,税收激励生态飞轮的正确方式是:让顶层玩家通过游戏内有机交易行为产生的巨额收益完成暴富的愿望,成为所有玩家羡慕的对象。
接下来我们将从 Gas Hero 和 Lumiterra 两款游戏中更深刻地了解这一点。
web3 游戏的新飞轮
Gas Hero
Gas Hero 游戏底子是一个具有五个 Gameloop 的放置类战斗 SLG 游戏,当玩家在各个不同的 gameloop 里游玩时会掉落各种资产,分别代表了除了英雄之外,玩家最重要的战力系统(*器武**,宠物,和各种升级道具)。这些资产满 100 个可以组合成 1 单位的 NFT 在二级市场交易。与此同时,官方在不同地区提供了拍卖行,来第一方地出售当地可能匮乏的商品。
于是,第一种玩家-「搬砖玩家」 出现了,就是用等级较低的英雄去玩各种 gameloop,并且从拍卖行购买商品,在 P2P 市场出售套利的玩家。这些玩家的大量交易税收(拍卖行税收的 4% 和 P2P 市场税收的 2%)成为了 IAT 奖励池资金的来源。
而继续往上追求更高的收益和权力则有两个阶段,也逐渐将玩家分化成「官员玩家」和「PvP 玩家」。
对于官员玩家而言,:在城市及以下的区域,想成为 leader 必须通过激烈的 PvP,以*力武**服人;而在城市及以上的区域,想成为 leader 必须参加竞选,一掷千金捐献 GMT,争取世界排名前 15 名的位置。因为捐献金越高,最终成功获选的概率越大(概率抽奖),所以玩家进行的博弈是:捐献更多 GMT 确保自己不掉出 15 名的行列,同时适当增加金以博取更高的中奖率,捐献金很有可能逐渐上升。
对于 PvP 玩家:PvP 本来就是游戏内一大博弈点,为了争夺捐献金奖池,他们必然全副武装自己,打磨策略,搭配和站位。对英雄,宠物,和装备进行大量购买和消耗,促进了交易市场和活跃,也让下层搬砖打金玩家拥有持续稳定收入(apy30%~50%)。

如图中所示,整个飞轮是通过越来越多的 NFT 交易带来丰沛的税收,推高对官员玩家的奖励池,进一步刺激玩家在官员竞选中捐献更多金额,(金额越高,中奖概率越高);而这些逐渐积累攀升的捐献金也作为 PvP 的奖励吸引着参与 PvP 比赛的玩家;PvP 玩家为了武装升级自己,将会成为 NFT 的主要买家,为 marketplace 带来庞大而坚实的买盘,进一步鼓励搬砖玩家在游戏中生产 NFT,从拍卖行进行倒买倒卖。
最终,Gas Hero 利用两个奖金池,一个交易行,和一个拍卖行,成功精准地激励三种类型玩家,并且持续运转下去。
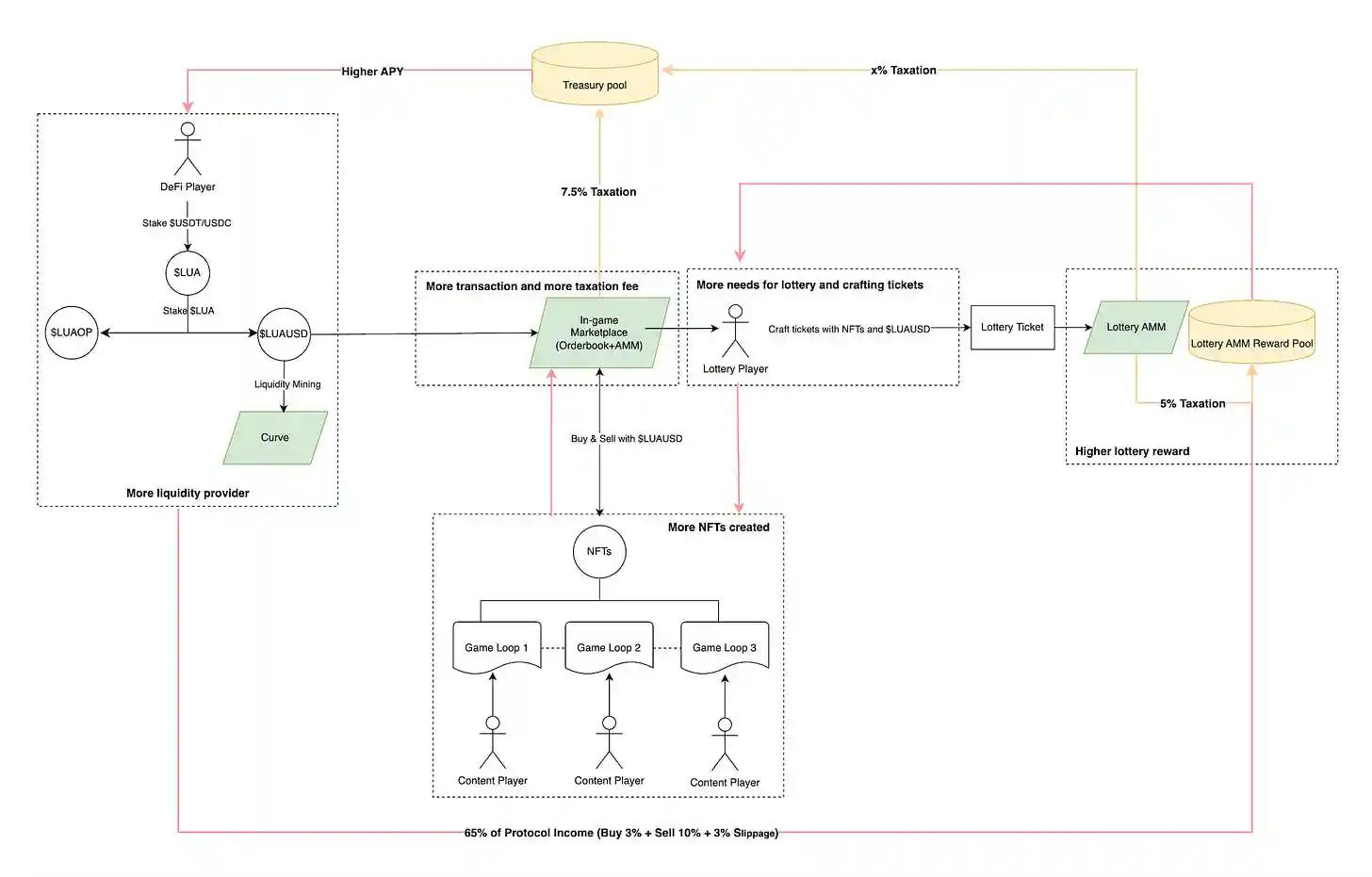
Lumiterra
Lumiterra 游戏本体的设计其实和我们在 IAT 中呈现的设计非常类似:三个 gameloop 对应三种职业,但每个职业成长都必须依赖其他职业在对应 gameloop 中获得的资源,严丝合缝地把这种相互依赖关系递进下去,并最大化商品交易。Lumiterra 选择了一个商品经济社会来呈现这种相互依赖关系,玩家理解门槛更低,并且种田 SIM 游戏(以星露谷物语和动物森友会为例)也是寿命最长的一种品类。
而游戏中的激励飞轮可以简单概括为:
1)游戏中内容玩家天然产生大量交易,其中交易税收都支付了 DeFi 用户提供流动性的奖励,游戏内越来越多玩家和交易发生,游戏外提供稳定币和$LUA 流动性的 DeFi 玩家 APY 收益就越稳定;
2)而这 DeFi 用户也需要和 DeFi protocol 进行交互,protocol 在买卖摩擦和滑点中获益,又用这些收益来支付 AMM 抽奖池的基础奖金,越来越多的 DeFi 用户和交互,AMM 奖池就越来越高;
3)而高额的奖金又会激励博弈玩家去游戏内大量回收指定材料 mint 成抽*券奖**来参与抽奖,为游戏内容玩家提供了大量买盘。
4)并且,博弈用户参与抽奖将会是游戏内最大的资源消耗点,大约 60% 的资源会在这个环节被永久消耗,且抽奖 AMM 产生的 5% 的税收也会同样加注到奖池当中。
如果我们把所有中间环节剔除,本质上是游戏内容玩家激励了 DeFi 用户,而 DeFi 用户激励了博弈玩家,博弈玩家又是 NFT 最大的买盘和游戏内资源最大的消耗口,因此再次激励了内容玩家。生态飞轮完成闭环。

如果我们假设游戏玩家买卖 NFT 赚取差价的 APY 在 10-30% 左右,那 DeFi 用户取决于其操作方式和游戏内交易量,APY 可能会在 50%-150% 左右,最后,抽奖玩家的 APY 可能会达到 200% 以上。
所以,游戏始终是在以一个概率性极高的超额回报来调动所有生态参与者,同时给予参与者们应得的,随着生态扩张长期而平稳的适量回报。
小结
通过以上对 Gas Hero 和 Lumiterra 的解读,我们可以发现两个游戏中的一些共性:
1)超额回报的奖金来源于游戏内真实发生的交易及税收,而其他所有设计都是环绕「如何增加交易频率和摩擦」与「如何设计各类型玩家的联动关系」展开的。
2)游戏始终是在以一个小概率性的超额回报来调动一部分生态参与者,同时给予其他参与者们匹配其劳动的,随着生态扩张长期而平稳的回报。
例如:抽奖玩家超过 200% 的回报 VS. 普通 NFT 玩家 30% 左右的 APY。
3)有机会获得超额回报的玩家必定在博弈的形式中消耗最多的游戏资源,整个过程将成为最大的水槽(sink)。
例如:Gas Hero 中的官员捐献金博弈和 PvP 博弈,和 Lumiterra 中的抽奖博弈。要在数值上推动一个个体赢得博弈的过程,需要耗费无数的底层资源,其中包括大量玩家劳动和资源的永久资源燃烧。
4)针对生态内其他参与者,尽量拉长时间线给予其适当稳定的收益。
例如:Gas Hero NFT 玩家的正常差价套利和 Lumiterra DeFi 用户的流动性挖矿都是有现金流保障的较为稳定的收益。
5)从 0 到 1 塑造一个商品经济的游戏化机制尤其重要。
例如:Gas Hero 的五个 gameloop 和 Lumittera 的三个 gameloop 创造相互依赖的商品经济都是整个经济飞轮和治理运行的基础。
通过以上这五点设计原则,我们能看出从 Gas Hero 和 Lumiterra 中传达出的新的设计理念与传统 GameFi 设计的显著差别。即,概率性的超额回报作为终极追求,由提供大规模玩家套利交易和博弈提供现金流支撑。并且,玩家通过在生态中担任的不同角色给予其相匹配的/概率性的/轻微波动的长期回报,而不是通过购买不同等级的矿机来获得更快回本和无限挖矿的一次性回报。

web3 游戏中的治理
接下来,我想简单聊聊 web3 游戏中的治理。
·分析 Crypto Raider 治理如何结合 OHM 但因为游戏设计缺陷和飞轮脱节而启动失败。
·分析 Gas Hero 和 Lumiterra 中「治理」架构的区别。
Crypto Raiders
Crypto Raiders 是第一个将游戏资产设置为 ERC-20 并利用 AMM 进行交易的游戏,也是第一个在游戏外采用了 OHM 尝试进行治理的游戏。
这款游戏起初出现在研究者的视野里是因为他们首次运用了游戏内资源交易的 AMM,目的是为了减少传统游戏交易中对手方的存在,创造一种即时的交易体验,并且团队能够从 protocol 中赚取手续费。
后续 Crypto Raiders 也开启了与 Olympus Pro 的合作,希望在未来几个月内将所有流动性奖励转移到债券上。为了满足两个目的:1)LP 质押主要吸引 farmer。转向协议拥有的流动性 (POL) 将使游戏财政部每天赚取额外 7,500 美元(约 273 万美元/年),可用于资助游戏开发;2)减轻 RAIDER 的抛售压力。但似乎这一治理模式尚未启动成功,游戏就因为玩家数量的减少而走向下坡路。
如今,$RAIDER 的价格已经跌至$0.02,24 小时交易量三千美金左右。

目前流动性也不足二十万美金。

那么,如今当我们看完 Gas Hero 和 Lumiterra 再来复盘这款游戏的时候,除了市场周期和投机性的币价波动这些不可抗因素外,有什么设计上可以被改进的地方?
1)缺乏商品经济,整个经济底盘不稳。
游戏中所有玩家体验的 gameloop 产出的材料非常单一,并不存在明确的/有意设计的供需依赖关系。同时游戏内容不足且更新速度慢,导致产出速度过快的 utility token AURUM 因为没有长期流通循环和消耗场景,而被大多数玩家抛售。
2)激励错位。
RAIDER 的受益者是 LP staker 和团队以及投资者,但游戏玩家获得的其实是 AURUM,可见游戏并没有做到统一 LP staker 和游戏玩家的利益。换句话说,就是玩家群体在游戏中付出的时间/金钱的增加,并没有给治理代币持有人任何直接的好处;反过来,治理代币持有者和流动性的增加,也无法给予游戏内玩家任何强关联的收益。

可见,Crypto Raider 中,流动性提供者和玩家之间并没有很好的配合和依赖关系,即使增加了治理层,或改善了外部流动性提供方案,也依然无法为生态扩张带来正向飞轮。
3)生态体量不足以支撑完整的治理体系的长期运行。
因为 Dune 看板数据失效,只能回忆大概的数据。峰值时五六千活跃钱包,日常维持在两千左右。这样的量级不仅难以撑起一个 AMM 交易为核心商业化的游戏,也难以成为 DeFi 和治理的基础。
Gas Hero & Lumiterra
虽然 Gas hero 和 lumiterra 都有「治理」的元素,但二者之间的治理也不尽相同。前者采用的是游戏内的治理结构,即治理是游戏内飞轮的一部分,随游戏一起推出,且对游戏参与者有效用(治理捐献金能进一步激励游戏内的 pvp 玩家);而 Lumiterra 采取的是游戏外的治理结构,即治理不属于游戏内飞轮的一部分,早期也不随游戏推出,而是 LUAG 持有者未来的游乐场,等到分别时机成熟时在 CRV 生态和自己的游戏生态中启动投票。
Gas Hero 的治理更像是官员阶级的收入分配,而进入官员阶级需要捐献大量 GMT 作为 pvp 的奖金池,因此游戏内的治理能起到提振整个游戏积极性的作用。当区域官员要鼓励更多玩家积极地投入游戏和交易时,就会引发更多「元治理」/「元经济交互」的过程,例如在私域群聊中进行统一管理(设置公告和闹钟参与拍卖),甚至有率土之滨中的发红包/月薪等行为,最终为该公会和区域带来更优秀的表现和丰厚回报。
Lumiterra 中的「治理」更接近 DeFi 的治理逻辑,猜测会类似锁仓的 ve token/锁仓时间等来确定投票权重,投票结果与所有参与投票者的回报率相关。这样的外部治理更依赖 protocol 的自然运行,而非人与人之间的社交和治理关系,因此可能造成上下游之间缺乏良好沟通渠道,例如一个提供流动性的玩家并不了解游戏内的公会等治理架构,较难产生有机的相互促进和提振经济积极性的作用。并且,在 crv 治理框架中分配奖励,风险是最终受益者也许和游戏内玩家不同,治理的好处并不能回归到社会底层的玩家手中,而是依旧被 DeFi 大户把持,各环节参与者缺乏有效沟通而产生冲突,风险点与跟 Crypto Raiders 的外部 protocol 治理有类似之处。
虽然 Gas Hero 刚刚启动,Lumiterra 也还处于测试阶段,以上结论都基于猜想,各种回报率数值也都是预估,真正的实践效果还需长时间观察,但我们仍需要注意到细微的设计区别可能也会在两个游戏后期运营过程中造成不一样的生态发展和变迁影响。并且,虽然拥有内在经济飞轮的游戏不同于从前需要持续拉新的庞氏模型,但依然对于用户量级有较高的要求,越多的玩家参与越能够起到稳定生态的作用,双方都应该尽力扩大用户群来支撑飞轮的持续运转。
后记
本文重点分析了以 Gas Hero 和 Lumiterra 为代表的顶层暴富博弈与生态飞轮机制的设计,强调了 web3 游戏设计中 align 各方利益并通过飞轮最终向外扩大生态的意义。
但本文也是有缺憾的,因为各种数据缺失(Dune 数据面板失效),研究理论缺失(目前只有我们之前写过的 IAT 和 BLOG 设计),当事人不在场(crypto raider 团队已经去做第三个项目,游戏玩家流失),很难写出一篇数据翔实的梳理 web3 游戏经济模型理论和实践发展的文章。所以本篇只起到在行业发展过程中记录和归纳总结的作用,希望能帮助还在设计和探索经济模型的创业者找到新范式并快速加以运用,而不是一篇严肃纪实的研报。
另外,web3 游戏除了作为新机制的试验场外,其本质依然是具有可玩性/互动性的投资标的。因此除了自身机制设计外,对外的流量运营,社区共识构建,品牌背书,资产管理等也相当重要,用我们上一篇研报的话来说,依然需要多面手团队。最终研发出具有长生命周期和大流量破圈效应的 web3 游戏还需要各位同仁共同努力。