文/ Losenty
上周,航知为大家干货整理了乘飞机托运行李损坏,正确的维权做法(文章回顾请点击左侧标题),在文末,我们给大家留了个小“尾巴”:各大航空公司对乘客行李的规定分别是怎样的?又到底是哪些物品可以托运,哪些物品必须随身携带呢?今年9月1日,全新《公共航空运输旅客服务管理规定》即将被执行,小编“呕心沥血”的为大家整理了行李托运的全“攻略”,快点赞收藏吧!
随着消费者对同一种商品多样化的需求,商家们也会对同一类商品进行个性化的设计。前不久一则新闻报道,石家庄机场安检员在对一位旅客安检时,在其随身物品中查获一个特殊的手机壳,X光机图像显示其内部构造除了手机和手机壳的特征外还具有类似“点烟器”的特征,X光机操机员随即通知开包员对该手机壳进行检查。经检查,该手机壳外观与正常手机壳无异,但其背面的指环支架兼具“点烟器”功能,属于禁止携带物品,禁止带上飞机。

(图片和信息来源为石家庄日报)
这类属于火源的随身物品明显是存在安全隐患的,乘坐飞机时安检员不允许携带也实属正常,但通过在网上搜索发现,还有一类手也是不允许带上飞机的(部分机场允许托运), 那这类手机壳就是我们常见的液体或液体流沙类手机壳。

据民航局工作人员的说法是:尽管液体毫升数不多,但是此类手机壳从外观上无法判定内部液体是否为易燃物,可能会具有安全隐患,所以一般来说机场会严格检查,要求旅客托运。
毕竟人身安全无小事,所以机场的严格检查是必须的。前两天,我们科普了托运物品损坏,消费者要如何正当合理维权,今天将会比较全面和更容易理解地讲解一下乘机物品的分类和在今年9月1日即将正式实施的《公共航空运输旅客服务管理规定》下,又需要注意哪些关于乘机的行李服务规则。
1、 了解物品分类,提前做好准备
了解我们所要携带的物品分类,可以让我们在出发前做好准备,节省安检的时间和产生不必要的麻烦为我们的出行带来更多的便利。

可随身携带的物品:
日常生活常见物品:手机、手表、充电线、笔记本电脑、移动电源、水果、零食、衣物、化妆品、饮料、药品、婴儿乳制品和其他安全类物品等。
需要注意的是:
移动电源:需要清晰、全面的表标识,有3C认证,单个不得超过20000毫安可以带上飞机,超过20000毫安但是不超过32000毫安的需要经过航空公司批准后才可带上飞机(注:锂电池不能托运)
水果、零食:没有刺激性味道的可以带上飞机
液体化妆品:单件不能超过100毫升,总量不得超过1升,超出部分需要托运
饮料:安检过后在管制区域购买的才可以带上飞机
可携带的物品可以通过手提箱、书包或者手提袋带上飞机(具体限制要求请查阅第二部分中整理的各大航司行李服务规则)
药品:正常的药品都是可以带上飞机的,如果是糖尿病或其他疾病患者携带的必须的液态药品,经安全检查确认无疑后可少量携带。液体、凝胶及喷雾类药物如果附有医生处方或医院证明,均可获得豁免
婴儿乳制品:经过安全检查确认后方可随身携带
注:对于不方便托运和存放行李架的重要物品,可以办理物占座行李服务,需要支付额外费用。
禁止随身携带但可以托运物品
锐器:
日用刀具(刀刃长度大于6cm),如菜刀、水果刀、剪刀、美工刀、裁纸刀等
专业刀具(刀刃长度不限),如手术刀、屠宰刀、雕刻刀、刨刀等
用作武术文艺表演的刀、矛、剑、戟等
钝器:指不带有锋利边缘或者锐利尖端,由金属或其他材料制成的、强度足以造成人身严重伤害的器械,主要包括棍棒(韩伸缩、双节棍)、球棒、桌球杆等
其他能够对人身伤害或者对航空安全和运输秩序构成较大危害的物品,比如钻机、锤、锯、射钉枪、螺丝刀、非标等
禁止携带和托运的物品
枪支等*器武**(包括主要零件)
爆炸或者燃烧物质和装置
管制器具
危险物品
其他物品
国家明令禁止运输的物品
特殊行李:特殊行李并不一定都需要办理托运的,比如一些乐器如吉他,尤克里里这类体积不算很大并且比较轻的物品是可以携带登机的。
特殊需求类:如需要轮椅支持或托运轮椅的乘客,需要提前24-48小时打电话至相应的航空公司申请,航空公司一般会提供三种轮椅服务:地面轮椅、客梯轮椅和机上轮椅
其他行李:此类行李包括保龄球、潜水用具、皮划艇、高尔夫球用具、滑雪用具等,具体的规则要求可以看下边整理的各家航空公司行李须知。
如果对以上几类物品还存在疑问,可以查阅中国民用航空局发布的《民航旅客禁止随身携带和托运物品目录》和《民航旅客限制随身携带或托运物品目录》公告:http://www.caac.gov.cn/XXGK/XXGK/TZTG/201612/t20161213_41103.html
2、了解各航司行李服务,确保计划无误
据报道,今年年初正式颁布的《公共航空运输旅客服务管理规定》将于今年9月1日正式实施。《规定》中删除了关于行李尺寸、重量、免费行李额、逾重行李费等“一刀切”的规定,航空公司可根据企业经营特点自行制定相关标准并对外公布,以充分释放市场活力,为旅客提供多元化、差异化的航空服务产品。
也就是说,消费者乘坐飞机时,需要先了解一下乘坐的该航空公司关于行李的规则,这样方便前期在整理行李时做好是否托运的计划。
以中国国际航空公司为例,目前对于随身携带(非托运)行李的标准如下:

(国航非托运行李部分规则)
据了解,目前大部分航空公司对于尺寸的要求与国航一致,南方航空对于行李的尺寸限制为长宽高相加不得超过155cm。行李的重量上限各不相同,大概在5-10公斤之间。
中国国际航空公司托运行李服务规则如下:

(国航托运行李部分规则)
从规则中可以看出,对于托运的行李的尺寸和重量,航空公司有上限和下限的要求,根据查阅大部分航空公司的行李服务规则,每个航空公司会根据自身的业务对于限制有不同的调整。(超过最大重量限额的行李需要增加超出部分的托运费,大部分航空公司对于托运的行李没有最大数量限制)
另外一个就是近几年全球多个航空公司都推出过的“一人多座”服务,这个服务既可以满足部分乘客想要相对安静舒适的区域的需求,也可以满足部分乘客想将一些物品带在身边的需求这里还是以中国国际航空公司的“占座行李”服务为例:

(国航占座行李服务规则)
从国航的行李服务规则可以看出,为了方便消费者的出行,航空公司对于行李服务做了比较明确的规定和细则,但因各大航空公司的行李服务规则存在差异,对于大部分不经常登录航空公司官网的乘客,找到相关的查询入口又是比较麻烦的事情,所以,为了方便查询各航司的行李服务规则,小编将国内大部分航空公司的查询入口进行了整理。(有需要的话建议收藏)
中国国际航空:http://www.airchina.com.cn/cn/info/travel-prep/luggage_information/checked_baggage.shtml
中国东方航空:http://www.ceair.com/guide2/cxzysx/xlxz/tyxl/index.html
海南航空:https://www.hnair.com/lvxingxinxi/xlxx/stxl/
中国南方航空:https://www.csair.com/cn/tourguide/luggage_service/accompanied_luggage/carry-on/
四川航空:https://www.sichuanair.com/checked-baggage/
春秋航空:https://flights.ch.com/baggage-rule
吉祥航空:http://www.juneyaoair.com/pages/services/flight_baggage_personal.aspx
华夏航空:https://www.chinaexpressair.com/help/tvl/luggage/792.html
东海航空:https://www.donghaiair.com/html/passengers-notice/notice-index.html?type=SYS0203&id=32?type=SYS0203&id=58
行李整理Tips:
行李箱不要塞太满:在托运过程中行李箱可能会被压在其他的行李箱下面,一旦行李箱塞的太满,稍有颠簸,就大大增加了行李箱出现内部“*破爆**的可能性”。

合理利用可用空间:很多人的行李箱打开之后内部*乱暴**不堪,可以在网上查找一些整理的视频讲解,这样既能够保证空间合理利用,也能够保证行李箱可用空间被填满,使行李箱在挤压过程中不容易变形,如果物品不多的话可以找一些报纸或者气泡垫之类的物品进行填充。

务必填写好行李牌:托运的行李箱在内外部都贴好本人的姓名和联系方式,如注重个人隐私,可以用其他昵称代替真实姓名。另外,为了防止在运输的过程中行李箱外部的贴纸损坏,准备一个行李牌也是必要的。这样做可以防止行李箱子不小心被误拿或遗失时他人能够及时联系到你。
贵重物品留好凭证:如果托运的物品比较贵重,那么请保存好相关的购买凭证。
托运外包装物要求:行李外包装物不要用软包装,例如竹篮、网兜、塑料袋等。
相关法律规定及链接:
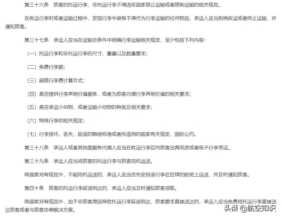
于今年9月1日正式实施的《公共航空运输旅客服务管理规定》中第六章 第三十六至第四十一条规定:

最新《公共航空运输旅客服务管理规定》链接:https://baike.baidu.com/item/%E5%85%AC%E5%85%B1%E8%88%AA%E7%A9%BA%E8%BF%90%E8%BE%93%E6%97%85%E5%AE%A2%E6%9C%8D%E5%8A%A1%E7%AE%A1%E7%90%86%E8%A7%84%E5%AE%9A/56158083?fr=aladdin
免责声明:文中图片均来源于网络,如有版权问题请联系作者删除!