风冷模块机组系统简图:

系统故障:
1.电气故障:
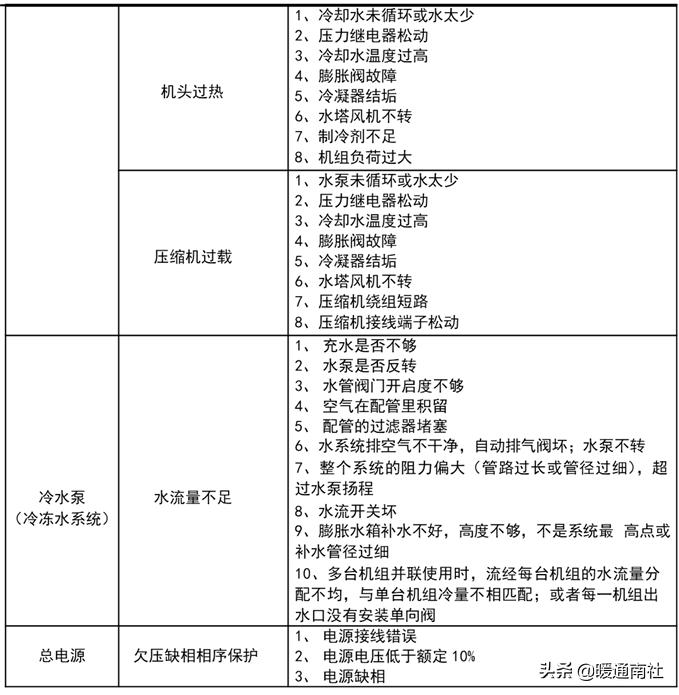
在长期使用过程中,容易发生一些电器故障,空调系统中常见的电器故障如下表所示:
常见电气故障表:

2.制冷系统故障
制冷系统在长期使用过程中,也会出现一些故障,主要如下表所示:
常见制冷系统故障表:

3 常见故障现象
中央空调系统出现故障时,故障与现象之间存在一些固定的联系,现将其列表如下,以方便维修判断;
1)空调系统常见故障与现象表
(注:按制冷进行描述)

2)模块块式机组冷水系统常见故障现象:


4 空调系统常见故障现象分析
1) 排气压力过高
系统排气压力过高会引起压缩机长期超负荷运行,大大减短压缩机寿命,加大压缩机磨损,严重时会引起压机烧毁等。
引起排气压力过高常常有以下原因:
a 换热器变脏或局部堵塞
纸片、树叶等杂物淤积在冷凝器翅片上(制热是壳管式蒸发器脏)都会使其受到严重的影响,因为这些杂质是冷凝机组不能进行正常的交换热量工作。
处理方法:清洗换热器。
b 制冷回路中混入空气或其他不可凝的气体
如果空气或其他不可凝气体进入冷凝器,排气压力会异常升高,高于同制冷剂蒸汽冷凝温度相应的压力。与此同时,低压压力和高压压力表上的指针都在抖动。
处理方法:放出冷媒,抽真空并且重新加注冷媒。
c 冷凝风量不足、壳管换热器水流量不足或冷凝风机转速不够
与冷凝器堵塞是类似的情况:制冷剂与冷却介质之间传热不充分。即使冷凝器没有被阻塞,也会有别的原因造成冷却介质减少,比如:冷凝器出风口有障碍物却没有做导风罩致风口被阻,风吹不出去。
d 冷凝环境温度过高
如果冷凝机组周围的空气温度开始升高,冷凝机组的排出压力也相应升高。
处理方法:给室外机配备一个遮阳罩,防止它受到阳光直射。同时应该将机组安装在开阔通风的地方。
e 空气冷凝周期缩短
如果冷凝机组(室外)的位置是紧靠墙面或障碍物,那么经冷凝器后排放出的高温空气就会被它重新抽入,该现象相当于环境温度偏高,这会升高制冷剂的高压值,使高压开关作用而制动压缩机。
处理办法:机组安装在开阔通风的地方,如果难以做到,应该在排风口上加导风风罩,防止冷凝气流短路。
2) 吸气压力过低
a 制冷时
穿过蒸发器盘管的风量不足,是导致吸入压力过低的最常见的原因。如果穿过蒸发器盘管的空气流动速度过慢,制冷剂和空气之间正常的热传递也会相应的减弱,即当制冷剂从空气中取得的用以进行蒸发过程的热量变少,制冷剂的温度就会降低,相应的吸入压力也就缩减了。造成这种情况常常有安装时风道过长,或风道偏小,或风道气流不畅等。
处理办法:对空气过滤器进行清洗,对蒸发器等进行吹洗。
b 制冷剂流动受阻
为了使制冷剂能够通过与压缩机容量相配的冷却盘管有效的进行蒸发,并且从空气中吸收适当数量的热量,蒸发器中需要数量充足的制冷剂。任何对制冷剂流动妨碍都意味着冷却盘管从空气中吸收热量的能力的减弱。制冷剂在通道上的这种阻力很容易根据它的位置找到,因为在受阻的这一点温度有明显的降低。主要有如下几种情况:
膨胀阀堵塞
膨胀阀存在机械问题:它有时会基本关闭或被污垢、水蒸气冻结粘着完全关闭,减少蒸发器的制冷剂流量。如果膨胀阀被完全塞住,制冷剂低压将降低至开关动作、停止压缩机运转的程度。
如果没有安装低压开关,压缩机就会继续运转下去,其结果是压缩机马达不再被制冷剂蒸汽冷却,使排气温度异常升高。因此,热保护器动作停止压缩机运转。
如果不配有低压开关,会导致膨胀阀出口渗水或结霜,并使冷却盘管和吸入管道变热;
处理办法:更换膨胀阀,如果发现是脏堵,还需要对系统进行清洗吹污;
干燥器或过滤器被堵塞
液路上的干燥过滤器有时会被灰尘和污垢堵塞,如果发生了这样的故障,制冷剂流出干燥或过滤器时的温度就会低于流入时的温度。如果堵塞的情况比较严重,就会导致它的出口渗水或结霜的情况。
液路上阀门局部堵塞和液路受阻
如果液路上的阀门没有全开,液路里的液体温度在流过阀门之后就会降低,低于在冷凝器中时的温度。如果液路上存在障碍,则障碍物之后的液路温度会低于障碍物之前。在极端的情况下,障碍物之后的管线会发生渗水或结霜,而冷却盘管和吸入线路则会变暖。
3) 制冷剂“短路”
制冷循环当中的制冷剂短路通常可以通过吸入管变暖而吸入压力高来发现的。如果制冷剂短路相当明显,那么制冷剂蒸汽就不能通过冷凝器进行有效的冷凝以及从空气中有效的吸收热量。模块机组制冷剂短路主要是出现压缩机管路周围的单向阀反向串气引起。
4) 吸入压力过高
a 负荷情况过重
负荷情况可能是因为外界工况而加重。但是,在这样的情况下,排出和吸入压力都在增加,而空调机并没有任何故障。
b 过热度调节过低;
在过热度设定值过低的情况下运转,可能导致吸入压力过高;
如果液态制冷剂过量并流入压缩机,会使压缩机内部温度不均匀,从而使得压缩机线圈损坏。同时液态制冷剂溶解在润滑油当中,导致油被稀释损坏压缩机。
c 使用的机组规格太大;
在多联机中,如果内机超配严重,也会引起吸入压力偏高。
d 温度传感器安装错误;
如果温度传感器安装错误,如安装在比控制温度偏高的地方,会引起膨胀阀控制错误,从而引起吸入压力过高。
e 压缩机不能有效工作;
当压缩机不能有效工作或完全没有正作时,吸气压力会偏高。
风冷冷(热)水模块式机组系统关键零部件维修指引
风冷模块机组结构示意图:

1) 压缩机
压缩机是空调系统中最重要的部件,它的工作性能直接关系到整个空调系统的性能。
① 压缩机故障
压缩机常见的有以下几类故障:
a 压缩机线圈短路故障:在压缩机处于冷态的情况下用万用表测得各端子之间或者各端子与地之间的电阻为0欧姆。
具体故障表现:压缩机一启动电源空气开关漏电跳闸。
产生原因常有以下几点:
制冷系统进入空气和水分导致线圈绝缘变差,长时间高温高压运行,出现压缩机线圈短路;
系统供电源质量不好,出现电压过低或者过高、缺相、偏相,造成压缩机线圈短路;
系统进入杂物将过滤器堵塞,制冷剂循环量过少,运行压力过底,压缩机过热运行,造成压缩机线圈短路。
b 压缩机线圈开路故障:在压缩机处于冷态的情况下用万用表测得各端子之间的电阻为∞欧姆。
具体故障表现有以下几点:
任一组线圈开路,压缩机无法启动,如果运行过程中任一组线圈开路,其它两组线圈电流很大,时间一长将导致压缩机内置保护或者另外两组线圈也会烧毁;
任两组线圈开路,压缩机无法启动;
三组线圈全部开路,压缩机无法启动,任何一组线圈都没有电流。
产生原因有以下几点:
制冷系统进入空气和水分导致线圈绝缘变差,长时间高温高压运行,出现压缩机线圈开路;
系统供电源质量不好,出现电压过低或者过高、缺相、偏相,造成压缩机线圈开路;
系统进入杂物将过滤器堵塞,制冷剂循环量过少,运行压力过低,压缩机过热运行,造成压缩机线圈开路。
换热器脏、水路系统过脏、水系统过滤器脏堵或水流量不足,导致换热不良系统压力高,气温度升高,压缩机长时间高温度高压运行,会出现压缩机过热保护,若频繁过热保护,会出现压缩机线圈烧坏。
c 压缩机电机卡死故障:压缩机轴承在润滑不良或者缺油运转的情况下,将会造成压缩机轴承磨损卡死。
具体故障表现:压缩机启动后马上出现电流保护或者出现压缩机内置保护器跳开。
产生原因:
制冷系统出现制冷剂泄漏时同时也造成润滑油泄漏,使得压缩机润滑油偏少;
系统中进入了空气和水分,在压缩机的高温高压长时间的运行下,使润滑油开始酸化及热化最终变成胶状物质,造成压缩机卡死;
为了祛除空调系统内部遗留的已酸化空调油,目前维修普遍使用四氯化碳(或其他清洗液)清洗空调冷媒管路系统,系统管壁上遗留的四氯化碳有时被冷媒及空调油稀释,被稀释后的四氯化碳随冷媒及空调油在压缩机的高温高压下长时间运转,使空调油开始酸化及热化最终变成胶状物质,出现压缩机抱死的现象;
d 压缩机液击故障:过多没有蒸发的液态制冷剂被吸入压缩机,造成压缩机液击涡旋盘击毁。
具体故障表现:
压缩机无法启动,出现电流保护或者出现压缩机内置保护器跳开;
压缩机液击涡旋盘击毁后,涡旋盘碎片掉到电机线圈上,破坏了线圈绝缘层,导致线圈烧毁;
压缩机能运行,却无高、低压压力,电流小。
产生原因:
制冷系统进行制冷剂追加充注过多,出现压缩机液击;
系统制冷时,水流不足、换热器脏等,都可能造成制冷剂蒸发不完全,出现压缩机液击;
系统制热时,主机风机不转、风机转速偏低、风道堵塞、换热器脏,都可能造成制冷剂蒸发不完全,出现压缩机液击;
e 压缩机磨损:压机磨损常常是由于压缩机润滑不良或压缩机内进入固态杂质引起。
压缩机磨损最常见的判别依据是看压缩机油的状态,正常状态的压缩机油的颜色应该是清亮的微黄色的液体。但有时会呈现微红色液体,此时表示压缩机已经有轻微磨损,但暂时不影响使用;有时会呈现黑色稠性液体,并有杂质沉淀,表现压缩机已经严重磨损,压机油碳化利害,需要更换压缩机,并且对系统的油进行排油清洗,重新加油(见下面压缩机更换指引)。
② 压缩机更换指引:
当压缩机在确定有故障后,必须对压缩机进行更换,以确保系统正常运行,同时避免造成更大的故障;压缩机的更换必须时遵循以下原则执行。
a 任何压缩机故障在进行更换维修时,都要对已坏压缩机倒油进行润滑油的分析。分析判断如下:
油质颜色非常黑和浑浊(见下图1),压缩机内部的运动部件已经发生了严重磨损。需进行如下操作:
必须需要对压缩机进行更换;
同时也要对系统中的低压储液罐进行更换,对油分离器内的油进行排空,此时的低压储液罐及油分离器内部储存了系统中的部分变质的润滑油;
用高压氮气对整个制冷系统进行高压吹污油;使得整个制冷系统中污油清除干净。

油质颜色呈暗红色并不浑浊(见下图),压缩机内部的运动部件已经发生了轻微磨损。此时需进行以下操作:
需要对压缩机内部的油进行更换;
同时也要对系统中的低压储液罐进行更换,对油分离器里面的油进行排空,此时的低压储液罐及油分离器内部储存了系统中的部分变质的润滑油;
用高压氮气对整个制冷系统进行高压吹污油;使得整个制冷系统中污油清除干净。

b 压缩机更换完毕后,必须对制冷系统进行严格抽空保压,按照系统要求充注制冷剂,开机运行半小时后,对系统的温度、压力和电流等性能参数进行检测。确保正常。
c 更换后的压缩机必需进行送回厂家进行专门解剖,以进一步确定问题并进行分析。
2) 四通阀
电磁四通换向阀是热泵型空调器的重要器件,是空调系统制冷制热功能的切换元件;
① 四通阀结构及基本工作原理
a 四通阀的基本结构
四通阀由三个部分组成:先导阀、主阀和电磁线圈。电磁线圈可以拆卸。先导阀与主阀焊接成一体。如下图所示:

四通阀主阀解剖图如下:
b 四通阀的工作原理

当电磁线圈处于断电状态,如图一,先导滑阀②在压缩弹簧③驱动下左移,高压气体进入毛细管①后进入活塞腔④,另一方面,活塞腔⑤的气体排出,由于活塞两端存在压差,活塞及主滑阀⑥右移,使E、S接管相通,D、C接管相通,于是形成制冷循环如图一。
当电磁线圈处于通电状态,如图二,先导滑阀②在电磁线圈产生的磁力作用下克服压缩弹簧③的张力而右移,高压气体进入毛细管①后进入活塞腔⑤,另一方面,活塞腔④的气体排出,由于活塞两端存在压差,活塞及主滑阀⑥左移,使S、C接管相通,D、E接管相通,于是形成制热循环。如图二。
② 四通阀故障
四通阀常见的故障有四通阀换向不良或四通阀串气,其中四通阀串气实际上是由于四通阀换向不良引起的,引起四通阀换向不良的可能原因有以下原因:
a 线圈断线或者电压不符合线圈性能规定,造成先导阀的阀芯不能动作;
b 由于外部原因,先导阀部变形,造成阀芯不能动作;
c 由于外部原因,先导阀毛细管变形,流量不足,形成不了换向所需的压力差而不能动作;
d 由于外部原因,主阀体变形,活塞部被卡死而不能动作;
e 系统内的杂物进入四通阀内卡死活塞或主滑阀而不能动作;
f 钎焊配管时,主阀体的温度超过了120℃,内部零件发生热变形而不能动作;
g 空调系统冷媒发生外泄漏,冷媒循环量不足,换向所需的压力差不能建立而不能动作;
h 压缩机的冷媒循环量不能满足四通阀换向的必要流量;
i 变频压缩机转速频率低时,换向所需的必要流量得不到保证;
j 涡旋压缩机使系统产生液压冲击造成四通阀活塞部破坏而不能动作。
空调系统四通阀换向不良的判定
当发生四通阀泄露或换向不良时,系统会出现压力异常,高压偏低,低压偏高。严重时,高低压直接导通,系统无法建立压差,四通阀上下四根管管温基本一致,排气温度无法正常上升。
判断:在系统制冷运行情况下,用手摸四通阀上面的管路及下面的三根管路(见下面四通阀示意图),看A管是否与下面的B管温度一致,是否温度较其它两管C和D要高,A管是否与下面D管路否存在明显的温差,A管是否温度较高,C管和D管是否较凉,可以判定四通阀是否发生明显泄露,接着让系统按制热运行,听听四通阀换向的声音是否正常,然后再次用手摸感受四通阀四个管路的温度,此时,A管和C管与下面D管和B管应该存在明显的温差,且前者温度明显远高于后者,如果没有,说明四通阀换向不良。

空调系统四通阀换向不良的排查步骤:


③ 空调四调阀维修指引
四通阀的维修必须注意以下几点:
a 发生四通阀被异物卡住时,可以在系统运行时,将四通阀手动反复上电断电,同时用软木棍或较软的物体敲击四通阀主阀体,将异物冲走;如果不行,则必须更换四通阀;
b 拆下四通阀主体时,请先取下线圈,也不要让阀体内、外部受热,以免烧坏主滑块,影响故障分析。
c 焊接新的四通阀时,请防止水进入阀体内部。
d 使用水冷却时,请防止水进入阀体内部。
e 再充填冷媒时,请防止过量充填或充填量不足,以免四通阀动作不良。
3) 电子膨胀阀(例举)
如风冷冷(热)水模块式主机上每个系统都是采用先进的电子膨胀阀节流,它通过检测机组的各点温度来适时调节冷媒流量,保证系统的正常运行。
① 电子膨胀阀基本结构
电子膨胀阀主要有两部分构成:线圈部分和阀体部分。如下图所示:

a 阀体部分:阀体主要由不锈钢外壳、磁体转子、螺母、螺轴、针阀、本体及连接管组成。结构图如下:

b 线圈部分:线圈由导线一圈靠一圈地绕在绝缘管上,导线彼此互相绝缘;线圈部的绕线为双股线。励磁方式是1-2相励磁,驱动方式为单级驱动。线圈结构如下图所示:

② 电子膨胀阀工作原理
a 电子膨胀阀的控制原理如下,电机转子采用永久磁铁,由转子感应的磁极与定子绕组感应的磁极之间产生磁力的吸引或排斥作用,使转子旋转。
b 线圈(脉冲电机)由线控主板控制,主板发出控制指令,在电机定子绕组上施加脉冲电压,驱动转子动作,指令信号序列反向时,电机转动反向,所以脉冲信号可以控制电机正、反转,使调节阀杆上、下移动,改变阀针开度,实现流量调节。
c 阀体最大开度及最小开度由相应限位机构控制。
③ 电子膨胀阀常见故障
电子膨胀阀常见的故障有:
a 电子膨胀阀线圈引线断或者接插件松脱。
b 电子膨胀阀线圈未卡到位。
c 电子膨胀阀线圈部分损坏,电阻异常,导致调节失效。
d 空调系统主板故障,输出有误。
e 电子膨胀阀阀体被杂质卡滞,不能正常转动。
f 电子膨胀阀管路或本体泄漏。
g 电子膨胀阀阀体部分碰撞,转子部分被卡住。
④ 电子膨胀阀故障排查与处理
电子膨胀阀故障的排查与处理分两大步进行,首先对电子膨胀阀线圈的故障进行排查,在确认线圈部分正常后,方进行阀体的故障分析与处理。
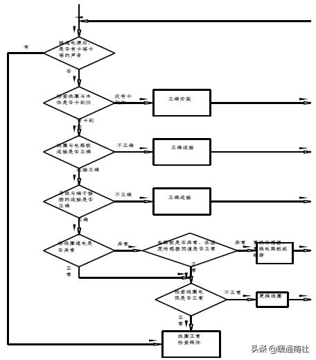
A.电子膨胀阀线圈故障分析及处理:按下述流程进行检查。
电子膨胀阀线圈检查维修流程图:

B. 电子膨胀阀阀体故障分析及处理:
确定线圈部分正常后,按下述流程对阀体进行检查。
电子膨胀阀阀体检查维修流程图:

电子膨胀阀阀体故障排查流程图
阀体部分检查时,确定线圈部分电阻及接插件正常后,通电让机组运行,用手握住阀体部分,感觉阀体是否有动作,阀体从全开到全关时间大约是6 秒,全开或全关位置时,如果继续施加电压,阀体会发出较大的卡塔卡塔声,动作时间过短或不动作,则阀体限位机构或阀针可能被卡滞,做如下处理:
a 拆下线圈检查阀体不锈钢外壳是否有碰撞痕迹,如果有,则更换阀体。
b 阀体不动作,轻轻敲击阀体本体部分,如果还不动作,转向下一步。
c 反复开机关机,如果是冷暖型设备,反复制冷/制热转换3 次,上电后如果阀体动作,则说明系统内有杂质卡滞,如果仍不动作,拆下电子膨胀阀。
d 对拆下的电子膨胀阀分别正、反向用洁净氮气进行吹洗,然后对单体给与脉冲信号,看阀体是否动作,如果无动作则返回工厂进行再分析。
e 经上述步骤后,单体正常可重新装机使用。装机前必须对制冷系统进行清洁,防止杂质再次卡滞。
⑤ 电子膨胀阀使用注意事项
不同品牌电子膨胀阀阀体和线圈不能混用,否则会引起调节失效。
确保膨胀阀线圈输入电压保持一致,否则会引起线圈烧毁(冒烟、着火)、动作不良等现象。
不要手提线圈的导线部分,可能会导致断线。
不要对本体部分的不锈钢外壳和焊接部位施加外部压力(碰撞),否则会引起限位机构卡死或泄漏,保持轻拿轻放。
钎焊时,必须将线圈拆卸,并用湿毛巾包裹本体或放入水中,保持阀体在120 度以下,要防止水进入阀体的内部,由于冰冻或生锈会引起动作不良。另外火焰不要直对本体。
焊接前将阀体全开,焊接时向阀体内部充入非活性气体(氮气、二氧化碳等),防止内部产生氧化物。
阀体动作过程中线圈会发热,所以不要为线圈保温或在线圈周围放置易燃物,否则可能引起燃烧。
安装线圈时,要垂直插入本体的外壳,线圈托架的凸部必须完全进入本体外壳的凹部。
冷水式末端部分故障显示及维修处理:

管温中点传感器故障,处理见下面流程:

室内风机故障处理见下面流程:

水泵故障
原因:制冷时,当室内电控检测到水位开关持续5 分钟为断开状态时,室内报出此故障并停机,待故障解除后可重新开机。处理:

模块机故障维修解析图指引:
典型冷热水系统管路常见安装问题解析图:

典型冷凝排水管常见安装问题解析图:

其它典型安装问题解析图:

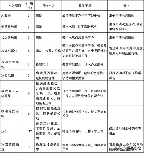
维护和保养:
1 换热设备的维护保养
a)定期清洗冷凝器(蒸发器)的回风过滤网。在清洁水中加入少量洗洁剂清洗,然后再用清水冲洗干净,晾干后原样装上。
b)定期清洗冷凝器(蒸发器)翅片上的结灰,可用尼龙刷清除结灰,吸尘器吸灰或者用专用清洗剂清洗。
c)保护好冷凝器(蒸发器)翅片,若有倒片应予以矫正。
d)每年至少清洗一次壳管式蒸发器(冷凝器),提高冷传热效率。一般情况下,建议采用专用清洗剂清洗,具体原理为:清洗剂溶液与垢层接触发生化学反应,使垢层自行脱落,最后用清水冲冼(如克垢,涤尘等等产品)。对于使用年限较长的产品,使用化学清洗有可能腐蚀穿管璧,这时可以考虑采用钢丝刷清洗的机械清洗法,一般使用年限超过3-5年的产品考虑采用机械清洗,具体年限可参照具体产品的要求。如果条件许可,可在水系统中安装水软化处理器,对水进行软化处理。
2 压缩机及风扇电机
a)定期检查压缩机和风机的运行状态,是否有异常噪声,当听到不正常的杂声,如金属碰撞声、电动机嗡嗡声、外壳振动声,应立即停机查看,找出发声源,查明原因予以排除。
b)定期测量压机及风机电流是否在额定值以内。
c)每年定期检查压缩机,室内外风机绝缘电阻值是否在十兆欧以上。
d)空调机组应尽量避免长期在30℃以上的空调房间中运行。即制冷机组长期在超负荷工况下运行,会降低机组的运行寿命,而且容易损坏压缩机的运行零件。
e)定期检查机组的接地情况,确保始终保持良好的接地状态。
3 制冷系统
a)定期检查制冷系统的运行状态,手感检查压缩机的吸、排气温度。可以装接压力表的机组,应装压力表,以检测高、低压压力状态。观察视液镜中制冷剂流动状态,以判定系统的制冷剂量。
b)定期检查制冷系统连接管焊接点、接口处是否有油迹。有油迹处应进行检漏。
c) 制冷剂充注
冷(热)水机组只能使用同种制冷剂进行充注,不能在本机型内使用其它任何制冷剂。
充注制冷剂时,要保证蒸发器中水循环,冷凝风机处于运行状态。
如果是由于管道泄漏而引起制冷剂不足应先排除漏点,在充注制冷剂时,要根据压缩机的运行情况来判断充注量是否满足要求,同时要避免压缩机机身结霜。
不要充注过量制冷剂到系统中,过量的充注将导致机组不能正常使用,同时可能造成压缩机的损坏和较高的电能消耗。
d) 制冷剂不足的判断:
在确保回路运行在满负荷工况下运行,供液管路上所有阀门保持全开,管路上没有堵塞的情况下,制冷剂不足一般有以下现象:
当前制冷量比原来有较大的减少;
蒸发器的压力和温度比正常的要低很多;
视液镜内的制冷剂有气泡产生,回路可能回液量不足。
4 冷/热水系统的维护保养
a) 注意冷/热水系统的运行状况,关注水泵的运行噪声,若有异常杂声,应及时检查。
b) 为保证水质,建议定期更换冷/热水。冷/热水经较长期使用,将受到严重污染(脏或有臭味),既影响运行卫生,又影响传热效率。
c)定期对水系统进行清洗,以清除管壁污垢,提高冷/热水的传热效率。
定期检查水系统内有无空气混入,水系统内混入空气会使水泵发生气蚀现象,它会损伤零件,降低水泵寿命,其压力表指针会不停抖动。
4)每月定期检查膨胀水箱及补给水是否正常。
5)定期清洗水过滤器,检查水流开关是否正常。同时检查进出水的传感器上是否有结垢的现象,如果有须除垢,有腐蚀,须更换。
6)每年至少清洗一次壳管式蒸发器,提高冷/热水的传热效率。可根据具体情况选用机械或者清洗剂清洗的方法。
7)定期检查冷水管路保温层是否完好,以减少热损失和结露现象,且保温层与空气接触面必须有效防潮。
8)在冬季室外温度比较低的情况下,当机组停止运行时,水泵和水管内的水可能结冰,从而引致机组和水管受损害,当机组不工作时,不能断开电源,由于电控设有防冻保护功能,条件满足会自动进入防冻保护。
5 电气控制保养
1)正确选用熔断器的容量,其容量一般为空调机组额定电流的2倍左右。电动机的起动电流约为电动机的额定电流4-7倍,为了使熔断器在电动机起动时不致熔断,熔断器的额定电流应大于电动机的额定电流。
2)定期检查电器的运行状况,主要是控制电器(即强电部分);如电源开关、交流接触器和各种保护装置等。并对电路板进行清扫,保持良好的运行状态。
3)经常检查空调机组的插头与插座的接触是否良好,电线是否磨损,连接是否牢固,各接触点有无烧损现象。保持电气系统的干燥、清洁、防止电气系统受潮而漏电。避免电器受潮击穿绝缘层。特别是雨季更要做好防潮、防霉工作。
4)定期检查机组的接地情况,确保始终保持良好的接地状态。风冷冷(热)水机组:

冷水式末端:

注:
1、所有维修保养工作必须在机组停止工作且断开电源情况下进行。
2、在进行气密性检测时,只能充注氮气或制冷剂检测。严禁使用乙炔、氧气等易燃、 易爆气体作为检测用气体。
3、以上保养周期是根据一般使用环境和温度而定,具体使用视环境及水质情况可以适 当缩短或延长保养周期。
本文来源于互联网,暖通南社整理编辑。