RS232是常用的串行通信接口标准之一,提到RS232转TTL,很多人想到的是使用max232,sp3232等集成芯片来解决,其实用分立元件也能实现该功能,下面详细介绍由分立元件构成的RS232转TTL电路。
一、知识储备
先来复习下RS232及TTL电平的标准
|
TTL 电平 |
RS232电平 |
|
|
电压范围 |
0~5V |
-15~+15V |
|
输入电压 |
L: <1.2V |
L: +3~+15V |
|
H: >2.0V |
H: -3~-15V |
|
|
输出电压 |
L: <0.8V |
L: +3~+15V |
|
H: >2.4V |
H: -3~-15V |
|
|
特点 |
正逻辑电平 |
负逻辑电平 |
二、电路分析

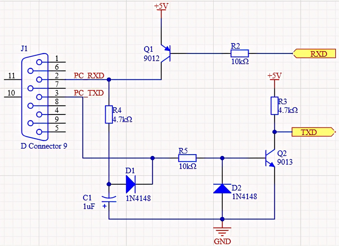
分立元件构成的RS232转TTL电路
电路如上图所示, PC_RXD、PC_TXD是232信号的输入、输出,RXD、TXD是TTL信号的输入输出。RS232闲时输出逻辑“1”, 即PC_TXD 为H: -3~-15V 。
下面详细分析各主要元器件的作用及电路原理
1、主要元器件的作用
(1)C1、D1:构成负压充电电路;
(2)D2:钳位作用,Q2三极管9013射极击穿电压只有5V,D2将PC_232输出逻辑“1”时的电压钳位在0.7V作用,防止高压击穿Q2;
(3)C1、R4构成负压的放电电路;
2、电路原理分析
(1)PC_TXD->TXD数据发送部分
当PC_TXD输出逻辑“1”(-15V)时,Q2的基极被钳位在0.7V,Q2截止,TXD输出逻辑“1”(约5V);
当PC_TXD输出逻辑“0”(15V)时,Q2导通,TXD输出逻辑“0”(约0V);
同时通过D1给C1充电,使得C1的负极对地电压为-15V;
(2)RXD-> PC_RXD数据接收部分
当RXD接收到逻辑“1”(5V),Q1截止,PC_RXD点的电压由C1经R4提供,约为-15V,即接收到逻辑“1”;
当RXD接收到逻辑“0”(0V),Q导通截止,PC_RXD点的电压约为5V,即接收到逻辑“0”;
三、总结
该电路的巧妙之处在于利用了RS232闲时输出负电压的特点, 借用闲时的负压为电容充电从而得到负压,实现了TTL输入逻辑“1”(高电平)到RS232输如为“1”(低电平,负电压)的转换。
个人分析该电路还存在一个疑点,大家可以看一下是否正确。即当TTL的RXD输入为低时,Q1导通, 电源+5V通过Q1、R7会给C1反向充电 ,长期处于此状态,是否会对电容C1造成损坏,还请指教,仿真如下图示:

RXD为低时,存在一个小电流给C1反向充电

RXD为高时,该电流是否可以忽略
以上为个人理解,有不对的地方欢迎大家讨论。