
各类教育接触很多年,常常跟朋友聊天,每次聊到工作或者事业相关的内容的时候,总有人用“无比羡慕”的声调强调,哇哇哇!"你那工作好!给人*脑洗**的!厉害得很,什么时候给我洗洗?!哈哈哈哈~”
心里有些抵触,其实,我们不给人*脑洗**,我们只帮人补脑!我们是教育人!
为了能够在以后给朋友,伙伴,同道中人,减少沟通解释时间、精力、口水。我决定,好好写一篇文字,跟大家好好掰扯掰扯。让它可以成为你跟其他人解释的省力工具!

这是我能找到的最全的注解了,让我们看到上面文字对*脑洗**的界定。简单来讲就是:“为了自己的利益,通过手段方法强行灌输一套虚假的价值观念给特定人员”。
一定要注意的关键词:自己利益、手段方法、强行灌输、一套、虚假价值观念。
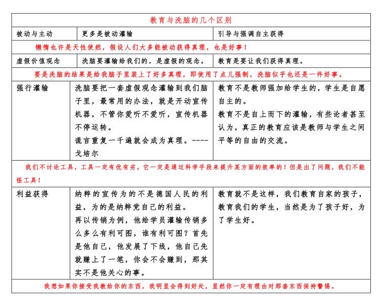
我们通过一个表格来看,教育与*脑洗**之间的特点区分:

从真理分解角度去分析判定,我们突然发现上面的每一种区别都存在疑点,我们来仔细把它辩一辩!尝试去找到核心,找到属于这次课题的“真”。
从上面的几个方面:虚假价值观念,强行灌输,*脑洗**者自己的利益、被动主动,四个方面看,的确,教育与*脑洗**确有不同。
但是,我们要是多想一想,多琢磨一下。还是能发现这几种区别,都不是那么黑白分明,都还存有疑点。
就比如说:强行灌输。它的疑点有:有些*脑洗**不一定都靠强制灌输,可能它通过某些环境,某些人际关系或者人文关怀,实现它的润物细无声!
而,我们的教育也有强行灌输的一面,比如强行要求背诵,通过某些奖惩措施实现学些效果。你看,现在实行高中以下义务教育,这同时也是强制教育,家长不让孩子受教育是犯法的。而且,很多教育也不总是讲道理,让你去明白。而是直接就要求学生们背下来。我们常常接触到的老师要求学生背唐诗,背课文,这不是灌输吗?孩子每天接触的学科中:历史课、政治课,灌输的成分就更多些。
有些学者主张,真正的教育不可以是灌输,而是老师和学生之间平等的、自由的交流。
的确这种主张,开明,而且政治上正确。我也赞成!
但是很明显, 教育不可能等同于自由交流。小学、中学就不去说它了,即使到了大学,师生之间也不完全是在平等交流。
应该由谁来确定真假好坏?
关于虚假和真实这个相对的问题呢?其实这个问题更大,更难得说清楚。比如:家长给孩子讲的童话故事《圣诞老人》、《出身在面包树上的孩子》这个是真实的还是虚假的?为什么还要给孩子圣诞袜里塞礼物?我们所说的教育,教学生的数学几何代数、唐诗宋词、音乐乐器、爱国思想 。是的,这些都是正确的美好的东西!但是,这个是真实的还是虚假的呢?
真实和虚假,该谁来判定,谁能判定?
我们再来看看“利益归属”问题!表格中有一句话:“如果你为自己得到好处来教我,我就有理由怀疑你在*脑洗**。”
我们教育自家的孩子,是为了孩子的利益,至少首先或主要是为了孩子的利益,而不是为了我们自己这些“教育者”的利益。
要是把爱国、舍己救人的教育都说成*脑洗**,那么,还有什么不是*脑洗**?
是的,教育难免有灌输的部分,不过,老师虽然规定了你必须学的,他通常不禁止除此之外你学点儿什么。换句话说,他不*锁封**和屏蔽相反信息和异意意见,不禁止你去参照去比较,他更希望你去琢磨这些东西背后的道理。
他要求你必须把这首诗背下来,你背下来后,去读别的诗,他不管;不管你懂不懂,要求必须背下这个公式,但你非得去把这个公式推演出来,他一定不会禁止,多半还会在旁边支持和鼓励。
可是*脑洗**就不同了。说传销是*脑洗**,肯定有一部分原因就在于它想方设法屏蔽不同信息,按下不同的意见或异议。你看,很多人一进了传销,多半会被封闭起来,不允许自由出入,不允许自由电话通讯。
由上可见,通过对*脑洗**和教育的几个特点分析,来区分辨别那个是*脑洗**那个是教育,确实不是最好的角度!
我们可不可以从“*锁封**和屏蔽相反信息和异意意见”这个角度出发去看呢?
是否*锁封**和屏蔽相反信息和异意意见,这恰恰是区分真假的一个先决条件。
我们回顾自身受教育的过程,会发现:一开始我们难免会灌输不少东西,这些东西是真是假是好是坏,我们一开始并不清楚。
但若我们拥有获取信息的自由,能够拿其他的资讯来跟这些教给我们的东西做比较,我们就会慢慢培养起自己的判断力。
大家都明白的事实,教小学生学东西,强制的要求会比较多,而且,不少东西,我们不会讲解背后的道理,就让他们记住并背下来,随着孩子日益成长,这些强制会越来越少,会转变成越来越讲道理。为什么?很简单,他们长大了,资讯的获取更多了,更懂道理了,有了自己的判断力了。而且,有了判断力,能够回过头来再判断一开始学的那些东西的真假对错好坏。于是,明白:回顾方知真假!
到底是教育还是*脑洗**,往往不能只看当下是否带有强制来确定。等孩子长大了,知道的更多,眼界更开阔了,自己对好坏对错自己有了良好的判断力,反过来看当年,他会看到教育和灌输之间的区别。

他回过头看学音乐乐器、美术等等过程,就算其中包含很多强制,他也能理解。他这时候早知道根本没有圣诞老人送礼物这回事,但他不会把这些想成欺骗。
而*脑洗**的情况就不同了——被*脑洗**的人一旦能够判断真伪,他就会感到自己当年受了欺骗,有很大的可能不能原谅那些灌输者。
从教师一方面来说,他虽然有一套他自己的课程,但他并不限制学生接触别的东西,这恰恰表明他自信他所教的是正确的知识,正当的道理。
实际上,这种自信的一个突出标志就是,不禁止学生接触不同的东西、相反的东西,反倒鼓励学生时不时跳出他所教的东西。
*脑洗**者却没有这份自信,他有可能在一定程度上相信他教给你的东西是他所知道的最好的东西,但他其实不那么自信,所以他需要禁止你接触与他不同的那些东西。
*脑洗**的核心在于,强制你不必判读与思考;而教育的意义,在于培养独立判断力。
从成年人一切为我所用的消化思维出发:
要是*脑洗**的结果是给我脑子里装上好多真理,*脑洗**会不会是件好事? 不是!
很多的真理在我脑中有什么用?我要的是追求真理从而认识真理,要的是我自己去逐步认识真理这样一个过程。如果你并不追求真理,那么,即使真理落到你手里,你肯定无法认识到它。
何为真理的问题与你是谁的问题是连在一起的。教育的理想是举一反三,我有自己的理解和见解,才能举一反三,灌输和*脑洗**则在于消除你的独立见解,你所接受的东西里不包含未来自主生长的种子。
教育里有一部分,当然是长辈和老师把他们认为好的东西,把他们认为正确的知识,传递给下一代。然而,同样重要的是,甚至更重要的是,我们希望培养学生的独立判断力,培养他的自由人格,希望他成熟起来,能够在他自己的时代里,依他自己的性情,去获得他自己的好,去过上一种有充实意义的生活。
至于什么是他的有意义的生活,则并不由教育者决定。
这就是*脑洗**和教育的差别吧!~~
