初中数学函数从零开始学 (初中数学九年级二次函数)

初中数学一次函数应用题,初中数学一次函数知识点总结

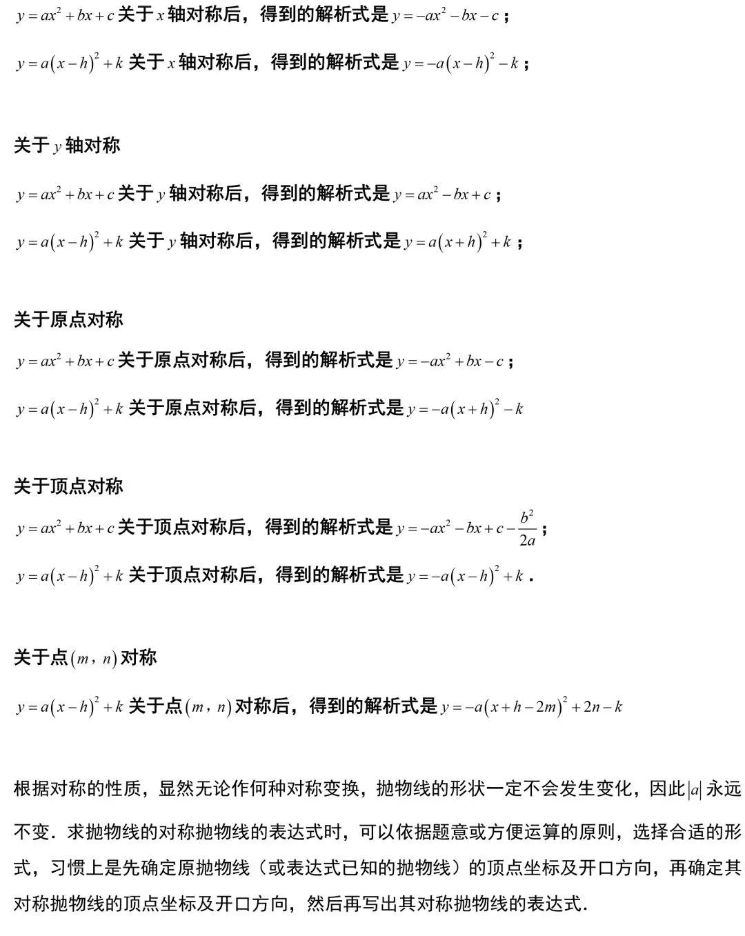
关于一次函数、反比例函数、二次函数等方面的重点、难点、易错点以及相关的技巧,是一份不错的资料,可以收藏起来哦!

初中数学一次函数应用题,初中数学一次函数知识点总结

初中数学一次函数应用题,初中数学一次函数知识点总结

初中数学一次函数应用题,初中数学一次函数知识点总结

初中数学一次函数应用题,初中数学一次函数知识点总结

初中数学一次函数应用题,初中数学一次函数知识点总结

初中数学一次函数应用题,初中数学一次函数知识点总结

初中数学一次函数应用题,初中数学一次函数知识点总结

初中数学一次函数应用题,初中数学一次函数知识点总结

初中数学一次函数应用题,初中数学一次函数知识点总结

初中数学一次函数应用题,初中数学一次函数知识点总结

初中数学一次函数应用题,初中数学一次函数知识点总结

初中数学一次函数应用题,初中数学一次函数知识点总结

初中数学一次函数应用题,初中数学一次函数知识点总结