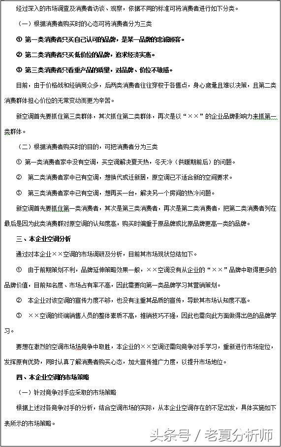
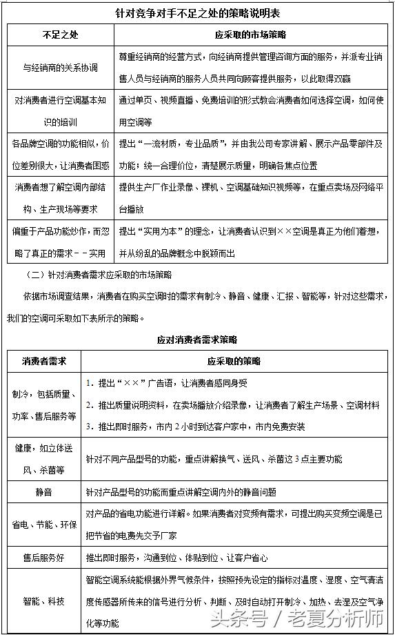
赠人玫瑰手留余香,顺手点赞、转发!
一.空调产品市场企划案




二.饮料、饮用水产品市场企划方案





如需源文件:(1)转发 (2)私信发:空调,
如文档对你有帮助,随心赞赏,多少都是鼓励!
我是老夏,擅长互联网运营新思维、新媒体内容营销
成功的关键永远是思想,而思想的载体是人。
2014年写了第一本书《电商数据化运营》的电商运营数据管理
2015年的第二本书《淘宝天猫电商运营数据化选品手册》的电商运营战略,
2018年的第三本书《新零售实战系列:手机淘宝运营策略.技巧与案例 》
在京东上输入:老夏电商,就可以找到以上书籍.