关于农村低保的申请的过程与须知
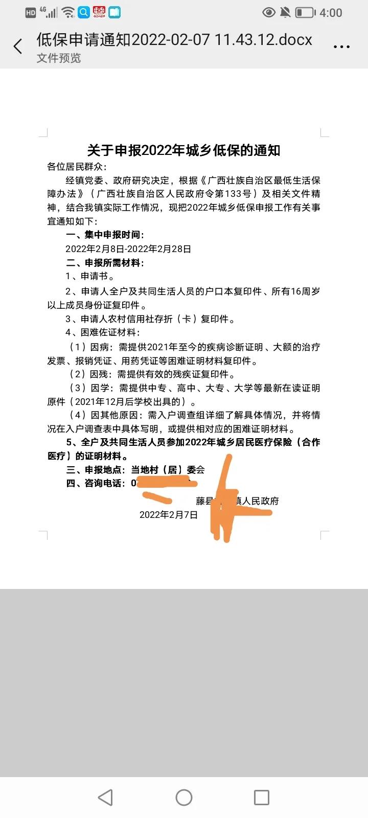
前天(7日)晚上,大队干部发了一条关于2022年农村申请低保的通知来。昨天我就写了一条微头条,说了我这里广西藤县我本镇2022年农村低保集中申报时间是2月8日至2月28日。

结果有很多人在评论区里问我像他那种情况可以申请农村城乡低保吗?要怎么申请?在这里我把它写成文章让大家阅读。

申请农村城乡低保是要符合条件的人申请才易得。有因病,因学,因灾,因残,因其它…各种原因。
因病贫穷的,就是比如某人生了重大疾病,已经去了住院,花去了一大笔钱几万元,十几万元,甚至几十万元的,他因病花光了积蓄,身体又还没恢复,工作不了,没入收,生活十分困难的这类人。
因学贫穷的,就是自己的小孩全上学,有两个以上读高中,大学,大专的,又要赚养父母的,家里劳动力少,这种家庭就符合申请低保。
因为灾贫穷的,就是因灾难突然发发的导致生活贫困的人。
因残的就是残疾人,不能工作的人。一般要有一级二级残疾证的人申请才易得低保。评比某人是否属残疾,我这里是去到县里指定的医院,经指定的医院的医师检查鉴定为残疾,然后上级发给残疾证。这样才算残疾。残疾人申请低保,必须持残疾证到你所在的村委填表申请。
还有一种就是踏入五保边缘的,无屋的人,这类人属孤独人,申请低保容易得。也有一家有七人以上,劳力少的老人小孩多的,这类人也可以申请低保。
申请低保,年年都很多人申请,但得不得这个很难说,申请表填好交到村委,村委签名,核查,上交镇政府后,政府就会派人下村调查,情况属实就能通过申请了。
农村申请低保都必须在城里没买有楼房,自己名下没买有小汽车,卡里存款不多的前提下,又有上述的困难的,才会申请容易通过,家里人买有房在城,有小车的人是不能申请低保的,还有一定要是农村户口,这些条件才能申请低保。
2022年我这里集中申报低保的时间是2月8日至2月28曰。其它地方可能有其他地方的规定,想申请的人,首先要问清楚你那里低保申请的时间,在申请期间填表申请。申请时要全家户口本复印件,还有户主身份证,还有规定某银行的的银行卡复印件,证件齐全才可。
大家看下估下你符合成为低保吗,符合就去申请吧。低保户,每人每月最少200元,250元,分档次的。比较困难的得钱多些。
还有就是低保每年都要申请一次,你去年是低保户,今年同样要重新申请过一次。去年是低保户的,今年不一定会被评为低保户,这点大家要记住。