现状分析:
对于企业来说,查询余额、跨行转账是日常的工作之一,不可避免。然而,近年来,随着金融行业的技术系统不断更新迭代,各类配套设施快速发展,传统的银行U盾已经难以满足从业人员的要求,各行各业的财务人员每天都在与U盾斗智斗勇,深受其累,叫苦不迭。
比如,运营业务部门的工作人员每天要频繁登陆各个银行的网银查流水、转账,经常几十个银行的U盾轮番插拔,同一个U盾还会多人使用,管理混乱,难免造成丢失、损坏、无法追责的情况。

当集团企业有异地的分公司时,还会面临某个银行U盾被四处邮寄的情况,一旦丢失,事情会雪上加霜,公司需要重新派人去银行申请新的U盾,再将U盾的信息通知给各分公司财务人员,严重影响了集团公司的整体运营。
解决方案:
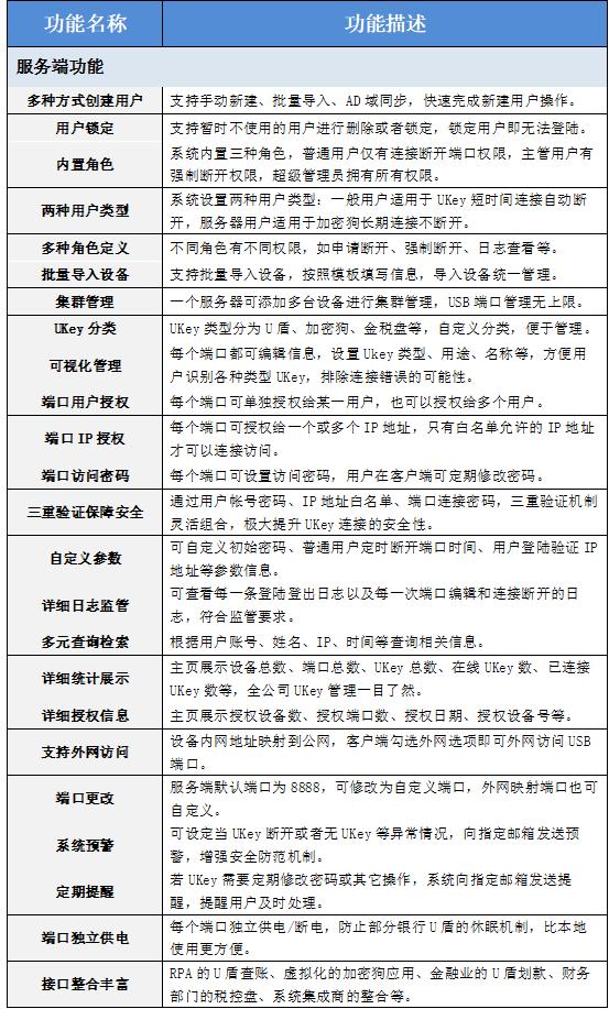
EastFax USB Server为银行U盾创造了良好的统一管控,安全运行的环境,在企业使用U盾的前中后期做足保障。

● 所有银行的U盾统一管理,分类命名,分配用户及IP调用权限。

● 业务人员分组授权,分时段共享使用,不用插拔切换。

● 为保证U盾的安全性,企业常会选择定期修改U盾的密码。EastFax USB Server考虑到用户的需求,设置了“提醒”功能,通过邮箱定期提醒用户修改密码。

● U盾的使用、连接都有详细日志,全程追踪,符合金融监管要求。还可以根据执行人、IP地址、时间查询相关日志记录。

● 网银U盾如果很多,可实现集群管理,统一管理。

产品优势:
1、管控严格:U盾储存了用户的信息,长期以来都是用户使用网银转账或支付时必须用到的工具。EastFax USB Server设置了密码和IP的三重限制,增强了安全机制。
2、操作简便:U盾涉及人员众多,EastFax USB Server的操作简便易懂,显然便利了用户习惯的重新培养。
3、支持异地访问:集团企业常涉及子公司的交易汇总问题,EastFax USB Server的外网访问功能能够减少异地奔波的情况。
EastFax USB Server功能列表:
