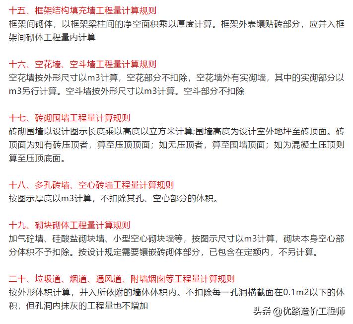
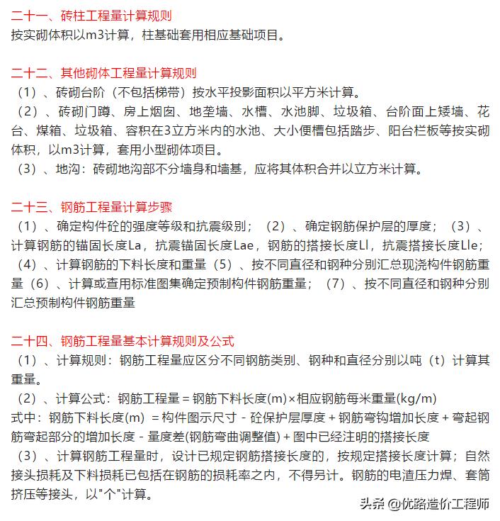
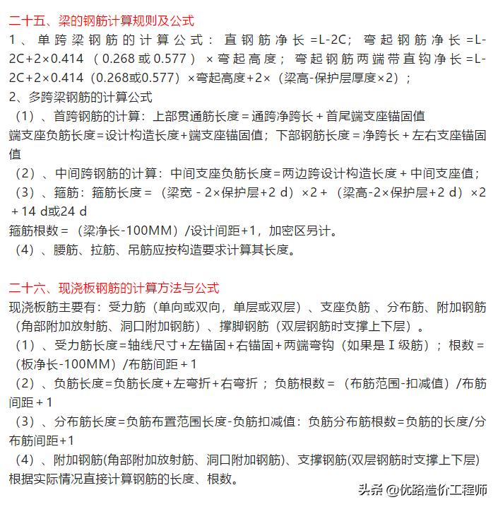
当工程施工遇上工程预算,接下来会发生什么?工程造价的计算规则会有什么变化呢?“土建工程计算耗用的工作量,约占全部预算编制工作量的60%以上。工程量计算得快慢,直接影响和决定工程预算书的编制速度。所以,工程量的快速计算是重点。这里整理了一些资料,供大家参考。

















篇幅原因,无法完全展示出来,完整的电子版请私信我此文标题领取。
造价是一门需要不断积累学习的职业,同时证书也是必不可少的。有一个老师带着学,学得会比较快。关注我,让您在造价这条路上少踩点坑!您的关注与转发就是对我最大的支持!
当工程施工遇上工程预算,接下来会发生什么?工程造价的计算规则会有什么变化呢?“土建工程计算耗用的工作量,约占全部预算编制工作量的60%以上。工程量计算得快慢,直接影响和决定工程预算书的编制速度。所以,工程量的快速计算是重点。这里整理了一些资料,供大家参考。

















篇幅原因,无法完全展示出来,完整的电子版请私信我此文标题领取。
造价是一门需要不断积累学习的职业,同时证书也是必不可少的。有一个老师带着学,学得会比较快。关注我,让您在造价这条路上少踩点坑!您的关注与转发就是对我最大的支持!