

西安国际航空枢纽战略规划
陕西是华夏文明重要发祥地、古丝绸之路的起点,承东启西、联接南北,地理交通区位优势突出,是实施共建“一带一路”的重要节点和新时代西部大开发的战略支点,在国家现代化建设大局和全方位开放格局中具有独特而重要的战略地位。西安国际航空枢纽建设是新时代推进西部大开发的标志性工程,是西安打造国际化大都市的重要支撑,是陕西实现追赶超越的重要动力,是推进西部民航高质量发展的重要抓手。本规划是指导西安国际航空枢纽建设和发展的纲领性文件,规划期为2020—2035年。
一、战略意义

1、强化世界连通能力,打造全方位对外开放新格局。
建设西安国际航空枢纽,有利于构建通达全球的航线网络,建立航空带动、陆空互动、多式联动的国际运输走廊,提升陕西的国际互联互通水平。
2、发挥民航先导作用,助推“三个经济”引领新超越。
建设西安国际航空枢纽,有利于强化大西安国际性综合交通枢纽功能,完善陕西“一核多极”枢纽格局,将交通区位优势转化为发展优势,推动枢纽经济发展。
3、提升枢纽服务能级,支撑国际化大都市迈出新步伐。
建设西安国际航空枢纽,构建广覆盖、深通达、多层次的航空服务圈和辐射大西安都市区及周边城市的综合交通体系,实现向国际航空枢纽的能级跃升,有助于强化西安面向西北地区的综合服务和对外交往门户功能,加快人口、资本、科技等要素集聚,打造引领西北地区发展的重要增长极;有助于增强城市国际化综合服务功能,加快西安国家中心城市“三中心二高地一枢纽”六维支撑体系建设,深度融入全球经济体系,提升西安国际化大都市的全球影响力和竞争力。
4、提高民航供给质量,展现民航强国陕西担当新风貌。
建设西安国际航空枢纽,打造中国最佳中转机场,有助于提升西安咸阳国际机场的辐射和带动能力,完善国家枢纽机场体系布局,助力我国形成现代化民航机场高质量发展新格局;有助于发挥陕西航空产业资源集聚优势,打造航空全产业链生态圈,推动产学研用一体化发展,形成辐射功能强大的现代航空产业体系。
二、功能定位

1.辐射“一带一路”的国际航空枢纽。
立足西部,面向全国,以中东欧为重点,辐射“一带一路”沿线国家和地区,连通主要国家首都和经济中心城市,成为全球航空网络体系的重要节点,打造向西开放的国际门户,搭建中国与“一带一路”沿线国家和地区交往联系的空中桥梁。
2.品质卓越的国际性综合交通枢纽。
立足居中的地理区位,发挥基地公司优势,构建覆盖广泛、衔接紧密、运行高效的中枢辐射网络。实现高速铁路、城际铁路、高速公路及城市轨道等多种交通方式在机场的有机集成,构建便捷高效的中转换乘服务体系。完善服务功能,优化流程设计,推进技术创新,打造“四型机场”,成为通达广、效率高、服务优、体验佳的国际性综合交通枢纽。
3.港产城深度融合发展的全球示范。
发挥陕西航空制造集聚优势,以航空运输为纽带,建设航空全产业链集聚区,探索临空经济发展新路径、新模式,培育壮大临空特色产业体系,形成具有全球影响力的临空经济示范区。深化体制机制创新,推进航空枢纽与临空经济区融合发展,建设人文智慧宜业宜居的空港城市。推进军民融合,坚持高质量发展,实现示范区与周边地区良性互动和协同发展,为西部高水平开发开放提供有力支撑和典型示范。
4.引领陕西追赶超越的新动力源。
提升枢纽服务能级,助力打造“一带一路”五大中心,支撑陕西更高水平对外开放,建设内陆型改革开放新高地。构建高端要素聚集平台,促进产业聚合和高端化发展,激发产业发展新动能。助力“三个经济”加快发展,推动关中平原城市群建设,打造新的增长极,成为陕西高质量发展、实现追赶超越的新动力源。
三、发展目标

1.2025年发展目标。
基本建成西安国际航空枢纽,综合保障能力大幅提升,以机场为核心的综合交通枢纽基本建成,中转功能和服务效率国内领先,成为我国联系“一带一路”沿线国家和地区的重要枢纽,对区域发展的战略支撑作用显著增强。
业务规模:年旅客吞吐量达到7100万人次,中转比例达到15%,其中国际及地区航线旅客吞吐量达到800万人次;年货邮吞吐量力争达到80万吨。
基础设施:完成机场三期改扩建工程。以机场为核心的综合交通网络体系基本形成。西安终端管制中心建成投用,形成“五进八出”的终端区空域格局。
航线网络:基本形成西向国际航空运输通道,国际及地区通航城市达到80个,其中“一带一路”沿线国家通航城市50个。国内航线质量大幅提升,航空快线(日10班以上)达到30条。全货运航线通航城市40个。
中转服务:打造衔接紧密、覆盖广泛、运行高效的“四进四出”航班波。机场中转服务质量大幅提升,中转最短衔接时间(MCT)国内互转45分钟、国际国内互转80分钟、国际互转50分钟;中转航班全部实现行李直挂;实现多种交通方式无缝衔接,空铁换乘时间30分钟之内。
发展质量:确保不发生重大安全事故。“四型机场”建设成为行业标杆。航班正常率保持85%以上,旅客服务满意度稳步提升。机场单位能耗持续下降,实现污水污物零排放。机场智慧化运行水平大幅提升,运行效率国内领先。
航空经济:服务区域发展的能力显著增强,形成顺畅的港城协同机制,临空主导产业产值突破1000亿元,初步建成具有较强竞争力的临空经济示范区。建设西安航空器适航审定中心、航空导航重点实验室等重点项目和研发平台。

2.2035年发展目标。
全面建成优质高效、竞争力强、特色鲜明的国际航空枢纽。建成世界一流的基础设施保障体系,形成全球通达的综合立体交通运输服务体系,成为全球重要的航空全产业链集聚高地、陕西全面高质量发展的强大动力源。
业务规模:年旅客吞吐量1亿人次以上,中转比例超过20%,其中国际及地区航线旅客吞吐量达到1600万人次,年货邮吞吐量达到150万吨。
基础设施:完成机场四期改扩建工程,基本形成机场终端格局。以轨道交通为主的机场综合交通体系更加完善。“五进九出”的终端区空域格局高效运行。
航线网络:形成“一带一路”国家高效通达、联通全球的国际航线网络,国际地区通航城市120个,其中“一带一路”国家通航城市80个,远程国际航线通航城市40个,日均1班以上20个。国内客运航线网络质量进一步提升,通航城市超过200个,航空快线50条以上。货运服务网络覆盖全球,与全球主要航空货运枢纽高效通达。
中转服务:枢纽中转体系更加完善,中转服务品质全球一流,国际航班中转最短衔接时间不超过60分钟。机场地面交通1小时覆盖关中城市群,空地联运效率领先全国,全面实现“一次换乘、通达全球”。
发展质量:实现机场持续安全,全面建成“四型机场”和“四强空管”,机场智慧运行、卓越服务、绿色发展具有全球示范效应,形成独具历史人文特色的高品质服务体系,达到零排放、碳中和,机场全面实现可持续发展。
航空经济:全面建成航空全产业链示范区,实现临空经济区高端产业集聚发展,形成港产城深度融合发展新模式,对区域经济社会的带动作用更加凸显,成为引领西部地区高水平开放、高质量发展的强大动力源。

3.远景展望。
到本世纪中叶,建成具有全球影响力的重要国际航空枢纽,实现年旅客吞吐量1.3-1.5亿人次,年货邮吞吐量300万吨,成为西部融入全球产业链、价值链、创新链的核心平台、西安建设具有历史文化特色国际化大都市的重要支撑。
四、实施路径。

1.第一阶段:加速建设期(2020—2025年)。
以基础设施建设为重点,补短板,强弱项,提升机场保障能力。完成机场三期改扩建工程,建成北二、南二跑道、东航站楼、综合交通中心、货运区及配套设施。城际铁路西安—法门寺—机场线、阎良—机场线规划建设工作稳步推进。建成西安终端管制中心、第二塔台和三期空管配套工程,形成“五进八出”的终端区空域格局。构建“四进四出”的航班波,打造中枢航线网络,完善中转服务体系。优化枢纽发展环境,构建港产城深度融合机制。优化调整机场总体规划,启动四期改扩建前期研究,研究制定机场现有工作区搬迁实施方案。
2.第二阶段:功能提升期(2026—2030年)。
以提升枢纽功能为中心,提能力,优体系,强保障,实现枢纽保障能力与服务质量的双提升。搬迁机场现有工作区,完成机场四期改扩建工程,基本形成机场终端格局。构建“五进九出”的终端区空域结构,优化管制扇区,提升空域容量。建成地铁12号线、17号线等交通线路,提升进出机场路网的通达质量。完善航班衔接组织,创新枢纽运行模式,打造更高品质的空地一体航空服务体系。临空高端产业集聚发展,基本建成航空全产业链示范区。
3.第三阶段:优化完善期(2031—2035年)。
以优化提升服务为重点,强服务,立标准,树品牌,实现枢纽能级的跃升。优化设施功能布局,完善服务流程,探索创新未来机场运行服务标准。持续优化空域结构,深化军民航融合发展,加大航行新技术应用,实现多跑道高效运行。瞄准前沿科技,打造智慧交通体系,进一步提升机场综合交通服务效能。建成立足西部、辐射全国、连通全球、衔接高效的多层次航线网络,成为品质卓越、具有全球影响力的国际航空枢纽。支撑西安国际化大都市建设,引领陕西全面开发开放。


五、战略任务
1、建设一流的基础设施支撑体系。


① 加快机场设施建设。
用好用足现有场址资源,优化机场总体布局,满足2035年1亿人次以上旅客吞吐量和150万吨货邮吞吐量的高效运行需要。建设高效的多跑道系统和滑行道系统,满足3个独立平行进近运行要求。按照中转优先原则,优化航站区布局,强化国际保障功能,完善机位布设,提高近机位比例,优化流程组织,实现与综合交通系统的顺畅衔接,缩短旅客步行距离。按照效率优先原则,优化完善货运功能区布局,建设各类专业化货运保障设施,加强与周边物流枢纽的高效衔接。构建服务高效的机场内部捷运系统,完善机场空侧和陆侧交通方案。合理布局并加强机务维修、航空公司基地、油料及相关配套设施建设,提高机场综合运行保障能力,兼顾应急应战需求。
② 完善综合交通体系。
按照“一次换乘、通达全球”的理念,打造以机场为核心、多种交通方式有机融合、集约高效的综合交通体系。建设西安—法门寺—机场、阎良—机场城际铁路,研究建设宝鸡—法门寺联络线,实现机场与“米”字型高铁网紧密衔接。机场引入地铁12号和17号线,研究延伸地铁14号线,提升对大西安都市区的覆盖水平。升级改造朱宏路南向延伸线,规划建设场前联络线,完善机场高快速路网体系。为提升服务品质,研究建设机场快轨专线和第二高速公路。建设机场高铁物流基地,打造高效的空铁联运物流体系。
在机场东航站区同步规划建设集多种交通方式于一体的综合交通中心,升级西航站区综合交通中心功能,完善空铁联运服务设施,加强东西交通中心交通联系。为满足交通服务新模式,及时完善设施功能布局,服务多元化的出行需求。
③ 建设“四型机场”。
坚守安全底线,把安全贯穿于枢纽建设发展全过程,提高安全运行水平,完善安全监管体系,强化应急处置能力,打造“平安机场”。转变发展方式,构建枢纽机场全生命周期绿色发展体系,推行集约节约资源利用,优化机场能源结构,推广节能环保新技术,减少污染和排放,实现环境友好,打造“绿色机场”。坚持创新驱动,依托新一代信息技术,推进机场发展数字化转型,实现机场运行智慧化、服务精准化、安全主动化、管理智能化,打造“智慧机场”。坚持真情服务,体现以人为本,开发具有陕西历史人文特色、彰显中华文明魅力的服务产品体系,满足人民群众不断升级的服务需求,打造“人文机场”。
2、建立现代化空中交通保障体系。

① 完善枢纽空域结构。
优化航路航线网络。规划建设B330、W66、胶昆等单向循环大通道的西北段,在大流量方向建设平行并进航路航线。积极协调军方增加临时航线数量,优化调整部分临时航线结构,推广临时航线“以面代线”。优化进离场航线走向,深化进离场航线分离。加强统筹协调,向东扩展西安管制区范围,调整优化航路结构。做好与外围航路航线的衔接,实现飞越交通流与始发交通流分离。
优化终端区空域结构。按照机场跑道运行模式,调整优化周边军民航使用空域,逐步扩大机场终端区空域范围。按照“四角进场、全向离场”,合理增加辖区内终端(进近)管制区进离场点数量,调整进离场航线走向,优化干线航路与西安终端区之间的航路航线结构,逐步形成西安终端区“五进九出”的空域格局。增加终端区管制扇区数量,优化管制扇区构型。地方政府牵头加快开展军民航协调,按照多跑道运行空域需求,落实户县机场功能转移,优化调整有关空域,实施空域精细化管理。
② 打造“四强空管”。
建设安全空管。把控好运行总量和保障能力的匹配,加强风险防控和隐患排查力度,提升空管运行安全裕度。建设西安终端管制中心、西安咸阳国际机场改扩建空管配套工程、机场第二塔台等项目。牢固树立系统安全理念,转变安全管理方式,逐步从安全结果管理转向基于绩效的安全过程管理,从事后被动管理转向以风险管理为核心的主动管理,从单一专业安全转向系统安全。推进跨专业多用户协同联动,减少单一专业壁垒。发挥“人防”基础作用,丰富“技防”手段,前移应急关口。加强空管安全文化和执行文化建设及人员资质能力建设。
建设效率空管。深化供给侧结构性改革是空管高质量发展的必然要求。合理优化空管运行流程和管制运行间隔,提高多跑道运行效率。推进基于性能导航技术(PBN)、连续下降与连续爬升运行技术(CDO/CCO)、基于航迹运行(TBO)、高级场面活动引导与控制系统(A-SMGCS)、机场航空移动通信系统(Aero MACS)等新技术应用,加强新技术间的融合,提升多跑道运行效能。搭建及整合流量管理平台,强化以流量管理为核心的运行管理体系,建立更加高效的流量管理机制。科学评估扇区运行复杂程度及动静态空域容量,提高空域使用效率。
建设智慧空管。加强人工智能、大数据、云计算等新技术在空域效能、辅助预警、协同运行等方面的应用。以空管云为依托,开展空域仿真多维复现、动态空域容量评估、空中交通管制策略模拟等研究,探索空管数字化转型,实现设备互联、信息互通、资源共享、协同决策。以多源探测资料融合应用和人工智能及高分辨数值预报等技术为支撑,建设西北地区气象数值预报系统。
建设协同空管。推进协同决策(CDM)和机场协同决策(A-CDM)的融合。以提高航班运行效率和保障能力为目标,加强与地方政府、民航单位间的协同配合,强化技术支撑,探索建立空地一体、资源统筹、协同决策的运行管理机制和建设协调机制。推动与军方在空域管理、资源利用等方面协同合作,完善军民航协同决策和联合指挥机制,建立空域灵活使用、资源共享的运行管理模式。
3、构建空地一体的航空客运体系。

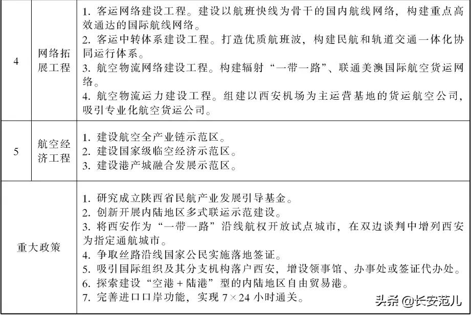
① 提升航线网络服务能力。
建设覆盖广泛、深度通达的国内航线网络,强化机场连接东西、沟通南北的枢纽地位。强化骨干航线建设,巩固提升与京津冀、长三角、粤港澳等城市群核心城市及国内经济中心城市的航空快线,增加与省会城市、重点旅游城市的干线航班频次。拓展*疆新**、*藏西**以及云贵市场,打造进疆主通道、进藏北通道和云贵新通道。提升西北机场通达能力,强化西北区内航线广度与厚度,完善以西安为中心的特色旅游航线网络。加强国内支线航线建设,提升中枢网络覆盖水平。按照“以点带面,从线到片”的发展思路,构建以“一带一路”为重点的国际航线网络。以中东欧为基点,带动欧洲航线网络“片”状覆盖,增加网络覆盖度,加密航班频次,畅通连接欧洲的航空主通道,构建向西开放门户。推动与中东、中亚互联互通,持续加密、优化日韩和东南亚航线,构建中东、中亚等“一带一路”沿线国家经西安连接东南亚、东亚的大通道。有序增加北美、澳洲重要航点,与美澳等主要经济体保持网络畅通。适时开辟俄罗斯远东地区、非洲等航线,拓展国际航线网络覆盖。
② 优化航空旅客中转服务。
充分发挥西安地理区位和航线网络优势,以提高整网效率、扩大中转旅客规模为中心,打造层次分明、高效衔接的优质航班波。着力提高通程航班覆盖面,实现国内国际航班全覆盖,提升中转便利水平。依托互联网、大数据等现代信息技术,优化简化中转旅客服务流程,提升跨航空公司中转效率,实现中转旅客全流程自助化、智能化,缩短中转衔接时间。
积极构建民航和轨道交通一体化协同运行体系,探索高铁航班的开行模式与服务标准。开发“航空+高铁”联运服务示范产品,设立“绿色通道”,提供空铁联运专属服务。依托高速铁路、城际铁路、城市轨道、机场巴士等交通方式,完善城市候机楼布局,增强楼内服务功能,提供移动值机、行李快递、行李直挂等出行即服务的增值服务。充分发挥机场平台功能,建立综合交通信息共享及发布平台,协同航空公司、地面运输企业推进空地联运服务产品及技术标准创新。
③ 强化客运主体发展协同。
深化与主基地航空公司的战略合作,构建更加紧密的命运共同体伙伴关系,支持西安本土航企加快战略转型发展。鼓励航空公司深度参与航站楼等基础设施建设。围绕打造中国最佳中转机场,优化核心资源配置,完善优惠政策体系,以机场为平台推动跨航空公司中转,激励航司开发空空中转、空铁联运、空巴联运等中转产品。鼓励基地航空公司进一步强化航空系内部的协同,支持航空公司通过航空联盟、股权联盟、航线联营、代码共享等方式深度拓展联程航线网络。鼓励低成本航空公司发展,支持支线航空公司与网络型航空公司开展干支衔接服务,探索远程低成本、虚拟航空公司等新兴商业模式,满足旅客市场多元化、多层次需求。
④ 推进航空旅游深度融合。
发挥陕西省历史文化旅游资源富集优势,推进“航空+旅游+酒店+景区”深度融合,打造“吃住行游购娱”一体化的航旅产品。在机场建立辐射西北、面向“一带一路”的旅客集散中心,提供一站式、定制化、多选择的旅游服务。运用互联网技术、移动APP等手段,开展互联网营销,提高用户黏性。支持航空公司与景区合作,开发针对高端旅客、中转旅客的旅游优惠产品,吸引游客经西安中转。
4、建设通达顺畅的航空物流体系。

① 完善航空货运服务网络。
以服务高端产业发展为目标,以供应链运输为导向,以服务国际贸易为重点,构建以东亚东南亚为重点、辐射“一带一路”沿线国家和地区、联通美澳等发达国家的国际航空货运网络。发挥国内客运腹舱网络广度优势,拓展货运网络服务范围,做优做强中转货运服务体系,构建辐射西北、联通全国的航空货运网络体系。依托跨境电商试点城市平台,顺应电子商务发展新需求,适时开辟全货机跨境物流专线。探索“无人机+运输航空”航空货运发展新模式。
② 提升航空物流服务水平。
以航空快件、跨境电商、冷链物流等高增长市场为主攻方向,完善相关配套设施设备,提升专业化服务能力,构建具有效率竞争优势的航空货运服务体系。对标国际先进水平,提升机坪中转服务,完善中转服务标准,拓展中转服务范围和服务品种。主动服务重要客户需求,开展口岸、边检前置服务,提供定制化服务产品,实现“门到门”的物流运输服务。与西安国际港务区实现双港联动,打造陆空联运的国际货运中转联运产品。高标准推进口岸功能优化升级,完善升级运营口岸监管流程。
探索航空物流服务数字化转型。基于现有及新业态、新业务服务需求,完善航空物流信息平台,加强机场、航空公司、货代企业、海关等单位之间物流信息的互联互通、服务流程的高效衔接。推广电子货运,开展电子货运随附单证无纸化业务,积极参与中性电子运单试点。推动5G移动通信技术、物联网、大数据等新技术在机场航空物流发展的应用。
③ 集聚航空物流发展要素。
加快组建以西安为主运营基地的货运航空公司,培育其做大做强,在航空货运网络建设中发挥战略支撑作用。支持在西安咸阳国际机场设立基地的快递物流集成商加快发展,吸引专业化航空货运公司、国际大型物流集成商、大型货代企业将西安打造成其全球物流体系的重要节点。与卡车运输等物流企业构建战略伙伴关系,强化机场货物集疏能力。依托航空枢纽平台,引进大型跨国物流企业、供应链服务企业和供应链咨询公司等,延伸航空物流价值链,拓展综合供应链服务,建设面向“一带一路”的供应链管理中心。
5、强化枢纽与航空经济协同发展。

① 推动航空产学研用一体化发展。
发挥陕西科研院所和航空制造企业集聚优势,搭建航空产业研发创新平台,推进航空导航重点实验室、航空装备新技术试验验证基地、飞行试验研究院等重点项目建设,加快航空新材料、机载设备和零部件、发动机以及无人机、通用航空器的研发和科研成果转化,提升航空产业创新发展能力。建设民航空管规划研究院、人才培养基地和航空科技交流合作中心,加快民航特有专业人才培养,加强“一带一路”沿线国家民航技术和人才交流,支撑陕西打造航空全产业链和我国民航融入和服务“一带一路”建设。
② 推进军民融合产业示范。
规划建设临空军民融合产业园,引进航空制造与维修、电子信息技术、新能源等方向的军民融合重点项目,促进省内航空类军民融合项目在示范区聚集落地。支持军工企业参与承担民机重大项目生产研制。联合规模运营国产民机的航空运输企业,总结国产民机市场化运行经验,推进西安航空器适航审定中心建设,为新舟700、C919等国产民机的研制、适航和验证试飞等提供保障。支持设立具有经济动员功能的物资储运中心。充分挖掘陕西军民融合科技创新资源开放共享管理服务平台资源,推动军民通用技术双向融合。
③ 加快临空经济集聚发展。
积极发展枢纽支撑型产业。充分发挥枢纽机场优势、陕西航空工业基础优势以及自贸区政策优势,支持航空维修企业做大做强,提升航空维修深度与水平,加快航材共享平台建设,打造全国重要的航空维修基地。着力引进航空公司总部、地区总部及运营中心等,集聚航空租赁、信息服务、航油、航材等关联企业,提升民航专业服务能力。
依托枢纽要素集聚平台,发挥对外开放及交通区位优势,支持咸阳市规划建设临空经济带,与西安临空经济示范区协同发展,加速临空指向型产业聚集。重点发展以航空制造、电子信息、生物医药等为主的临空先进制造业,以航空物流、航空金融、总部经济、文创会展、高端商业等为主的临空高端服务业。充分发挥先行先试和改革创新政策优势,按照临空经济发展规律,重点发挥陕西产业优势,积极探索临空经济发展新模式、新路径,为全国临空经济发展提供引领示范。
④ 深化港产城融合发展。
按照“发展同向、规划同图、交通互联、体制共创”的原则,建立和完善港产城融合发展长效机制。强化机场总体规划与国土空间规划的紧密衔接,加强机场周边用地、净空、电磁环境保护。加快完善机场与西安、阎良、咸阳及周边的公路和轨道交通建设,打造西安咸阳国际机场与空港新城的快行、慢行交通体系,促进基础设施的互联互通和一体化发展。按照临空经济发展规律,发挥港城各自优势,共同为航空公司落户发展、产业布局、人才引进等提供支持。
6、创造优良的航空枢纽发展环境。

① 深化改革创新。
争取将西安咸阳国际机场列为航班时刻试点机场,“一带一路”国家或地区新开或加密航线航班的时刻不纳入每航季时刻增量,构建有利于中枢网络打造的时刻分配机制。争取将西安咸阳国际机场列入航空物流业务发展综合试点机场,开展航空货运安保政策、管制代理人、差异化安检等试点。开展军民航空域联合管制试点,提升空域资源保障能力和利用效率。加快推进西安咸阳国际机场净空保护一体化图试点。探索建立枢纽发展贡献评价体系,结合贡献水平给予优惠政策及资源倾斜,构建完善的枢纽资源分配决策机制。
争取纳入交通运输部综合交通枢纽试点,创新推进内陆地区多式联运示范区建设,探索航空、高铁、城际和城市轨道交通的基础设施一体化、信息平台一体化,实现一票到底、无缝衔接。推动西安咸阳国际机场与西安国际港务区道路互联、信息互通、监管互认、资源互享,提升西安空港、陆港整体竞争力。构建吸引社会资本投资枢纽建设的长效机制,多方合作成立陕西省民航产业发展引导基金。
② 扩大对外开放。
用活用好第五航权政策,将西安作为“一带一路”沿线航权开放试点城市,在双边谈判中增列西安为指定通航城市。争取丝路沿线国家公民实施落地签证。充分发挥西安咸阳国际机场144小时过境免签政策优势,适时将免签活动范围扩大至陕川渝两省一市。争取24小时直接过境旅客及随机机组免办边检手续。吸引国际组织及分支机构落户西安,争取更多国家在西安设立领事馆、办事处或签证点。推动保税物流中心升级为综合保税区,将机场纳入自贸区范围,探索建设“空港+陆港”型的内陆地区自由贸易港。
③ 完善口岸服务。
加强与口岸管理、海关总署、国家移民管理局的战略合作,创新口岸政策,将西安咸阳国际机场列为试点机场,探索建立高效的口岸通关模式。落实单一窗口要求,促进口岸信息互联互通。尽快建立7×24小时通关长效机制,全时段开放国际口岸。增加指定口岸功能,满足航空物流发展需求。推进口岸大通关建设,统筹规划航空口岸布局,构建大通关工作机制,打造“快进快出”的口岸新格局。创新海关监管模式,构建“智慧海关”体系,建立以信用为核心的新型海关监管体制。以西安咸阳国际机场为试点,制定国际转国际旅客及行李免检政策,扩大“通程联运、行李直挂”的航班覆盖范围。推动“一带一路”沿线国家和地区间的海关监管合作,促进国家间通关便利化。支持保税物流中心升级综合保税区,加快保税航油政策落地。
六、发展优势

1.国家政策支撑有力。
“一带一路”倡议、西部大开发等国家战略在陕西叠加,关中平原城市群发展规划、国家中心城市、中国(陕西)自由贸易试验区、国家物流枢纽承载城市、西咸新区、西安临空经济示范区、跨境电子商务综合试验区等相继落地,创新型省份、全面创新改革试验区等先行先试政策全面实施,为西安国际航空枢纽建设提供了良好的政策环境。
2.地理区位优势突出。
陕西是中国地理版图的几何中心,毗邻省份最多,辐射范围广。西安地处胡焕庸线和亚欧大陆桥的交汇点,是西部地区与东中部地区联系交流的中枢,以西安为中心,3小时航程覆盖全国所有省会城市及主要旅游城市,5小时航程基本覆盖亚洲全境,具有打造枢纽的突出区位优势。西安位于亚欧骨干航路上,具备辐射“一带一路”的空中优势。
3.综合交通资源集聚。
西安是我国重要的国际性综合交通枢纽,西安咸阳国际机场是北方第二大机场、十大国际航空枢纽之一;西安是八大铁路枢纽城市之一,以西安为中心的“米”字型高铁网、高速公路网加速成型,关中平原城市群城际铁路网日趋完善,为构建高水平的空地联运一体化服务网络创造了有利条件。西安内陆港建设加快推进,中欧班列(西安)发车频次和重载率位居全国前列,西安已成为连接我国与丝绸之路沿线国家和地区的重要交通物流枢纽。
4.枢纽建设基础较好。
西安咸阳国际机场是西北地区规模最大、综合保障能力最强的机场,业务量增速居于全国枢纽机场前列,机场运行效率较高,航班正常性处于全球同等规模机场先进水平。国内航线通达性全国第一,国际航线网络初具规模,中转业务量和比例全国领先,主基地航空公司市场份额较为集中。以西安咸阳国际机场为核心的跨区域、集群化运营管理模式已经形成,枢纽建设体制优势明显。
5.航空市场潜力巨大。
西安咸阳国际机场地处关中平原核心区位,腹地航空运输市场具备较大的增长潜力。西安市常住人口超过1000万人,关中平原城市群人口接近4000万人,辐射西北四省区人口超过8000万人。陕西旅游资源富集,西安是世界四大文明古都之一,是享誉全球的旅游目的地。陕西产业体系较为完备,六大战略性新兴产业正在形成。陕西科教优势明显,西安是高等学校和科研院所最集中的城市之一,是全国重要的科技文化交流中心。

© 版權聲明Copyright statement
文章來源长安范儿,法律支持杨华律师,侵权必究!