

◆ ◆ ◆
编 | 文 | Ian 阅读 | 6分钟 图 | 依版权出处

▽
截止2021年10月29日,境外证券期货交易所驻华代表处基本信息共13家,包括美国交易所、纳斯达克交易所、德国交易所、日本交易所、香港交易所、巴西交易所等。
壹、中国证监会规章
为规范境外交易所驻华代表机构的设立及其活动,根据《中华人民共和国证券法》《期货交易管理条例》《外国企业常驻代表机构登记管理条例》等有关法律法规,制定办法。

图片来源:中国证监会官网
2019年7月25日,证监会在官网和“中国政府法制信息网”就《管理办法》向社会公开征求意见。证监会对反馈意见逐条进行认真研究,采纳了部分意见建议,进一步完善了《管理办法》。

图片来源:中国证监会官网
《管理办法》共六章十八条,包括总则、设立备案、变更与撤销、监督管理、法律责任及附则等。修订内容主要涉及四个方面:
一是完善适用范围。落实全国金融工作会议要求,把境外期货交易所代表处纳入监管,消除监管空白。
二是落实“放管服”改革成果,将代表处设立从审批改为事后备案,明确备案材料、备案程序等具体要求,并增加公示备案材料环节。
三是规范代表处活动范围,加强风险防控。明确代表处活动范围为“从事联络、调研等非营利性活动”;市场介绍业务由事前批准改为事后报告,并新增负面清单,包括不得涉及具体产品,不得介绍开户、交易方式、交易费用等具有交易导向的内容;进一步明确相关禁止事项,主要包括代表处及其工作人员不得与法人或者自然人签订可能给代表处或者其境外交易所带来收入的协议或者合同,不得从事或者变相从事任何营利性活动,不得向境内单位或者个人提供交易直接接入服务,以及其他法律、法规规定的禁止性活动。
四是强化事中事后监管。增加了备案、变更、撤销等事项透明度,以及对代表处违法违规行为进行公示并通报境外监管当局等内容,提升公众知情权,细化和明确了代表处违法违规行为的法律责任。
境外证券期货交易所驻华代表机构管理办法第四章监督管理第十二条规定,境外交易所有下列情形之一的,代表处应当自事件发生之日起10个工作日内,向其所在地中国证监会派出机构提交中文书面报告:

图片来源:中国证监会官网
(一)章程、业务许可、名称、注册资本或者注册地址变更;
(二)分立、合并或者其他重大并购重组活动;
(三)董事长(理事长)、总经理、法定代表人或者主要负责人变动;
(四)经营严重亏损或者财务严重困难;
(五)所在国家或者地区的金融监管当局对其采取调查、处罚、纪律处分或者和解等措施;
(六)对经营有重大影响的其他事项。
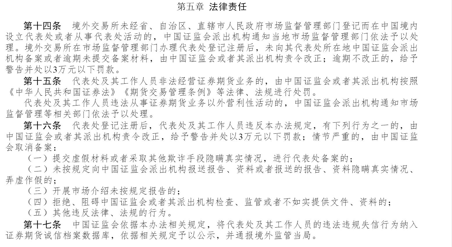
第五章法律责任第十五条第十六条,代表处及其工作人员非法经营证券期货业务的,由中国证监会或者其派出机构按照《中华人民共和国证券法》《期货交易管理条例》等法律、法规进行处罚。
代表处及其工作人员违法从事证券期货业务以外营利性活动的,中国证监会派出机构通知市场监督管理等相关部门依法予以处理。

图片内容:中国证监会官网
下一步,证监会将认真贯彻落实*党**中央国务院扩大金融业对外开放决策部署和“放管服”改革要求,依法合规支持境外证券期货交易所来华设立代表处,并做好日常监管工作。证监会派出机构将相应公布服务指南,有关市场主体可依照《管理办法》和服务指南要求,依法办理设立及日常事项备案。
贰、和中国达成监管机构




图片来源:中国证监会官网