2月15日
福州市教育局官网发布
《关于举办2022-2023学年
研究生专场招聘会的公告》
共招聘328位
编制教师、参聘教师

一起来看具体要求
一、招聘对象
面向博士、硕士毕业生中年龄、专业等符合招聘公告要求的人员招聘编制教师和参聘教师。年龄、专业等招聘要求见下图。
福州市教育局研究生专场招聘岗位需求表
(节选)







更多详细要求 可扫描二维码获取
本批次招聘对象不含福州市在编教师。其他编制内人员报考,需在选岗前提供经单位主管部门同意并加盖公章的《同意报考函》或《同意离职证明》。
二、招聘条件
(一)应聘基本条件
1.具有中华人民共和国国籍;
2.遵守中华人民共和国宪法和法律;
3.具有良好的政治素质和道德品行;
4.具有正常履行职责的身体条件和心理素质;
5.年满18周岁;
6.符合岗位要求的资格条件和工作能力。
(二)不得报考或取消考试、聘用资格的
1.因犯罪受过刑事处罚的;
2.被开除公职的;
3.列为失信联合惩戒对象,且尚未解除惩戒的;
4.在各级公务员或事业单位招考中被认定有舞弊等严重违反招考(聘)纪律行为,尚在禁止报考期限内的;
5.现役军人、试用期内的公务员(含参照公务员法管理的事业单位人员);
6.普通高等院校全日制在读的非应届毕业生;
7.符合《事业单位人事管理回避规定》聘用后即构成回避关系的;
8.法律法规、政策规定不得聘用为事业单位工作人员的其他情形。
三、招聘岗位及要求
1.招聘岗位:各岗位详见附表。岗位名称前标注“★”的,面试时需加指定的技能或操作测试。
2.年龄要求:硕士毕业生要求35周岁及以下(1987年2月至2005年2月期间出生);博士学位研究生要求40周岁及以下(1982年2月至2005年2月期间出生)。福州市引进行政挂职类博士随迁配偶年龄条件适当放宽到40周岁及以下。
3.学历学位要求:需持有相应层次的学历、学位。
4.教师资格证要求:符合本批次公告要求的应聘人员,在报名时暂不要求提供教师资格证,要求报到之日起一年内必须取得相应学科岗位规定的教师资格证,否则予以解聘。
四、报名
报名时间: 2023年2月24日9:00-3月2日18:00 。
报名要求: 采取网络报名 。符合应聘条件的人员扫描本公告附件中的 应聘报名二维码 或 登录网址http://120.39.62.145:922/jszp/ 进行报名。网络报名系统关闭后不再受理报名。

报名链接(二维码)
五、资格审核
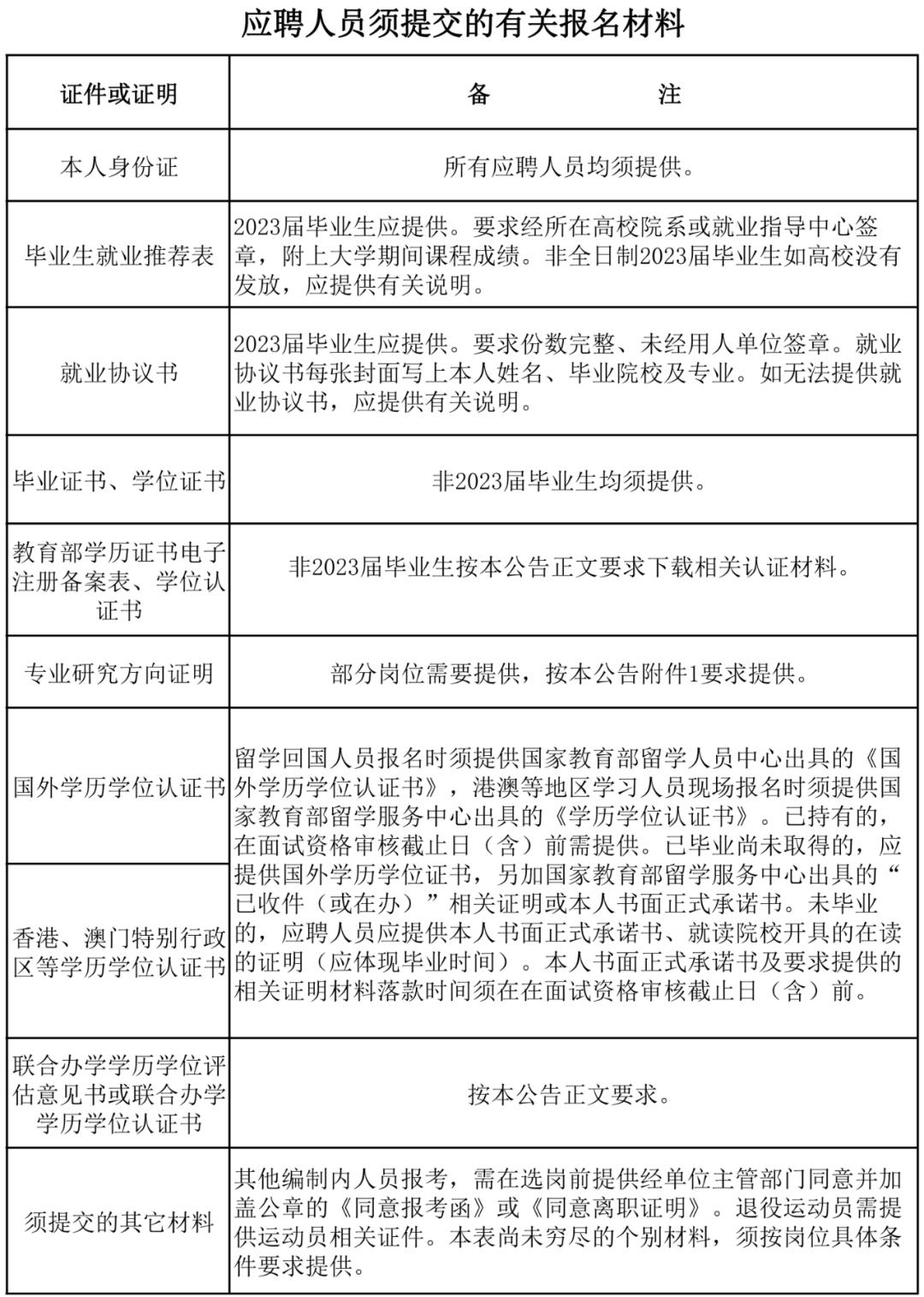
资格审核采用网络审核方式进行。所有应聘人员应对照《报名材料清单》(附件2)将需提交的材料扫描件转PDF格式后上传报名系统,并及时关注报名系统上资格审核结果。如对资格初审结果有异议,应立即通过网络报名平台进行申诉或补交材料,并在3月2日18:00前及时跟踪后续情况。申诉及补交报名材料等截止到3月3日13:00,逾期不予受理。

报名材料清单
资格审核贯穿全程,应聘人员应认真阅读公告要求,依法如实填报本人相关情况,并填写《报名承诺书》(详见报名系统)。未在规定时间内通过资格审核的视为放弃报名资格,通过资格审核的应聘人员应及时在报名系统中*载下**《面试考核通知书》。
点击下方文字
查看完整招聘《公告》
福州市教育局关于举办2022-2023学年研究生专场招聘会的公告_通知公告_市教育局
转给身边有需要的人~
来源:福州市教育局