“摆地摊”成为2020年现阶段的关键词,本来安静的城市,一时间变的热闹非凡!作为备考中级会计考试的考生,面对全员摆地摊是不是也跃跃欲试?黄洁洵老师已经先行一步,参与到全员摆地摊当中了,现在就快和黄洁洵老师一起从“地摊经济”看考点!

Part1:摆摊趣事

★考点连连看

Part2:摆摊趣事

★考点连连看

★真题连连看
1.(多选题)下列关于普通合伙企业合伙人转让其在合伙企业中的财产份额的表述中,符合合伙企业法律制度规定的有( )。(2019年中级真题)
A.除合伙协议另有约定外,合伙人向合伙人以外的人转让其在合伙企业中的财产份额的,须经其他合伙人一致同意
B.合伙人之间转让其在合伙企业中的全部或者部分财产份额的,应当通知其他合伙人
C.合伙人向合伙人以外的人转让其在合伙企业中的财产份额的,同等条件下,其他合伙人有优先购买权,但是合伙协议另有约定的除外
D.合伙人向合伙人以外的人转让其在合伙企业中的财产份额,其他合伙人既不同意转让也不行使优先购买权的,视为同意转让
【答案】ABC
【解析】选项D:普通合伙人自行对外转让财产份额时,除非合伙协议另有约定,否则必须取得其他合伙人的一致同意,不能获得一致同意的,只能考虑是否符合协议退伙或通知退伙的条件而退出企业。
2.(判断题)有限合伙人可以将其在有限合伙企业中的财产份额出质,合伙协议另有约定的除外。( )(2018年中级真题)
【答案】√
3.(判断题)有限合伙人可以按照合伙协议的约定向合伙人以外的人转让其在有限合伙企业中的财产份额,但应当提前30日通知其他合伙人。( )(2010年中级真题)
【答案】√
Part2:摆摊趣事

★考点连连看

★真题连连看
4.(判断题)根据《合伙企业法》的规定,有限合伙人的下列行为,不视为执行合伙事务的有( )。(2014年中级真题)
A.参与决定普通合伙人入伙事宜
B.参与选择承办有限合伙企业审计业务的会计师事务所
C.就有限合伙企业中的特定事项对外代表本合伙企业
D.对合伙企业的经营管理提出建议
【答案】ABD
Part3:摆摊趣事


★考点连连看

★真题连连看
5.(单选题)根据合伙企业法律制度的规定,关于有限合伙人是否可以与本有限合伙企业交易的下列表述中,正确的是( )。(2018年中级真题)
A.有限合伙人不得同本有限合伙企业进行交易,合伙协议另有约定的除外
B.有限合伙人可以同本有限合伙企业进行交易,合伙协议另有约定的除外
C.有限合伙人不得同本有限合伙企业进行交易,法律另有规定的除外
D.合伙协议不得禁止有限合伙人同本有限合伙企业进行交易
【答案】B
6.(单选题)根据合伙企业法律制度的规定,下列关于有限合伙企业事务执行的表述中,不正确的是( )。(2019年中级真题)
A.除合伙协议另有约定外,有限合伙人可以与本企业进行交易
B.除合伙协议另有约定外,有限合伙人可以经营与本企业相竞争的业务
C.有限合伙人可以对本企业的经营管理提出建议
D.有限合伙企业由有限合伙人执行合伙事务
【答案】D
7.(多选题)2011年5月,赵某、钱某、孙某共同出资设立甲有限合伙企业(以下简称“甲企业”),赵某为普通合伙人,出资20万元,钱某、孙某为有限合伙人,各出资15万元。2012年,甲企业向银行借款50万元,该借款于2015年到期。2014年,经全体合伙人同意赵某转变为有限合伙人,孙某转变为普通合伙人。2015年,甲企业无力偿还50万元到期借款,合伙人就如何偿还该借款发生争议。下列关于赵某、钱某、孙某承担偿还50万元借款责任的表述中,符合合伙企业法律制度规定的有( )。(2017年中级会计考试真题)
A.赵某、孙某应承担无限连带责任
B.孙某应承担有限责任
C.赵某应承担有限责任
D.钱某应承担有限责任
【答案】AD
【解析】(1)50万元银行借款,是赵、孙二人转变性质之前发生的企业债务;(2)赵某目前为有限合伙人,但对其作为普通合伙人期间的企业债务仍应承担无限连带责任,选项C错误;(3)孙某目前为普通合伙人,对其作为有限合伙人期间的企业债务亦应承担无限连带责任,选项B错误;(4)钱某始终是有限合伙人,对企业债务仅承担有限责任,选项AD正确
8.(单选题)2010年3月,甲、乙、丙、丁成立一有限合伙企业,甲为普通合伙人,乙、丙、丁为有限合伙人。2011年3月丙转为普通合伙人,2010年8月该合伙企业欠银行30万元,直至2012年3月合伙企业被宣告破产仍未偿还。下列关于甲、乙、丙、丁对30万元银行债务承担责任的表述中,符合合伙企业法律制度规定的是( )。(2012年中级考题)
A.乙、丁应以其认缴的出资额为限对30万元债务承担清偿责任,甲、丙承担无限连带责任
B.乙、丙、丁应以其认缴的出资额为限对30万元债务承担清偿责任,甲承担无限责任
C.乙、丁应以其实缴的出资额为限对30万元债务承担清偿责任,甲、丙承担无限连带责任
D.乙、丙、丁应以实缴的出资额为限对30万元债务承担清偿责任,甲承担无限责任
【答案】A
【解析】(1)有限合伙人(乙、丁)对有限合伙企业的债务,以其“认缴”(而非实缴)的出资额为限承担责任;(2)有限合伙人转变为普通合伙人的,对其作为有限合伙人期间有限合伙企业发生的债务承担无限连带责任;在本题中,丙由有限合伙人转为普通合伙人,对其转变性质前发生的合伙企业债务应与普通合伙人甲一起承担无限连带责任。
Part4:摆摊趣事

★考点连连看

Part5:摆摊趣事

★考点连连看

★真题连连看
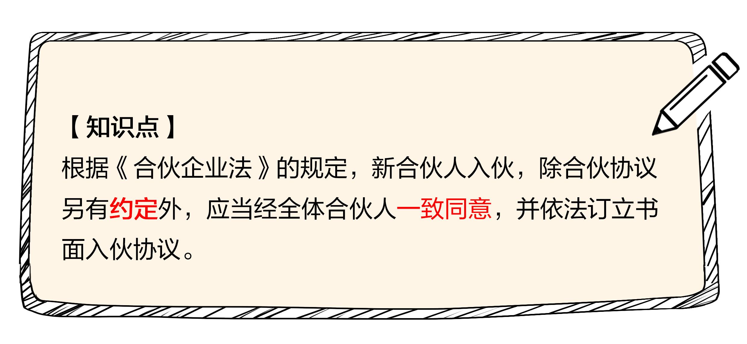
9.(单选题)根据合伙企业法律制度的规定,关于普通合伙企业新合伙人对入伙前合伙企业债务承担的下列表述中,正确的是( )。(2018年中级真题)
A.新合伙人对入伙前合伙企业的债务不承担责任
B.新合伙人根据入伙协议的约定对入伙前合伙企业的债务承担责任
C.新合伙人对入伙前合伙企业的债务承担无限连带责任
D.新合伙人以实缴的出资额为限对入伙前合伙企业的债务承担责任
【答案】C
10.(判断题)普通合伙企业入伙的合伙人,可以通过入伙协议约定比原合伙人享有较大的权利,承担较少的责任。( )(2017年中级真题)
【答案】√
Part6:摆摊趣事

★考点连连看

★真题连连看
11.(判断题)合伙企业的利润分配,按照合伙协议的约定办理;合伙协议没有约定的,由合伙人协商决定;协商不成的,按照合伙人实缴的出资比例分配;无法确定出资比例的,由合伙人平均分配。( )(2018年中级真题)
【答案】√
12.(判断题)普通合伙企业的合伙人在合伙协议中未对该合伙企业的利润分配、亏损分担进行约定的,应由合伙人平均分配、分担。( )(2013年中级真题)
【答案】×
【解析】约定——协商——实缴——平均,一定按顺序确定,本题只是进行到“约定”,因此,接下来应当“协商”,而非“平均”。
Part7:摆摊趣事

以上就是黄洁洵老师第三期摆摊时发生的趣事,小编在这里剧透一下,张志凤老师想要出资加入到“摆地摊”行列中,但是被郭守杰老师拒绝了,这究竟是怎么回事?下期内容更精彩千万不要错过!
温馨提示:本文内容转载自东奥名师黄洁洵老师的微博。
● ● ●
内容没看够?东奥会计在线官网小编还特别为各位考生准备了由东奥教研专家团队整理的《经济法》百日通关计划,考生们快快到官网*载下**吧!
《经济法》科目百天学习计划
说明:因考试政策、内容不断变化与调整,东奥会计在线提供的以上中级会计师考试科目《经济法》相关的知识信息仅供参考,如有异议,请考生以权威部门公布的内容为准!

(本文为东奥会计在线原创文章,仅供考生学习使用,禁止任何形式的转载)