11月28日,据贵阳市城乡规划局最新消息,绿地·伊顿公馆E区(即绿地•国际花都项目)单体方案批前公示发布,项目总建筑面积400011.08平方米,共涉及18栋楼,2446户。公示时间为2018年11月28日至2018年12月6日(不少于7个工作日)。

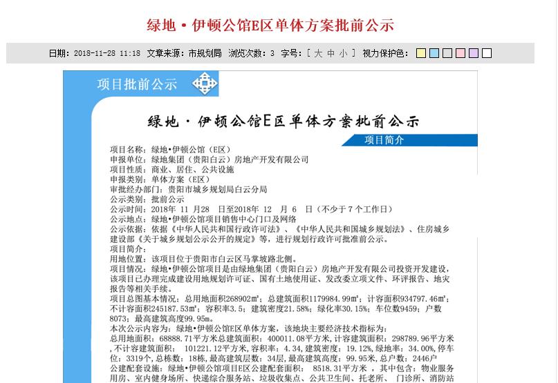
据文件可知,此次申报项目名称为绿地·伊顿公馆(E 区);申报单位为绿地集团(贵阳白云)房地产开发有限公司,项目性质为商业、居住、公共设施;申报类别为单体方案(E 区);公示类别为批前公示 。

绿地·伊顿公馆项目位于贵阳市白云区马掌坡路北侧,总用地面积268902㎡,总建筑面积1179984.99㎡,计容面积934797.46㎡,不计容面积245187.53㎡;容积率3.5;建筑密度21.58%;绿化率30.15%;车位数9459;户数8073;最高建筑高度99.95m。

本次公示内容为:绿地·伊顿公馆E区单体方案。该地块主要经济技术指标为:总用地面积68888.71㎡,总建筑面积400011.08㎡,计容建筑面积298789.96㎡,不计容建筑面积101221.12㎡;容积率4.34;建筑密度19.12%;绿地率34.00%;停车位3319个;总栋数18栋;最高建筑层数34层;最高建筑高度99.95 m;总户数2446户。绿地·伊顿公馆项目E区公建配套面积为8518.31㎡。其中包含:物业服务用房、室内健身场所、快递综合服务站、垃圾收集点、公共卫生间、托老所、 门诊所、消防站。

绿地·伊顿公馆位于白云区马掌坡路,东至白云北路,西靠山脉,南至马堰村,北靠贵阳环城高速公路,项目内部主要是由高层和别墅组成,是绿地集团打造的是贵阳首席百万平方米英伦异域风情小镇。(转载请注明出处)