
菜鸟学车记
一、科目二内容:
又称小路考,考试项目包括:倒车入库、侧方停车、坡道定点、直角转弯、曲线行驶,5项必考。

科目二5项目
1、阶段目标
掌握基础的驾驶操作要领,具备对车辆控制的基本能力;熟练掌握场地和场内道路驾驶的基本方法,具备合理使用车辆操纵机件、正确控制车辆运动空间位置的能力,能够准确地控制车辆的行驶位置、速度和路线。
2、学时介绍
共计26学时。其中理论2个学时,模拟驾驶3个学时,实操21个学时。
3、考试规则
取得《驾驶技能准考证明》后,驾校会安排学员进行汽车驾驶模拟培训和场地练车。在符合培训学时规定,也符合公安部规定(公安部91号令)的预约天数限制后,即可预约考科目二。考试项目为5项(全国通用为5项,部分地区有增加项目),包括倒车入库、坡道定点停车和起步、侧方停车、曲线行驶、直角转弯。满分100分,80分以上为合格。

科目二80分及格
4、关于补考:
驾驶准考证明在有效期内,科目二考试的预约次数不得超过5次,重新申请考试的预约时间为10日。每个科目考试不合格的,可以补考一次,即科目二有5次“正考”和5次“补考”机会。第5次预约考试仍不合格的,已考试合格的其他科目成绩作废。
二、考试流程:
1.考前准备,穿平时练车时的衣服和鞋子,冬天不要穿太厚,鞋子最好是舒适的运动鞋或平底鞋。带好考试所需物品,如身份证、准考证等证件。
2.签到,学员须持本人身份证和准考证,根据预约的日期及考试场次,提前30分钟到候考大厅验证指纹领取签到号。签到号是上车考试的凭证,考试时,考场只叫号、不叫名。
3.候考,学员进入候考大厅后,应该遵守考场纪律,要暂时离开时,需向工作人员申请办理离场登记。注意大厅广播叫号和留意大厅屏幕显示的信息,叫号语音提示音为“请***号到**号车考试”,听到自己的号,要赶赴相应的考道。
4.上车准备,调整好座椅、后视镜和两边的倒视镜。系好安全带,注意安全带不要系反了。一切准备就绪后验证指纹,根据语音提示进入相应的考道考试。
5.开始考试,考试有两次机会,第一次机会考试不合格,接着进行第二次考试,考试流程与第一次相同,而且是同一辆车、同一条考道,须重新验证指纹。要求每次机会五个项目都要合格,如果有一项不合格,则五个项目都要重考。
6.学员考试结束后,必须迅速离场,不得妨碍和指挥他人考试,从出口离开考场,带上签到号到成绩打印窗口打印成绩单。
三、注意事项:
1.上车准备时一定要调好座椅、视镜,系好安全带后才能验证指纹。
起步前切记打左转向灯,否则扣分。(考试有三个地方必须打左转向灯,第一是刚上车时的起步,第二是半坡起步,第三是侧方出库前的起步。)
2.考场每个考试项目都是由GPS定位检测,每个项目的控制线(黄色虚线)代表该项目的考试区域。只要车辆车头过了控制线就代表进入了该项目的考试,必须按该项目考试规则完成考试,不能有踩刹车减速的行为,车辆不能熄火和停车,否则不及格。考场与考场之间的道路,可以踩刹车减速、可以停下来等候。
3.每次进入下一考试项目前,先确认是否还有车辆在前方考试,如果前方项目有车辆正在考试,必须在该项目黄色线前停车等候,不得进入。
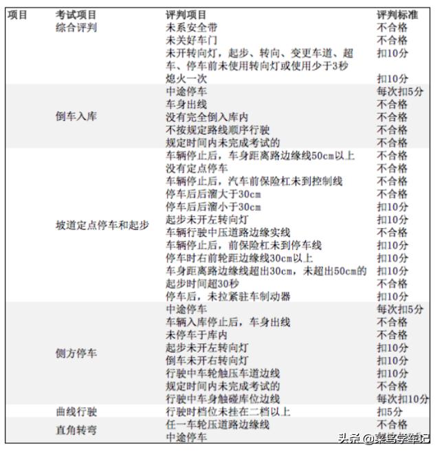
扣分标准(总分100分,80分及格)
四、新规标准:
科目二(小车)考试评判主要修改一览

扣分规则

如果你在学车可以关注我