
在大资管业务的各类投资标的中,除不动产、股权、应收账款、信贷资产等基础资产外,基于该等基础资产而衍生的收益权因其在交易成本、流通性等方面的优势,亦成为一项备受关注和青睐的投资标的。同时,囿于收益权在内涵及外延上的不确定性以及其自身的特殊性,其亦伴随着较大的不确定性及隐藏风险。本文拟就收益权的内涵及外延、法律性质、基本特征及法律风险、相关实务问题等作一探讨,以期助益大家更好地了解收益权。
一、收益权的内涵及外延
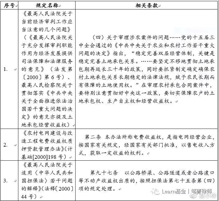
当前,已有多项规定提及“收益权”或“受益权”这一概念[1],涉及的特定收益权包括:土地承包经营收益权,电费收益权,公路桥梁、公路隧道或者公路渡口等不动产收益权,信贷资产收益权,不良资产收益权,民用航空器收益权,林业经营收益权,未上市企业股权收益权,特许收费权收益权等。但除电费收益权、信贷资产收益权外,现行法律法规并未就“收益权”或“其他特定收益权”的内涵及外延作出明确的界定。
在具体的业务中,某类基础资产收益权的内涵及外延主要取决于特定的基础资产,不同类别的基础资产,其收益权的内涵及外延通常存在较大的差异。实务中,尤其是对于现有法律尚未界定的特定收益权而言,其内涵及外延往往系由相关当事方基于“法无禁止即自由”之原则以及各方之特定需求,通过合约的方式进行明确。
换言之,在相关当事方以某类基础资产之收益权为交易标的但其又未对该基础资产收益权的内涵及外延加以明确界定时,则相关当事方就该基础资产收益权享有之权利及承担之义务将面临较大的不确定性。
二、收益权的法律性质
收益权作为源自基础资产的一项衍生权利,有别于基础资产本身[2],而就其法律性质而言,目前在理论界和实务届均存在一定的争议,并未形成统一的观点。其中,较为主流的观点认为,收益权在性质上属于将来债权[3]或应收账款[4]。此外,有人将某种类型的收益权视为用益物权[5],或认为收益权的法律性质应从抽象和具体两个层面理解[6]等。
而收益权为一项法定权利,还系为一项约定权利,亦尚无定论。其中,就现行法律文件已涉及的特定收益权(例如:土地承包经营收益权,电费收益权,公路桥梁、公路隧道或者公路渡口等不动产收益权,信贷资产收益权,民用航空器收益权,林业经营收益权,未上市企业股权收益权)而言,因其有具体的法律规范作为依据,故有人将之称为“法定权利”。而对于尚未在现行法律文件中具体提及的收益权(譬如:应收账款收益权,商品收益权,票据收益权,租赁收益权,影视收益权),因其系相关当事方在特定环境中,基于“法无禁止即自由”之原则以及特定需求而创设的一项权利,因此有人将之视为一项“约定权利”。
三、收益权的基本特征及特殊风险
(一)收益权的基本特征
作为投资交易标的的基础资产收益权,结合现行司法实务,我们理解,其应具备如下基本特征:
1.确定性
收益权作为一项依附于基础资产的衍生权利,首先取决于基础资产的特定化,即基础资产的确定性。亦即,基础资产的内容及范围需要能够被明确、清晰地界定。如果某类基础资产的内容及范围无法被确定,则基于其而衍生的收益权将无从谈起,类同无源之水、无本之木。此外,收益权本身的内容亦应能够被明确、清晰地界定。
2.可转让性
收益权作为一项备受青睐的投资标的,除在交易成本方面的优势外,其较强的流通性亦成为各方考虑的关键要素。而其流通性的基础则取决于其的可转让性。实务中,部分基础资产的收益权受限于基础资产的特殊性、当事方的约定或法律限制而不具备可转让性,该等基础资产的收益权则无法作为一项投资交易标的。
(二)收益权的特殊风险
与基础资产相比,基于基础资产而衍生的收益权有其自身特殊性,与之相应,其在交易环节中亦具有自身特殊的法律风险。
1.转让方重复处置或对基础资产设立权利负担的风险
除中国人民银行征信中心为应收账款的转让、银行业信贷资产登记流转中心为信贷资产收益权的转让提供集中登记服务外,其他特定资产收益权的转让并不存在登记或公示平台,且收益权的转让双方通常并不向收益权所涉债务人通知收益权转让的事实,有关收益权的交易通常具有较强的私密性,一般公众难以通过公开渠道了解、查询相关信息。就此而言,转让方在将特定资产收益权进行转让后存在将其向其他第三方进行重复转让的风险。另外,因收益权与基础资产在转让层面的二分性,转让方在将基础资产收益权转让后,亦存在其在该等基础资产之上再行设立抵押、质押等权利负担的风险。
2.受让方权利主张对象受限
因特定资产收益权所涉债权或应收账款的债务人通常为特定资产持有人之外的第三方,且特定资产收益权转让并不涉及基础资产本身的转让。就此而言,在债务人怠于或拒不履行特定资产收益权所涉债务之清偿义务时,受让方通常无法直接向该第三方主张相关权利,而仅能依据特定资产收益权转让合同通过特定资产持有人间接地向债务人主张相关权利。
3.转让方破产隔离阻断缺失
因特定资产收益权的转让方在转让收益权时,基础资产本身并未随收益权一并转让。因此,在转让方发生破产情形时,基础资产无法与转让方的其他财产实现破产隔离。在此情形下,受让方基于特定资产收益权而享有之权益的实现将受到十分不利的影响。
基于以上,在特定资产收益权的交易中,受让方通常承担着更大的法律风险。且在实务中,受让方往往只能通过协议约定或某些特定安排的方式对特定资产收益权交易过程中可能出现的潜在风险进行预防(如受让方在投前加强对基础资产合法有效性等事项的审查、明确转让方在特定情形下的回购义务或差额补足义务、在收益权所涉基础资产之上设立抵质押担保、由第三方债务人将特定资产收益权所涉款项直接向受让方清偿或支付至转让方与受让方共同监管的银行账户、设定明确的违约责任以增加违约方的违约成本),而无法完全规避。
四、几个实务问题
(一)收益权转让效力问题
在实务中,收益权的类型多种多样,而与收益权相关的交易模式也呈现多样化。其中,以“收益权转让与回购”、“收益权作为基础资产的财产权信托”两种模式为主。而根据现行司法判例,在与收益权相关的交易模式系当事方真实意思表示且未违反法律、行政法规强制性规定的情形下,目前绝大多数法院对当事方基于协议约定而确定的收益权内容及其转让的法律效力均持肯定态度。
例如,在再审申请人世欣荣和投资管理股份有限公司(“世欣荣和公司”)与被上诉人长安国际信托股份有限公司(“长安信托”)、天津鼎晖股权投资一期基金(有限合伙)(“鼎晖一期”)、天津鼎晖元博股权投资基金(有限合伙)(“鼎晖元博”)、原审第三人天津东方高圣诚成股权投资合伙企业(有限合伙)(“东方高圣”)等信托合同纠纷一案[案号:(2016)最高法民申3605号]中,最高人民法院认为:“长安信托与鼎晖一期、鼎晖元博在签订《股票收益权转让协议》时,约定股票收益权的内容包括……限售流通股股票的处置收益及股票在约定收益期间所实际取得的股息及红利、红股、配售、新股认股权证等孳息。上述合同明确约定了长安信托以转让方式取得案涉股票收益权的数量和具体内容。据此,原审判决认定本案的信托财产无论是东方高圣按照案涉两份《信托合同》交付给长安信托的……资金,还是长安信托以上述信托资金从鼎晖一期、鼎晖元博受让的股票收益权,均属确定,有事实依据,并无不当……本案两份《信托合同》为双方当事人真实意思表示,合同内容亦不违反法律和行政法规的禁止性规定,原审判决认定该两份《信托合同》为有效合同,适用法律并无不当。”据此,最高人民法院对当事方基于合意确定之收益权的内容及其转让效力系持肯定态度。
再如,在上诉人广西有色金属集团有限公司与被上诉人五矿国际信托有限公司营业信托纠纷一案[案号:(2016)最高法民终233号]中,最高人民法院认为:“本案《特定资产收益权转让暨回购合同》等相关协议,系各方当事人真实的意思表示,且不违反法律、行政法规的禁止性规定,原审认定其为有效合同,适用法律正确。”
【类似案例】:1、上诉人东胜三联汽车维修发展有限公司与被上诉人西部信托有限公司等合同纠纷一案[案号:(2015)民二终字第300号]。2、上诉人广西有色金属集团有限公司与被上诉人五矿国际信托有限公司营业信托纠纷案[案号:(2016)最高法民终231号]。3、上诉人某股份有限公司与上诉人某投资开发有限公司等营业信托纠纷案[案号:(2013)沪高民五(商)终字第11号]。
(二)收益权质押问题
除特定资产管理产品不得接受收益权作为质押标的资产外[7],收益权作为一项财产性权利,将其作为质押物并无太多的争议。其中,部分类型的收益权质押已有明确的法律依据,如《最高人民法院关于适用〈中华人民共和国担保法〉若干问题的解释》第97条即明确规定“公路桥梁、公路隧道或者公路渡口等不动产收益权属于依法可用于质押的其他权利”。而诸如基础设施项目收益权(如农村电网收益权、公路收费权、水利开发项目和城市环保项目收益权)、承包土地收益权、节能减排收益权、林业经营收益权、公益林补偿收益权、社会办医疗机构的收益权、文化企业项目未来收益权等更多类型的收益权质押表述则体现在国务院办公厅发布的规范性文件之中。[8]
但收益权质押业务的实际操作则面临一定的操作难题。除将相关收益权作为一项应收账款进行质押登记外,收益权的质押目前在全国范围内并不存在统一的质押登记机构及公示平台。实务中,就已存在质押登记机构的特定收益权而言,不同类型的收益权往往由不同的机构负责相应的质押登记工作,且呈现出很强的地域性特征。例如:
(1)《国家计委、人民银行关于印发农村电网建设与改造工程电费收益权质押*款贷**管理办法的通知》(计基础[2000]198号)规定,由各省(自治区、直辖市)的计委(计经委)作为“电费收益权”的质押登记部门。
(2)《延安市人民政府关于指定市国土资源局作国“土地出让收益权”质押登记部门的通知》(延政发〔2007〕56号)将延安市国土资源局作为“土地出让收益权”的质押登记部门。
(3)《丽水市人民政府办公室关于印发丽水市推进公益林补偿收益权质押融资工作指导意见的通知》(丽政办发〔2016〕142号)明确由公益林所在地县(市、区)林业局负责公益林补偿收益权质押登记管理。
而大多数类型的收益权质押则面临质押登记机构不明的窘境,这给各当事方造成了极大的困惑和不便,也极大地抑制了收益权质押业务的需求和发展。就此,收益权质押登记业务的统一公示制度还亟待进一步明确和完善。
(三)收益权投资问题
1.资管计划投资收益权的特殊要求
根据现行相关规定,资产管理计划不得投资于法律依据不充分的收益权。且资产管理计划投资于不动产、特许收费权、经营权等基础资产的收益权的,应当以基础资产产生的独立、持续、可预测的现金流实现收益权。
就此而言,对于资产管理计划投资于收益权时的“法律依据”要求,其价值导向似与民商事领域“法无禁止即自由”之原则不相符,与现行司法实务对当事人约定之收益权内容的支持态度亦存在明显的差异,在一定程度上映衬出资产管理行业强监管的趋势。而“法律依据不充分”该如何理解,且其在实务中的执行口径等问题,则均有待进一步观察。
另外,基于资产管理计划投资于收益权时,对于收益权实现方式的要求,似意味着监管部门已否定了“收益权转让与回购”之交易模式(实务中,该种类型产品目前已很难在协会顺利备案),转而引导资产管理机构基于真实资产的交易开展相应的资产管理活动。而在司法裁判与金融监管衔接越来越强的环境下,监管部门的该种导向是否会影响司法机构对收益权原业务模式的认定及影响程度等问题,则亦有待进一步观察。
2.投资特定收益权的相关要求
(1)股权收益权
根据现行相关规定,银行非保本理财产品、资金信托、资产管理计划等资产管理产品直接或者间接投资于未上市企业股权收益权的,应当为封闭式资产管理产品,并应明确股权收益权的退出安排。且未上市企业股权收益权的退出日不得晚于封闭式资产管理产品的到期日。
(2)信贷资产收益权
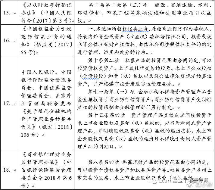
根据现行相关规定,商业银行理财产品不得直接或间接投资于本行信贷资产收益权,银行理财子公司理财产品不得直接投资于主要股东的信贷资产收益权。
而不良资产收益权的投资者则限于合格机构投资者,个人投资者参与认购的理财产品(包括商业银行理财产品和商业银行理财子公司理财产品)、信托计划和资产管理计划均不得直接或间接投资于不良资产收益权。且对于不良资产收益权机构投资者的资金来源应当实行穿透原则,不得通过嵌套等方式直接或变相引入个人投资者资金。

注释:
[1]现行相关规定并未对“收益权”和“受益权”作明确区分,甚至在多项规定中将两者统称为“受(收)益权”或“收(受)益权”,本文亦遵循该项表述,且为行文方便,下文将“收益权”和“受益权”统一表述为“收益权”。有关收益权相关规定具体如下:







[2]在青岛舒斯贝尔房地产开发有限公司、青岛乾正置业有限公司与中信信托有限责任公司执行复议一案[案号:(2012)执复字第1号]中,最高人民法院亦认为“以不动产项目为基础的投资收益权有别于不动产项目的物权”。
[3]在原告南昌农村商业银行股份有限公司与被告内蒙古银行股份有限公司、第三人民生证券投资有限责任公司、民生证券股份有限公司合同纠纷一案[案号:(2015)赣民二初字第31号]中,江西省高院人民法院即认为“债券本身含有包括收益权在内的多项权能,权利人可以将其中的一项或多项权能转让给他人行使,而收益权作为一种债权属性,在转让行为之性质与资产转让存在根本差异;故特定资产收益权应定性为债权性质,其处置应当参考债权转让的相关原理”。
[4]在最高人民法院于2015年发布的第11批指导案例(53号)福建海峡银行股份有限公司福州五一支行诉长乐亚新污水处理有限公司、福州市政工程有限公司金融借款合同纠纷一案[(2012)榕民初字第661号]中,福建省高级人民法院即认为“对于污水处理项目收益权的质权公示问题,在《物权法》自2007年10月1日起施行后,因收益权已纳入该法第二百二十三条第六项的“应收账款”范畴,故应当在中国人民银行征信中心的应收账款质押登记公示系统进行出质登记,质权才能依法成立”。另外,《应收账款质押登记办法》(中国人民银行令〔2017〕第3号)亦把“能源、交通运输、水利、环境保护、市政工程等基础设施和公用事业项目收益权”明确界定为一项应收账款。
[5]孙淑云:《刍议不动产收益权质押》,载《法律科学》,2003年第3期,第77页。
[6]雷继平:《“收益权”创制问题的旧题新解:“债务放大器”与“资管紧箍咒”》。
[7]《证券期货经营机构私募资产管理计划运作管理规定》(证监会公告〔2018〕31号)明确“资产管理计划不得接受收(受)益权作为抵押、质押标的资产”。
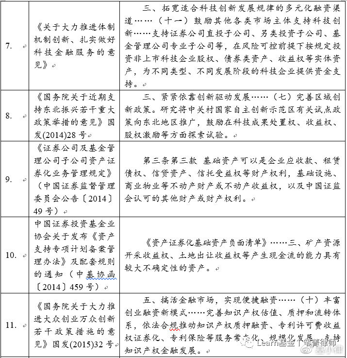
[8]相关规范性文件包括《国务院办公厅转发国务院西部开发办关于西部大开发若干政策措施实施意见的通知》(国办发[2001]73号)、《国务院办公厅关于金融服务“三农”发展的若干意见》(国办发〔2014〕17号)、《国务院办公厅关于推行环境污染第三方治理的意见》(国办发(2014)69号)、《国务院办公厅关于完善集体林权制度的意见》(国办发〔2016〕83号)、《国务院办公厅关于进一步激发社会领域投资活力的意见》(国办发〔2017〕21号)、《国务院办公厅关于支持社会力量提供多层次多样化医疗服务的意见》(国办发〔2017〕44号)、《国务院办公厅关于印发文化体制改革中经营性文化事业单位转制为企业和进一步支持文化企业发展两个规定的通知》(国办发[2018]124号)。
特别声明
• 本文系基小律团队邹菁律师、吴雄雁律师原创。
• 本文仅供一般性参考,不应视为特定事务的法律意见或依据。