
译者:黄启涛 谭慧悦 马驰宇 林芊崇 余红(南方医科大学南方医院)
审校:郑剑兰 (厦门大学附属成功医院、解放军第七十三集团军医院)
手术分娩前的护理
最好是由医院提供跨学科护理,并由对此类疾病特别感兴趣的母胎医学专家或产科医生进行协助。已发布了方案检查表,以促进统一护理。[41,42]强调以下特别注意事项:
1.优化血红蛋白水平。可以通过测定全血细胞计数(CBC)和铁蛋白水平,以指导适时使用静脉铁剂和产前维生素。
2.母亲血清学检查。应确认是否患有乙型肝炎,丙型肝炎或人类免疫缺陷病毒(HIV)。
3.宫颈抹片检查史。当由于宫颈上皮内瘤变需行全子宫切除时,必须有最近的宫颈抹片检查结果。
4.既往手术记录。应尽可能获得既往子宫手术的记录,尤其是出现异常或涉及输血的情况。
5.社会工作回顾。对于那些从较远地方来就诊的、大家庭的、或表达需要支持的妇女,这一点尤其鼓励。
6.心理健康回顾。鉴于诊断和治疗的严重性,应鼓励妇女说出心理健康问题。
7.母胎监测。超声胎儿生长监测可纳入长期项目内。然而,由于胎盘功能通常是正常的,且多为经产妇,故妊娠期高血压疾病和胎儿生长受限的发生风险很低。
8.对产前出血风险的反应。应建议孕妇不要远离易于获得区域护理的地方,且出于安全考虑,应避免出国旅游或去偏远地区。提供诊断和计划治疗地点的文件可能有助于稳定患者的救护车转移。
9.麻醉科会诊。讲解进入手术室、手术和术后(包括疼痛的缓解)期间护理的全过程,尽管已做好全身麻醉的准备,但硬膜外加或不加腰麻是一个可接受的选择,且有益处的[43,44]。
10.外科会诊。与团队成员的详细讨论应集中在以下几个关键点:术前膀胱镜查膀胱后壁评估是否需输尿管支架;是否需要纵切口行古典式剖宫产避开胎盘;是否需要实施子宫切除术;是否需实施髂内动脉结扎术(IIA);是否需选择输卵管切除术或输卵管结扎;胎盘自然娩出或子宫楔形切除术(3-P手术);术后的恢复,包括延长使用硬膜外输注24小时。
11.血液保护措施。可减少手术失血的备选方法包括术前于髂内动脉放置填塞球囊、静脉注射氨甲环酸以及用细胞回收仪器保护术中失血。
12.出院后支持护理计划。现在预计住院时间通常2-3天。讨论后续适合在家附近的药物/护理/精神支持,包括远程医疗支持。
13.婴儿护理。对晚期早产儿(34-36周)的护理,包括将其转移至离居住地较近的二级机构。母乳喂养并按需哺乳。
建议
3.从诊断到手术基于规范的跨学科团队护理,将有助于改善术中和术后的母婴结局(II-3A)。
择期手术的时机是在延长孕周与降低晚期早产儿发病率,以及产前大出血或宫缩的持续风险之间平衡。这种风险可能是a)阻止患者从家转移到指定的医疗中心,或b)导致非最优秀团队进行紧急手术。多项研究证明,与紧急手术相比,非紧急手术可减少与失血相关的并发症。[1,46,47]如果患者出现产前出血,非计划分娩的风险会升高。[48]对这些因素的全面分析表明,妊娠34-36 周择期剖宫产为最佳,如果妊娠34+6周之前,在计划分娩的1周内给予产前倍他米松。[49-52]
建议
4.指导孕妇产前就入住到指定的区域性管理中心,尤其是伴产前出血者,或地理位置和交通条件不利情况者(III-B)。
5.对于没有产前出血健康的孕妇,最佳择期剖宫产时间是34-36周(II-3B)。对于反复产前出血或伴宫缩者,可考虑提早手术,以降低紧急没有计划剖宫产的风险;如果是在妊娠35+0周之前,最好术前给予一个疗程的皮质类固醇以促进胎肺成熟(II-2A)。
6.区域性麻醉可比全身麻醉更安全,因为这与减少手术失血量有关,且被患者及家属优先选择(II-2A)。医生应制定好大量输血方案以应对严重失血 (III-B)。
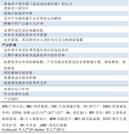
术中注意事项
当医疗保健小组的所有成员及其资源聚集在手术室时,应规范使用手术安全检查表。[53]最好采用改良截石位,因为这有助于其他手术的协助、阴道失血的监测和膀胱镜检查。可考虑穿上气动压缩*袜丝**。切皮肤前静脉注射抗生素和氨甲环酸。[55,56]超声定位胎盘上缘,指导皮肤切开的上缘,以充分暴露子宫。[57]膀胱镜检查对检查膀胱后壁是否受胎盘侵犯,以及随后的选择性放置双侧输尿管支架有一定价值。[58]打开腹部后,应检查子宫前壁下段,以确定新血管生成的程度,确定疾病区域;可能需要膀胱部分反射,以便充分显示和评估胎盘侵犯。在古典式剖宫产术前,直接在子宫表面进行无菌超声可用于绘制胎盘前上缘。在此阶段,子宫应轻柔处理,以尽量减少血管破裂和出血的风险。一旦达成继续为PAS疾病患者实施子宫切除的共识,子宫切口应全层关闭以限制失血。此外,可用细胞回收设备保存失血;[59]如果使用设备,应首先将所有羊水从术野中清除,以避免污染。打开阔韧带后叶,分离圆韧带,有助于需髂内动脉结扎时的识别及分离输尿管。
建议
7.手术开始前应静脉输注氨甲环酸,因为可减少术中出血(I-A)。
8.手术应采用改良截石体位,足够大的纵切口,以便在不切开胎盘的情况下娩出胎儿;术前或术中超声可用于指导选择最佳的子宫切口(III-B)。如果胎盘未出现明显剥离迹象,则不应尝试取出胎盘,因为这可能导致大量出血(III-B)。
9.目前还没有足够的证据建议在胎儿分娩后给予或不给予子宫收缩剂 (III-C)。
髂内动脉阻断
许多管理PAS疾病妇女的专科中心都在进行髂内动脉的外科结扎。然而,这种方法治疗PAS疾病的有效性受到髂外动脉分支或主动脉侧支循环丰富的限制。迄今为止,还没有可靠的大样本随机对照研究来确定这种方法的有效性。支持者认为,暴露在腹膜后间隙的髂内动脉有助于识别输尿管的走行。最近一项小样本平行随机对照试验,将57名剖宫产子宫切除的PAS疾病患者,分有或无髂内动脉结扎两组,[60]结果表明,两组的术中估计失血量均无显著差异(分别为1632±804 ml和1698±1251 ml;p值为0.8)。作者确实报道了,与仅行剖宫产子宫切除术相比,实施髂内动脉结扎患者的手术总持续时间明显增加(分别为223±66每分钟和171±41.4每分钟;p=0.001)。术中髂内动脉结扎术的一种替代性治疗是术前经股动脉双侧放置气囊到同一位置,然后在术中胎儿娩出后充气。在一个小样本随机对照研究中发现,放置双侧髂内动脉球囊并不能减少失血,尽管进行对照的两组平均失血量(>4L)都很多。[61]放置髂内动脉球囊的方式显著延长了整个手术过程的持续时间,而且比术中髂内动脉结扎更昂贵。此外,髂内动脉结扎术可根据手术中的失血量选择性实施。放置髂内动脉球囊的一个潜在优势是可即时行术后血管造影检查,[31]即使再仔细的外科止血技术,识别动脉血管出血的可能性应该很低。髂内动脉球囊置入术与母亲发病率显著相关,包括髂内动脉穿孔、夹层或假性动脉瘤形成;股动脉穿刺部位的血肿;以及足部远端血管栓塞等。[62]任何类型的髂内动脉干预反对者均报道益处有限,因为在正进行的手术中,动脉脉压恢复相对较快,而且存在髂内血管独立动脉供血异常,以及固有潜在血管并发症的风险。[63-64]
最近提出的另一项替代性技术是暂时性肾下主动脉内球囊闭塞伴或不伴子宫动脉栓塞。[65-69]经适当的训练,该装置可快速置入正确的肾下位置,而无需血管造影。[70]此项选择性的方法可控制PAS疾病困难手术中盆腔内所有动脉的出血,且无下肢缺血性并发症的风险。
建议
10.目前还没有足够的证据推荐在子宫切除术前阻止髂内动脉血流的方法(术前球囊置入或术中结扎)
保留子宫
如果发现PAS疾病是局灶性的,大部分胎盘可逐渐分离,可考虑延长古典式剖宫产的切口,从而切除胎盘和植入部位。2004 [71]年首次报导纵切口古典式剖宫产,选择性髂内动脉结扎术,切除附着胎盘及相关子宫肌层,并修复子宫,最近较为流行的是“3-P手术”。 [45]术前磁共振结果可用于选择这方面需要咨询的患者。[72]已有此类患者将来成功妊娠并无再发PAS疾病的病例报导。[73]
建议
11.当病灶位于中央局部时可采取楔形切除,完全取出胎盘和修复子宫(3-P手术)(II-3B)。
古典式剖宫产后直接缝合子宫是处理PAS系疾病的最初方法,特别是术中确诊、以及在边远地区或社区环境分娩的。胎盘碎片可能会逐渐排出,以致于在一段时间完全排出。[74]这种方法将导致子宫出现最初的血行阻断期,但随着时间的推移,子宫壁与坏死的胎盘接触后,将出现大口径动静脉畸形的风险。[75]因此阴道出血、凝血障碍、败血症,及需再次开腹手术和紧急切除子宫是保守治疗的主要风险。文献显示,无论是加拿大本土还是国外,均证明保守治疗后,40%患者需子宫切除,42%患者出现严重母亲并发症。[75,76]在最初4-6周的恢复和血行阻断期,积极主动的外科措施包括:a)超声或腹腔镜引导下,宫腔镜残留胎盘组织切除术[77] b)腹腔镜或开腹全子宫切除术。[78, 79]
建议
12.古典式剖宫产术和侵入的胎盘原位留置是一种可被接受的分娩方式,但与恢复时间延长和子宫切除持续风险有关(II-3B)。
术后注意事项
包括跨学科项目的临床护理专家的团队关怀,有助于在孕妇及家人熟悉的环境中提供基于规范的护理。择期手术后入重症监护室的住院率各不相同,但如果没有不必要,建议在分娩产房或高度监护地区进行24小时一对一的初期重症护理。保留硬膜外麻醉可有效缓解疼痛,避免过量使用*醉药麻**品。建议每日预防性使用低分子肝素(LMWH)的时间长短是可取决于当地方案、临床危险因素和术中过程变化。建议有计划地将医疗和护理转移到社区环境中,并提供专家团队的支持。后续的社会工作和心理健康支持是一个重要的考虑因素。建议进行为期6-8周的术后复查,包括病理学回顾,以讨论后续的妇科护理。鼓励母乳喂养且通常是成功的,但由于胎盘组织腐烂产生雌激素,不去除胎盘的选择可能很困难。
跨学科胎盘增生谱疾病护理检查表
如前所述,有诸多方法可诊断和管理PAS疾病;因此已制定一些可指导加拿大护理工作的特定检查表(表6)。



阴道分娩后胎盘残留
PAS疾病可能发生在正常位置胎盘的患者中,并在胎儿娩出后胎盘不剥离。在这种情况下,多数妇女前期都没有PAS疾病的风险因素,即便是有高危因素且不要求剖宫产的孕妇不断增多,包括宫腔粘连手术(Asherman综合征)、子宫肌瘤栓塞和既往多次扩宫刮宫手术。若分娩后没有出现阴道出血,且徒手宫腔探查确定胎盘不易分离,则应怀疑PAS疾病的可能性。此时建议:脐带应剪断并用可吸收缝合线结扎残端,给予预防性抗生素,持续静脉注射缩宫素,在最初12-24小时观察期内禁食,以防随时全身麻醉的需要。学科团队讨论内容应包括考虑将患者转诊到特定的、具有超声和MRI检查方面的专业知识的管理PAS疾病的区域性医疗中心。甲氨蝶呤给药或选择性的子宫动脉栓塞对于病情稳定的患者是没有意义的[74]。患者出院后4-6周内要每周定期随访,期间盆腔将去血管化,有经验的外科医生应考虑定期在可随时转换为子宫切除或提供大量输血支持的机构中去除残留的胎盘组织。
处理残留胎盘组织的方法包括:
在超声引导下的胎盘组织去除
在宫腔镜引导下胎盘组织的去除
在腹腔镜监测,包括结扎阔韧带后叶的髂内动脉前分支
当出现严重出血或子宫穿孔等并发症时转为开腹手术
可用宫内填塞球囊装置
静脉注射抗生素和氨甲环酸
已发表一些使用这种方法并取得成功的报道[77]。如果超声或MRI提示胎盘植入或穿透性,建议采用全身麻醉下的腹腔镜外科手术[78,79]。
妊娠合并胎盘植入谱系疾病的复发风险
据报道,尽管胎盘植入谱系疾病不同系列和潜在诊断的发病率差异很大,但其复发率很高(17%-29%)[81-83]。虽然在加拿大,随后怀孕是很少的,但有近期成功妊娠的报道[75,81]。对于接受了保守3-P手术的孕妇,复发的风险很大程度上取决于未来妊娠的位置[84]。对于更多子宫疾病的女性(如子宫肌瘤栓塞术或宫腔粘连手术后),复发率可能更高。
建议
13.对于诊断为胎盘植入谱系疾病后仍保留生育功能的女性,应告知她们在未来任何妊娠时尽早接受专业超声检查,以便发现剖宫产瘢痕妊娠时能提供所有的诊疗措施 (III-B)。
妊娠早期的管理选择
如果在妊娠早期诊断出剖宫产瘢痕妊娠,若需要可有许多选择以安全终止妊娠并保留子宫。在妊娠早期8-9周时,超声引导下氯化钾胚胎注射,后肌肉注射甲氨蝶呤,期间可有2-3天潜伏期去血管化,然后宫腔镜下切除子宫前下壁的妊娠病灶[85,86]。在较大的剖宫产瘢痕妊娠中(如在11-13周的核半透明检查中发现),上述医疗干预可能需在有此经验的中心实施外科手术。多伦多的一个团队通过最近的系列病例建议用腹腔镜评估、结扎髂内动脉前分支,经阴道提取组织或腹腔镜楔形切除妊娠病灶,子宫缝合修补术等处理此类患者[85]。后一种方法切除剖宫产瘢痕憩室,术后应考虑在未来任何妊娠前行超音子宫造影随访。根据大型区域中心当前良好的孕产妇和围产期结果的数据,一些诊断为子宫瘢痕妊娠的孕妇选择继续妊娠,并选择伴或不伴子宫切除的剖宫产分娩[87]。
建议
14.产前诊断为胎盘植入谱系疾病较严重的形式是剖宫产瘢痕妊娠,可通过微创外科手术进行治疗(II-3B)。
研究
尽管过去20年来,为PAS疾病妇女提供更安全的护理已得到实质性的改善,但由于缺乏适当的设计和有力的研究,许多建议背后的证据水平仍然很低。需要加强有效的知识转化,特别是强化社区超声专业知识,以提高产前检出率[20]。鉴于目前的高发病率,我们迫切需要确定适当有效的筛查策略。各区域治疗中心将联系合作安全的研究,告知患者准确的数据,并可通过现有的资源解答促进研究发展。
建议
15.虽然资源丰富国家的许多诊断为胎盘植入谱系疾病的妇女得到了安全护理,但需要更多的研究和知识转化,以有效地在提供基于人群的所有管理选择(III-B)。

参考文献
1.Warshak CR, Ramos GA, Eskander R, et al. Effect of predelivery diagnosis in 99 consecutive cases of placenta accreta. Obstet Gynecol 2010;115:65–9.
2.Baldwin HJ, Patterson JA, Nippita TA, et al. Maternal and neonatal outcomes following abnormally invasive placenta: a population-based record linkage study. Acta Obstet Gynecol Scand 2017;96:1373–81.
3.Wu S, Kocherginsky M, Hibbard JU. Abnormal placentation: twenty-year analysis. Am J Obstet Gynecol 2005;192:1458–61.
4.Thurn L, Lindqvist PG, Jakobsson M, et al. Abnormally invasive placenta- prevalence, risk factors and antenatal suspicion: results from a large population-based pregnancy cohort study in the Nordic countries. BJOG 2016;123:1348–55.
5.Fitzpatrick KE, Sellers S, Spark P, et al. Incidence and risk factors for placenta accreta/increta/percreta in the UK: a national case-control study. PLoS One 2012;7:e52893.
6.Betran AP, Ye J, Moller AB, et al. The increasing trend in caesarean section rates: Global, regional and national estimates: 1990-2014. PLoS One 2016;11:e0148343.
7.Sumigama S, Sugiyama C, Kotani T, et al. Uterine sutures at prior caesarean section and placenta accreta in subsequent pregnancy: a case-control study. BJOG 2014;121:866–74; discussion 75.
8.Roberge S, Demers S, Girard M, et al. Impact of uterine closure on residual myometrial thickness after cesarean: a randomized controlled trial. Am J Obstet Gynecol 2016;214. 507.e1−6.
9.Silver RM. Placenta accreta syndrome. Portland, OR: CRC Press. Taylor & Francis Group 2017: 5–6.
10.
Pekar-Zlotin M, Melcer Y, Maymon R, et al. Second-trimester levels of fetoplacental hormones among women with placenta accreta spectrum disorders. Int J Gynaecol Obstet 2018;140:377–8.
11.Thompson O, Otigbah C, Nnochiri A, et al. First trimester maternal serum biochemical markers of aneuploidy in pregnancies with abnormally invasive placentation. BJOG 2015;122:1370–6.
12.Lyell DJ, Faucett AM, Baer RJ, et al. Maternal serum markers, characteristics and morbidly adherent placenta in women with previa. J Perinatol 2015;35:570–4.
13.Kupferminc MJ, Tamura RK, Wigton TR, et al. Placenta accreta is associated with elevated maternal serum alpha-fetoprotein. Obstet Gynecol 1993;82:266–9.
14.Ash A, Smith A, Maxwell D. Caesarean scar pregnancy. BJOG 2007;114:253–63.
15.Vial Y, Petignat P, Hohlfeld P. Pregnancy in a cesarean scar. Ultrasound Obstet Gynecol 2000;16:592–3.
16.Graesslin O, Dedecker F Jr, Quereux C, et al. Conservative treatment of ectopic pregnancy in a cesarean scar. Obstet Gynecol 2005;105:869–71.
17.Ginath S, Malinger G, Golan A, et al. Successful laparoscopic treatment of a ruptured primary abdominal pregnancy. Fertil Steril 2000;74:601–2.
18.Timor-Tritsch IE, Monteagudo A, Cali G, et al. Cesarean scar pregnancy is a precursor of morbidly adherent placenta. Ultrasound Obstet Gynecol 2014;44:346–53.
19.Reddy UM, Abuhamad AZ, Levine D, et al. Fetal imaging: executive summary of a Joint Eunice Kennedy Shriver National Institute of Child Health and Human Development, Society for Maternal-Fetal Medicine, American Institute of Ultrasound in Medicine, American College of Obstetricians and Gynecologists, American College of Radiology, Society for Pediatric Radiology, and Society of Radiologists in Ultrasound Fetal Imaging Workshop. Am J Obstet Gynecol 2014;210:387–97.
20.Melcer Y, Jauniaux E, Maymon S, et al. Impact of targeted scanning protocols on perinatal outcomes in pregnancies at risk of placenta accreta spectrum or vasa previa. Am J Obstet Gynecol 2018;218. 443.e1−8.
21.D’Antonio F, Iacovella C, Bhide A. Prenatal identification of invasive placentation using ultrasound: systematic review and meta-analysis. Ultrasound Obstet Gynecol 2013;42:509–17.
22.Kocher MR, Sheafor DH, Bruner E, et al. Diagnosis of abnormally invasive posterior placentation: the role of MR imaging. Radiol Case Rep 2017;12:295–9.
23.Aitken K, Cram J, Raymond E, et al. “Mobile” medicine: a surprise encounter with placenta percreta. J Obstet Gynaecol Can 2014;36:377.
24.Patenaude Y, Pugash D, Lim K, et al. The use of magnetic resonance imaging in the obstetric patient. J Obstet Gynaecol Can 2014;36:349–55.
25.Ray JG, Vermeulen MJ, Bharatha A, et al. Association between MRI exposure during pregnancy and fetal and childhood outcomes. JAMA 2016;316:952–61.
26.Kilcoyne A, Shenoy-Bhangle AS, Roberts DJ, et al. MRI of placenta accreta, placenta increta, and placenta percreta: pearls and pitfalls. AJR Am J Roentgenol 2017;208:214–21.
27.Millischer AE, Salomon LJ, Porcher R, et al. Magnetic resonance imaging for abnormally invasive placenta: the added value of intravenous gadolinium injection. BJOG 2017;124:88–95.
28.D'Antonio F, Iacovella C, Palacios-Jaraquemada J, et al. Prenatal identification of invasive placentation using magnetic resonance imaging: systematic review and meta-analysis. Ultrasound Obstet Gynecol 2014;44:8–16.
29.Einerson BD, Rodriguez CE, Kennedy AM, et al. Magnetic resonance imaging is often misleading when used as an adjunct to ultrasound in the management of placenta accreta spectrum disorders. Am J Obstet Gynecol 2018;218. 618.e1−7.
30.Familiari A, Liberati M, Lim P, et al. Diagnostic accuracy of magnetic resonance imaging in detecting the severity of abnormal invasive placenta: a systematic review and meta-analysis. Acta Obstet Gynecol Scand 2018;97:507–20.
31.Walker MG, Allen L, Windrim RC, et al. Multidisciplinary management of invasive placenta previa. J Obstet Gynaecol Can 2013;35:417–25.
32.Shamshirsaz AA, Fox KA, Erfani H, Clark SL, et al. Outcomes of planned compared with urgent deliveries using a multidisciplinary team approach for morbidly adherent placenta. Obstet Gynecol 2018;131:234–41.
33.Grace Tan SE, Jobling TW, et al. Surgical management of placenta accreta: a 10-year experience. Acta Obstet Gynecol Scand 2013;92:445–50.
34.Hantoushzadeh S, Yazdi HR, Borna S, et al. Multidisciplinary approach in management of placenta accreta. Taiwan J Obstet Gynecol 2011;50:114–7.
35.Eller AG, Bennett MA, Sharshiner M, et al. Maternal morbidity in cases of placenta accreta managed by a multidisciplinary care team compared with standard obstetric care. Obstet Gynecol 2011;117:331–7.
36.Al-Khan A, Gupta V, Illsley NP, et al. Maternal and fetal outcomes in placenta accreta after institution of team-managed care. Reprod Sci 2014;21:761–71.
37.Smulian JC, Pascual AL, Hesham H, et al. Invasive placental disease: the impact of a multi-disciplinary team approach to management. J Matern Fetal Neonatal Med 2017;30:1423–7.
38.Shamshirsaz AA, Fox KA, Erfani H, et al. Multidisciplinary team learning in the management of the morbidly adherent placenta: outcome improvements over time. Am J Obstet Gynecol 2017;216. 612.e1−5.
39.Moawad G, Tyan P, Corpodean F, et al. Ethical considerations arising from surgeon caseload volume in benign gynecologic surgery. J Minim Invasive Gynecol 2018;25:749–51.
40.Mowat A, Maher C, Ballard E. Surgical outcomes for low-volume vs high- volume surgeons in gynecology surgery: a systematic review and meta- analysis. Am J Obstet Gynecol 2016;215:21–33.
41.Walker MG, Pollard L, Talati C, et al. Obstetric and anaesthesia checklists for the management of morbidly adherent placenta. J Obstet Gynaecol Can 2016;38:1015–23.
42.Committee on Obstetric Practice. Committee opinion no. 529: placenta accreta. Obstet Gynecol 2012;120:207–11.
43.Nguyen-Lu N, Carvalho JC, Kingdom J, et al. Mode of anesthesia and clinical outcomes of patients undergoing Cesarean delivery for invasive placentation: a retrospective cohort study of 50 consecutive cases. Can J Anaesth 2016;63:1233–44.
44.Taylor NJ, Russell R. Anaesthesia for abnormally invasive placenta: a single- institution case series. Int J Obstet Anesth 2017;30:10–5.
45.Chandraharan E, Rao S, Belli AM, et al. The Triple-P procedure as a conservative surgical alternative to peripartum hysterectomy for placenta percreta. Int J Gynaecol Obstet 2012;117:191–4.
46.Eller AG, Porter TF, Soisson P, et al. Optimal management strategies for placenta accreta. BJOG 2009;116:648–54.
47.Seoud MA, Nasr R, Berjawi GA, et al. Placenta accreta: elective versus emergent delivery as a major predictor of blood loss. J Neonatal Perinatal Med 2017;10:9–15.
48.Bowman ZS, Manuck TA, Eller AG, et al. Risk factors for unscheduled delivery in patients with placenta accreta. Am J Obstet Gynecol 2014;210. 241.e1−6.
49.
Shamshirsaz AA, Fox KA, Salmanian B, et al. Maternal morbidity in patients with morbidly adherent placenta treated with and without a standardized multidisciplinary approach. Am J Obstet Gynecol 2015;212. 218.e1−9.
50.Skoll A, Boutin A, Bujold E, et al. No. 364-antenatal corticosteroid therapy for improving neonatal outcomes. J Obstet Gynaecol Can 2018;40:1219– 39.
51.Rac MW, Wells CE, Twickler DM, et al. Placenta accreta and vaginal bleeding according to gestational age at delivery. Obstet Gynecol 2015;125:808–13.
52.Robinson BK, Grobman WA. Effectiveness of timing strategies for delivery of individuals with placenta previa and accreta. Obstet Gynecol 2010;116:835–42.
53.Singh SS, Mehra N, Hopkins L. No. 286-surgical safety checklist in obstetrics and gynaecology. J Obstet Gynaecol Can 2018;40:e237–42.
54.Committee on Practice Bulletins—Gynecology, American College of Obstetricians and Gynecologists. ACOG practice bulletin no. 84: prevention of deep vein thrombosis and pulmonary embolism. Obstet Gynecol 2007;110:429–40.
55.Bratzler DW, Dellinger EP, Olsen KM, et al. Clinical practice guidelines for antimicrobial prophylaxis in surgery. Am J Health Syst Pharm 2013;70:195– 283.
56.Shakur H, Beaumont D, Pavord S, et al. Antifibrinolytic drugs for treating primary postpartum haemorrhage. Cochrane Database Syst Rev 2018(2): CD012964.
57.Allen L, Jauniaux E, Hobson S, et al. FIGO consensus guidelines on placenta accreta spectrum disorders: Nonconservative surgical management. Int J Gynaecol Obstet 2018;140:281–90.
58.Norris BL, Everaerts W, Posma E, et al. The urologist's role in multidisciplinary management of placenta percreta. BJU Int 2016;117:961–5.
59.Elagamy A, Abdelaziz A, Ellaithy M. The use of cell salvage in women undergoing cesarean hysterectomy for abnormal placentation. Int J Obstet Anesth 2013;22:289–93.
60.Hussein AM, Dakhly DMR, Raslan AN, et al. The role of prophylactic internal iliac artery ligation in abnormally invasive placenta undergoing caesarean hysterectomy: a randomized control trial. J Matern Fetal Neonatal Med 2018:1−7.
61.Salim R, Chulski A, Romano S, et al. Precesarean prophylactic balloon catheters for suspected placenta accreta: a randomized controlled trial. Obstet Gynecol 2015;126:1022–8.
62.Petrov DA, Karlberg B, Singh K, et al. Perioperative internal iliac artery balloon occlusion, in the setting of placenta accreta and its variants: the role of the interventional radiologist. Curr Probl Diagn Radiol 2018;47:445–51.
63.Iwata A, Murayama Y, Itakura A, et al. Limitations of internal iliac artery ligation for the reduction of intraoperative hemorrhage during cesarean hysterectomy in cases of placenta previa accreta. J Obstet Gynaecol Res 2010;36:254–9.
64.Shrivastava V, Nageotte M, Major C, et al. Case-control comparison of cesarean hysterectomy with and without prophylactic placement of intravascular balloon catheters for placenta accreta. Am J Obstet Gynecol 2007;197:402.e1−5.
65.Duan XH, Wang YL, Han XW, et al. Caesarean section combined with temporary aortic balloon occlusion followed by uterine artery embolisation for the management of placenta accreta. Clin Radiol 2015;70:932–7.
66.Panici PB, Anceschi M, Borgia ML, et al. Intraoperative aorta balloon occlusion: fertility preservation in patients with placenta previa accreta/ increta. J Matern Fetal Neonatal Med 2012;25:2512–6.
67.Wu Q, Liu Z, Zhao X, et al. Outcome of pregnancies after balloon occlusion of the infrarenal abdominal aorta during caesarean in 230 patients with placenta praevia accreta. Cardiovasc Intervent Radiol 2016;39:1573–9.
68.Zhu B, Yang K, Cai L. Discussion on the timing of balloon occlusion of the abdominal aorta during a caesarean section in patients with pernicious placenta previa complicated with placenta accreta. Biomed Res Int 2017;2017:8604849.
69.Luo F, Xie L, Xie P, et al. Intraoperative aortic balloon occlusion in patients with placenta previa and/or placenta accreta: a retrospective study. Taiwan J Obstet Gynecol 2017;56:147–52.
70.Ordonez CA, Manzano-Nunez R, Parra MW, et al. Prophylactic use of resuscitative endovascular balloon occlusion of the aorta in women with abnormal placentation: a systematic review, meta-analysis, and case series. J Trauma Acute Care Surg 2018;84:809–18.
71.Palacios Jaraquemada JM, Pesaresi M, et al. Anterior placenta percreta: surgical approach, hemostasis and uterine repair. Acta Obstet Gynecol Scand 2004;83:738–44.
72.Aitken K, Allen L, Pantazi S, et al. MRI significantly improves disease staging to direct surgical planning for abnormal invasive placentation: a single centre experience. J Obstet Gynaecol Can 2016;38:246–51.
73.Tskhay VB. The use of modified triple-p method with adherent placenta long-term results. Womens Health 2017;4:30–2.
74.Sentilhes L, Kayem G, Chandraharan E, et al. FIGO consensus guidelines on placenta accreta spectrum disorders: Conservative management. Int J Gynaecol Obstet 2018;140:291–8.
75.Amsalem H, Kingdom JCP, Farine D, et al. Planned caesarean hysterectomy versus "conserving" caesarean section in patients with placenta accreta. J Obstet Gynaecol Can 2011;33:1005–10.
76.Pather S, Strockyj S, Richards A, et al. Maternal outcome after conservative management of placenta percreta at caesarean section: a report of three cases and a review of the literature. Aust N Z J Obstet Gynaecol 2014;54:84–7.
77.Legendre G, Zoulovits FJ, Kinn J, et al. Conservative management of placenta accreta: hysteroscopic resection of retained tissues. J Minim Invasive Gynecol 2014;21:910–3.
78.
Arendas K, Lortie KJ, Singh SS. Delayed laparoscopic management of placenta increta. J Obstet Gynaecol Can 2012;34:186–9.
79.Rupley DM, Tergas AI, Palmerola KL, et al. Robotically assisted delayed total laparoscopic hysterectomy for placenta percreta. Gynecol Oncol Rep 2016;17:53–5.
80.El-Messidi A, Mallozzi A, Oppenheimer L. A multidisciplinary checklist for management of suspected placenta accreta. J Obstet Gynaecol Can 2012;34:320–4.
81.Sentilhes L, Kayem G, Ambroselli C, et al. Fertility and pregnancy outcomes following conservative treatment for placenta accreta. Hum Reprod 2010;25:2803–10.
82.Provansal M, Courbiere B, Agostini A, et al. Fertility and obstetric outcome after conservative management of placenta accreta. Int J Gynaecol Obstet 2010;109:147–50.
83.Kabiri D, Hants Y, Shanwetter N, et al. Outcomes of subsequent pregnancies after conservative treatment for placenta accreta. Int J Gynaecol Obstet 2014;127:206–10.
84.Cauldwell M, Chandraharan E, Pinas Carillo A, et al. Successful pregnancy outcome in woman with history of triple-P procedure for placenta percreta. Ultrasound Obstet Gynecol 2018;51:696–7.
85.Papillon-Smith J, Sobel ML, Niles KM, et al. Surgical management algorithm for caesarean scar pregnancy. J Obstet Gynaecol Can 2017;39:619–26.
86.Hunt SP, Talmor A, Vollenhoven B. Management of non-tubal ectopic pregnancies at a large tertiary hospital. Reprod Biomed Online 2016;33:79–84.
87.Cali G, Timor-Tritsch IE, Palacios-Jaraquemada J, et al. Outcome of Cesarean scar pregnancy managed expectantly: systematic review and meta- analysis. Ultrasound Obstet Gynecol 2018;51:169–75.
88.Panaiotova J, Tokunaka M, Krajewska K, Zosmer N, Nicolaides KH. Screening for morbidly adherent placenta in early pregnancy. Ultrasound Obstet Gynecol 2019;53(1):101–6. https://doi.org/10.1002/uog.20104. Epub 2018 Sep 10.