为深入实施人才强校战略,汇聚高水平青年人才力量,服务新时代*党**的民族工作和国家重大战略需求,中南民族大学启动博士后招收规模倍增和待遇保障倍增的“双倍计划”,2024年计划招收专职博士后人员30名,热忱欢迎您加入学校共谋发展、共谱新篇。
01
学校简介
中南民族大学创建于1951年,坐落于湖北武汉南湖之滨,学校现有4个一级学科博士点,3个博士后科研流动站,25个学术型一级学科硕士点,23个专业型硕士点,本科招生专业68个,是一所涵盖10大学科门类的综合性普通高等院校,是湖北省“国内一流大学建设高校”。学校已获批民族学、中国语言文学、化学学科博士后科研流动站。民族学、化学和药学3个学科入选“国内一流学科建设学科”;化学、工程学、材料科学3个学科进入ESI学科排名全球前1%。(中南民族大学网站:www.scuec.edu.cn)
02
招收条件
(一)基本条件
1.坚持正确政治方向,遵守国家法律法规,铸牢中华民族共同体意识,树立正确民族观。
2.品学兼优,治学严谨,恪守高校教师师德行为规范和学术道德规范,身心健康。
3.具有博士学位,且获得博士学位一般不超过3年;年龄原则上不超过35周岁。
4.专业理论基础、科研实践经历与流动站开展的研究方向相近或一致,符合博士后招收具体岗位的学术水平要求。
5.符合上级主管部门规定的其他进站条件。
(二)岗位类别和相应条件
1.博士后创新A岗:博士毕业于海外知名高校或“双一流”建设高校(学科),已取得高质量科研创新成果,近三年以第一作者(通讯作者)在Nature、Science、Cell主刊及其有重要学术影响的子刊发表高水平论文1篇(学校A2类及以上论文);或在人文社科各学科权威期刊或相当级别刊物上发表高水平论文1篇(学校B1类及以上论文);或主持国家级或相当级别科研项目1项(学校C类及以上论文)。
2.博士后创新B岗:博士毕业于国内外高水平大学,具有较强的学术能力和科研创新潜力。
03
招收计划
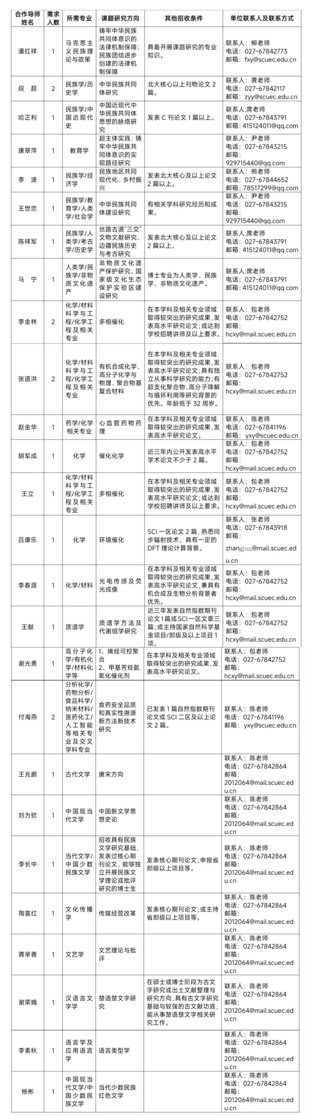
共招收30人,具体岗位信息如下。

04
支持政策
1.薪酬待遇:在站期间工作薪酬实行年薪制,博士后创新A岗年薪25万元,B岗年薪20万元。
2.生活保障:享受学校在编在岗教职工在校内住房、医疗服务、户口迁移、档案管理、子女入学等方面同等福利待遇,按政策缴纳住房公积金和机关事业单位养老保险。
3.发展支持:进站后可申请学校博士后科研创新基金;博士后一级学科所在学院或合作导师结合学科建设、团队建设和获批项目情况额外给予支持保障和学术津贴;支持符合条件的博士后参加专业技术职务任职资格评审;支持和指导博士后申报国家和湖北省各类项目。
4.奖励机制:出站考核达到良好及以上等次,学校发放一次性绩效奖励,其中“优秀”等次奖励10万元“良好”等次奖励5万元。
5.职业通道:出站考核达到“合格”及以上等次者,符合年度教师岗位公开招聘条件,可申请学校教师岗位;出站考核达到“优秀”等次者,应聘学校教师岗位在同等条件下优先。
05
申请程序及有关说明
1.博士后招收工作每年启动两次,上半年接收申请材料时间截至2024年5月10日前,下半年接收申请材料时间截至2024年8月30日前,逾期申请者将不予受理。
2.申请人填写《中南民族大学专职博士后申请表》,连同身份证件、学历学位证明、学术及科研成果支撑材料、专家推荐信等附件材料(详见申请表中说明),扫描成一个PDF文件(文件大小不超过50M),以“博士后申请人+本人姓名+意向合作导师姓名”命名,发送至招收单位联系人邮箱中,申请材料不全者将不予受理。
3.招收单位对照博士后招收岗位条件进行资格审核和政治审查,通过者参加流动站统一组织的进站考核;学校研究确定招收意见和岗位,报省博管办审批,批准后办理进站手续。
4.申报时未提交博士学位证书的入选者,来校办理进站手续时需查验其学位证书。如未获得博士学位证书,将取消入选资格。
5. 进站后须全职在中南民族大学从事博士后研究工作。
06
联系方式
人事处(校博管办):张老师 杨老师
联系电话:027-67840826、67842183。
【来源:中南民族大学】
声明:此文版权归原作者所有,若有来源错误或者侵犯您的合法权益,您可通过邮箱与我们取得联系,我们将及时进行处理。邮箱地址:jpbl@jp.jiupainews.com