#洞见教育##双减##教育#
“双减”政策发布之后,素质教育赛道呈现出欣欣向荣的局面。原K12培训机构纷纷大力布局STEAM、音乐、美术、体育、戏剧等非学科类项目,局外人也蠢蠢欲动想趁政策利好进来分一杯羹。那么,如何成功地开好一家素质教育培训机构呢?
一、赛道选择
赛道是第一个需要决策的项目,一定程度上也是最重要的决策项目。学科类与非学科类就是非常有说服力的例子。在非学科类培训中,也有很多不同的细分赛道,需要考虑外部环境和自身资源,进行综合判断。

二、创办形式(加盟or自创)
加盟有很多优势,例如:品牌优势(知名度、专业度、用户信任度);标准化的建校体系(选址、设计、硬装、软装);标准化的运营体系(客群、转化、转介绍、续费、客服);岗位培训体系;产品迭代升级等等。不过,在确定加盟之前,要做好以下调研,大概率避免踩坑:
- 选择自己在做直营,且直营门店在一二线城市的机构;
- 实地考察直营门店的真实经营数据;
- 实地考察加盟门店的真实经营数据,并和加盟老板好好聊聊;
- 一定记住“耳听为虚,眼见为实”。

某体育培训机构提供的加盟支持
相对于加盟,自创品牌被割韭菜的成本更低、风险更小,但是对创始团队的能力要求更高。上图是某体育培训机构提供的加盟支持,自创品牌的话,这套系统就需要自己去搭建了。如果你是老手,可以采用自创品牌的方式。如果是小白,更加推荐加盟一家靠谱的培训机构。
三、选址攻略
不同项目、不同客群对选址的要求不尽相同。首先依然是要对自身情况进行分析:
- 项目预算;
- 项目定位(低端、中端、高端);
- 项目客群(低幼、少儿、青少年)。
目前主流的培训机构选址,大致在以下几个物业类型中:
- 高端:大型商超、高端楼盘裙楼、高档写字楼;
- 中段:优质学校/幼儿园周边场地、品牌教育综合体、中心区域楼盘裙楼、中档写字楼;
- 中低端:普通学校/幼儿园周边场地、普通教育综合体、普通社区裙楼或店铺、普通商业楼等。
具体应该如何选址呢?这里给大家提供一个选址评分法。将选址各要素分为A、B、C三类,A类单项最高得分15分,B类单项最高得分10分,C类单项最高得分5分。通常,我们至少要看5个以上的场地,根据选址评分法选出2-3个优选场地,再根据创始团队主观判断,进行综合决策。

教育培训机构选址评分表
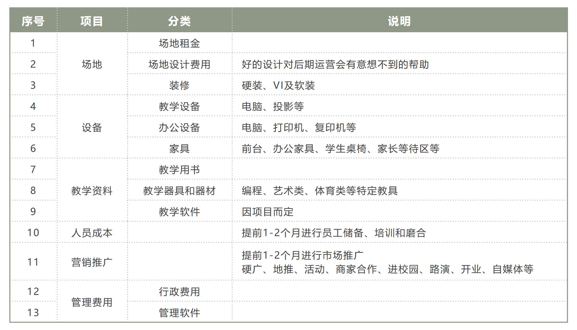
四、筹备成本
由于城市、项目、场地、资源等情况存在差异,此处列出大致的成本项目,供大家参考。筹备成本一定要在自己的预算范围内,同时应留足够的现金,供开业后的日常现金流动。

五、团队搭建
1、建立创始团队。除了大神外,一般建议由2-5人,组成合伙人团队一起干。每个合伙人应有不同的擅长之处,负责运营管理中的各个板块,例如教学、销售、市场、服务、统筹全局等。需要强调的是,合伙人之间必须有一致的目标和价值观,初期的股权分配比例也应科学设置。
2、建立核心团队。通常创始团队不能做到每个板块都很强,这时候就需要招聘一些特定领域的专业人才来弥补短板。对于核心团队,可以采用期权、业绩股票等激励模式。
3、建立基础团队。最后需要组建一支执行层面的基础团队。智联招聘、BOSS、前程无忧,或者身边的朋友介绍都是可用的渠道。
关于人才发展,可以注重团队建设(人才规划、选才、育才、留才、用才);知识共享(信息系统、资源配置、沟通、分享、传播);绩效管理(评估体系、激励机制、绩效文化、职业发展、反馈提升);组织技能(组织架构、变革管理、领导力、执行力、组织效率);企业文化(价值观、行为标志、推广传播、员工志气、氛围)等方面。
六、组织架构
这里给出一个基础架构,大家可以根据项目情况进行调整。规模较小的情况下,部分岗位可以合并,例如教学与教研、行政与人事,以及市场部内的各岗位。

以上六个步骤是教育培训机构开业前的必备程序。完善的筹备工作是成功的开始。祝愿各位在素质教育的市场中,站稳脚跟,势如破竹!