
2018年12月21日,上海市高级人民法院(以下简称“上海高院”)召开新闻发布会,发布2017年度上海法院金融商事审判情况(以下简称“白皮书”)及2017年度上海法院金融商事审判十大典型案例(以下简称“十大案例”)。白皮书显示,2017年,上海法院共受理一审金融商事案件179163件,同比上升39.6%,案件数量创历史新高,占上海法院受理的商事案件数量的81.4%。全市A法院共受理二审金融商事案件996件,同比基本持平。在所有金融商事案件中,收案数排前五位的分别是信用卡纠纷、金融借款合同纠纷、融资租赁合同纠纷、保险类纠纷、证券期货类纠纷。
//
一、案例
甲某诉乙公司、乙公司营业部证券投资基金交易纠纷案
二、裁判要旨
分级基金交易中,证券公司应对其指定客户使用的交易软件故障风险承担责任。认定损失金额时,根据基金总体走势、客户交易过程等合理推断损失计算的起点;责任分配时,根据市场风险、操作风险与故障报错之间的因果关系,合理分配证券公司应当承担的责任。
三、基本案情
甲某在乙公司营业部开户,使用乙公司指定的钱龙系统进行交易。2015年7月13日,甲某通过钱龙交易系统购买了易方达基金公司作为管理人的150107易基中小板B基金。2015年8月25日基金交易收盘后,甲某收到下折短信提示后发现网上交易系统显示的基金净值数据存在严重错误。甲某自2015年7月13日购入易基中小板B基金,之后走势平稳,但事后得知持有系争基金的35个交易日中,有10个交易日出现基金净值显示错误的情况,特别是下折前关键的6个交易日中有4个交易日(分别为8月19日、8月24日、8月25日、8月26日)出错,8月26日该基金发生下折,8月28日恢复交易,8月31日甲某抛出所有基金。甲某认为基金净值显示错误误导客户判断,使其遭受巨大损失,故诉请要求乙公司、乙公司营业部赔偿其损失共计148,502元。
四、裁判结果
上海市黄浦区人民法院于2016年12月19日作出(2016)沪0101民初11015号民事判决: 乙公司营业部、乙公司赔偿甲某经济损失30,000元;驳回甲某其余诉讼请求。甲某不服一审判决提起上诉。上海市第二中级人民法院于2017年5月19日作出(2017)沪02民终1089号终审判决:驳回上诉,维持原判。
五、裁判理由
法院认为:在综合考量合同双方掌握信息、控制风险能力以及因网上交易系统获利情况等因素后,经平衡证券公司与投资者之间利益,认定证券公司需对因系统故障风险承担较多的责任。一、证券公司负有向投资者提供作决策时参考的正确信息及资料之义务,涉案基金报错非不可避免的客观原因所致,超出了数据传输延迟的合理期间,故乙公司与乙公司营业部需承担违约责任。二、关于基金净值显示错误导致的损失。各方对止算日及计算方式无异议,争议点在于起算日,甲某主张首次以报错日8月19日为准,但未能向法院说明其具体止盈措施,且法院根据该日之后两日净值显示正确情况下甲某的实际交易行为推断,甲某在8月19日看到正确的基金净值后必定选择空仓离场的可能性极小,故否定以该日作为起算日,转而认定下一个报错日为起算日。止算日的交易价格在最高价和最低价之间酌定中间价1.112元来计算损失,损失额为94,542.89元。三、因果关系问题。法院认为,分级基金净值并非判断分级基金风险的唯一因素;综合甲某当庭的陈述及交易习惯,下折日前即便钱龙软件显示了正确的净值,也并不足以使甲某作出以跌停价的价格抛售所有基金的决定;甲某的损失与当时的系统性风险密切相关;即使甲某在8月24日开盘后即委托交易,是否能够在价格大幅下跌的市场中实际成交仍存在一定的不确定性;钱龙软件并非甲某获取基金净值的唯一渠道。综上,法院认为,虽然钱龙软件显示的基金净值存在延迟现象,但并非影响甲某作出交易决策的唯一因素。因此,酌情认定乙公司、乙公司营业部应当赔偿甲某经济损失30,000元。
六、律师视角
1、分级基金的概念
分级基金(StructuredFund)又叫“结构型基金”,是指在一个投资组合下,通过对基金收益或净资产的分解,形成两级(或多级)风险收益表现有一定差异化基金份额的基金品种。它的主要特点是将基金产品分为两类或多类份额,并分别给予不同的收益分配。分级基金各个子基金的净值与份额占比的乘积之和等于母基金的净值。
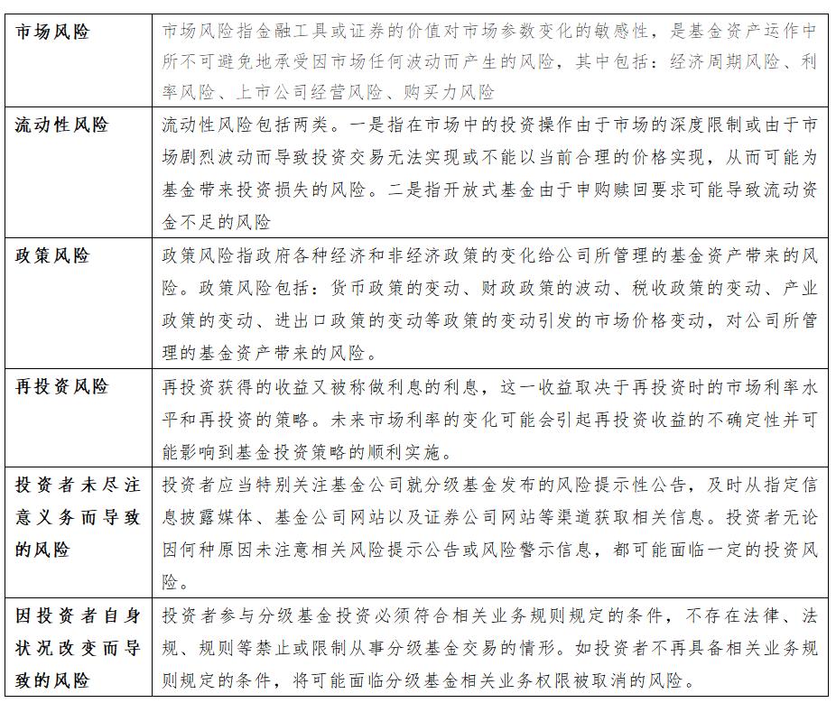
2、分级基金的风险

3、风险基金投资者的教育与警示
投资者在参与分级基金相关业务(含买卖、认购、申赎、分拆合并等)前,应认真阅读相关法律法规、业务规则及基金合同、招募说明书等文件,了解分级基金特有的规则、所投资的分级基金产品和自身风险承受能力,自主判断基金的投资价值,自主做出投资决策,自行承担投资风险。除本风险揭示书所列举风险外,投资者对其他可能存在的风险因素也应当有所了解和掌握,并确信自己已做好足够的风险评估与财务安排,避免因投资分级基金而遭受难以承受的损失。若因基金投资问题产生了争议,建议及时咨询律师及时固定证据、寻求最优解决方案维护自身权益。
4、风险基金系统故障风险的责任承担
判决确立了证券公司需对因系统故障风险承担较多责任的原则,具体到案情,投资者使用证券公司指定的交易软件显示的分级基金净值存在严重延迟。由于在基金投资交易中,投资者的地位往往较为弱势,双方间巨大的信息鸿沟无法靠投资者自己把控,只能依赖证券公司发布的公开信息或者信息公示渠道获取相关信息,因此证券公司需对此承担较多责任。在具体认定责任范围和因果关系方面,需要综合分级基金的交易特点、市场总体走势、投资者具体操作行为等因素,厘清市场风险、操作风险与净值显示错误引致的损失,合理认定净值显示错误所导致的损失大小。
七、裁判意义
网上证券交易以其成本低、效率高、信息全面、自由度高等特点受到越来越多投资者的青睐,成为主流证券交易方式。由于网上证券交易高度依赖网络技术,存在因网络系统故障而影响正常交易的风险。本案系争分级基金的下折损失发生于2015年股灾期间,分级基金本身属于风险较高、专业性较强的交易品种,该案判决集中体现了司法对市场的尊重和规制,合理平衡产品创新与投资者利益保护,维护了正常的金融秩序。