继前几日高中数学新教材正式发布后,高中物理新教材也提前曝光。教材章节顺序及知识内容均有所调整,让我们一起来看看吧!
01.
高中物理新教材曝光
1.必修一目录

2.必修二目录

3.必修三目录

4.选择性必修一目录

5.选择性必修二目录

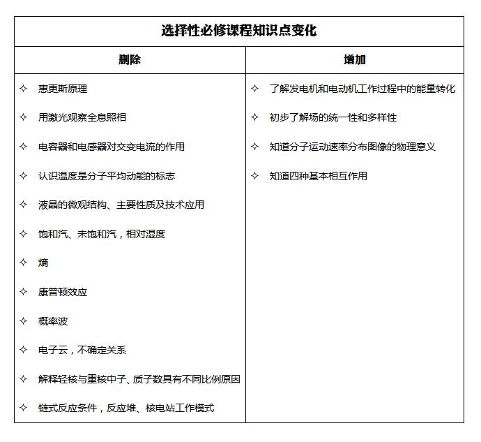
6.选择性必修三目录

02.
新教材的具体变化
1.体系变化
所有学生学完三本必修教材内容,即可参加学业水平的合格性考试;如果选择参加等级性考试(即高考选择了物理),必须再学完选择性必修的三本教材。

2.章节调整
牛顿第三定律调到牛顿第二定律之前;
原教科书“曲线运动”一章,分为“抛体运动”和“圆周运动”两章;
原教科书“静电场”和“恒定电流”两章,分为“静电场及其应用”、“静电场中的能量”、“电路及其应用”和“电能 能量守恒定律”四章。
3.内容移位
像安培力、洛伦兹力的部分内容安排在选择性必修,降低了学业水平考试(即必修部分)内容的难度要求。


03.
各地投用新教材时间
从2019年秋季学期起,全国各省(区、市)将分步实施新课程、使用新教材。2022年秋季开学,全国各省(区、市)均启动实施新课程新教材。
浙江、上海以及北京、天津、山东、海南作为两批试点省份,已分别于2014年、2017年启动高考改革。但这些省份从2019年的高一年级新生才开始实施新课程、使用新教材,这说明高中实施新课程新教材和高考改革并不是同步的。
按照各地公布的最新方案,湖北、广东、江苏、河北、重庆、湖南、辽宁、福建等8省份将从2018年入学的高一年级学生开始,启动高考综合改革。其他省份将于何时启动高考改革,确切时间以各地教育部门权威消息为准。