
那个让孩子羞羞羞的疾病——遗尿症
前几天值班,有位妈妈带着个小男孩来就诊。
男孩7、8岁的样子,看起来很害羞,但不像是发热或者胃肠炎生病难受的样子。我心想:可能是来调理慢性病的。
当问及小男孩怎么不舒服时,孩子腼腆地笑着转过脸去。
妈妈也有点不好意思,附和说:“孩子有点害羞。我们家孩子都7岁了,还2-3天尿一次床,白天倒是没有尿床,但是上厕所的次数有点频繁,还有点憋不住尿,说尿的时候必须马上上厕所。”
“之前在诊所吃过药,具体叫啥名也没记住,好像有点效果,一周偶尔尿一次。这一段时间因为疫情诊所没开门,就没吃药。这一周有点频繁,又成了2-3天尿一次,也不知道是病情加重了,还是咋回事。赶紧过来看看。”

“从3岁以后有超过6个月没尿床的时候吗? 大便干不干?有睡觉打呼噜或者鼻塞的情况吗? 你跟他爸爸小时候有过尿床吗?”我问。
“没有,从小到大基本每周都有尿床,每次床单都能湿透,床单湿了都醒不了,大便一天一次也不干。平时身体很好,没感冒过,也没有鼻塞、打呼噜的现象。听他奶奶说孩子爸爸尿床到了6岁,是不是遗传?”妈妈回答。
▋ 那么,孩子从小到大一直尿床,是正常的吗?
可能很多宝妈都觉得是不正常的。没错,确实是不正常的。
因为3岁孩子基本可以控制尿道外括约肌,3-5岁时已经能有意识地控制排尿。但上述患儿已7岁,仍有夜间尿床的情况,肯定是不正常的。
根据此患儿临床表现,初步诊断:遗尿症。
▋ 什么是遗尿症?
国际疾病分类(ICD.10)把“遗尿症(NE)”定义为,5-6岁儿童每月至少发生2次夜间睡眠中不自主漏尿症状,7岁及以上儿童 每月至少尿床1次,且连续3个月以上,没有明显精神和神经异常。
分类详情看这里↓↓

▋ 晚上尿床就是遗尿症吗? 需要与什么疾病鉴别?
在诊断遗尿症之前,一定要考虑到以下几种疾病,以免诊断错误,耽误病情。
-
糖尿病:此病大多有多饮、多食、多尿、消瘦的症状,而且大多孩子形体肥胖。检测血糖、尿常规可以鉴别。
-
尿道感染:此病大多有尿频、尿急、尿痛、发热或者腹痛、恶心等症状,尿常规可见白细胞或者脓细胞。
-
脊柱裂:需要仔细查体,观察腰骶部有无色素沉着、皮肤凹陷及毛发。并检查下肢活动、肌腱反射。腰骶正位片可协助诊断。
-
尿*禁失**:无论白天或夜间都会出现尿液自遗,此病多见于先天发育不全或脑病后遗症患儿。
-
神经性尿频:尿频、尿急出现在白天,入睡或转移注意力后症状消失。
▋ 同样年龄,为啥别人家孩子不尿床?
有的父母会说,同样年龄,为啥偏偏我家孩子尿床,这跟什么因素有关?
和父母有关!据统计,父母一方有遗尿症病史,孩子遗尿症的发生率为40%;如果父母双方都有遗尿症病史,那么孩子的发生率将高达70%。
另外,有调查发现尿不湿使用时间越长,NE的发生率越高。
除此之外,NE发生还与患儿的自身因素和环境因素有关。
-
自身因素,包括性别、下尿路其他症状以及肠道和其精神行为功能状态等。排尿异常、便秘及功能性大便*禁失**也是遗尿症相关因素。
-
环境因素,包括家庭环境、社会环境和居住环境等。
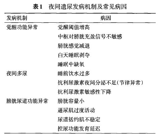
具体发病机制如下:

▋ 医生是如何确诊孩子的遗尿症?
发现孩子有反复尿床的情况后,医生会进行一系列检查来确定是否为遗尿症。

体格检查:
-
生长发育(应包含外生殖器检查,包括包皮、阴唇融合)。
-
有无漏尿(判断异位输尿管口)。
-
是否有腭扁桃体肥大或者其他睡眠呼吸困难的体征。
-
腹部触诊,可以帮助发现直肠团块和巨大膀胱。
-
腰骶部和会阴部检查与下肢的神经系统检查有助于发现脊柱发育异常。腰骶部隐性脊柱裂常有相应部位的背部包块、小凹、多毛、色素沉着、臀裂不对称和异常步态、异常腱反射、不对称性足萎缩和高足弓等。
-
*裤内**潮湿可能提示白天尿*禁失**。
辅助检查
-
尿常规:可以帮助排除糖尿病和无症状的泌尿系感染等。(晨起首次尿比重有助于判断去氨加压素治疗遗尿症的疗效)。
-
膀胱彩超:测定残余尿量(膀胱容量=30×(年龄+1),小膀胱为尿容量小于此数值的65%,残余尿量>10ml,提示异常),初诊患者建议检查。
-
腰骶部x线和磁共振:适用于顽固性遗尿症(常规治疗1年无效)患者,检查了解有无脊柱裂和脊髓神经病变。
▋ 遗尿症如何治疗?
NE治疗原则为重视基础治疗,依据病因和临床分型选择警铃(叫醒)和药物疗法。后者包括DDAVP、M受体拮抗剂等。
-
夜间多尿型,选择DDAVP治疗;
-
膀胱功能异常型,则可能对DDAVP治疗抵抗,而对警铃疗法更敏感,可联合M受体拮抗剂;
-
针对混合型患儿,可选择DDAVP联合警铃疗法,或联合M受体拮抗剂等;
-
尿道功能异常(尿道不稳定、逼尿肌一括约肌协同失调),选择生物反馈和括约肌(会阴部)电刺激疗法;
-
其他型(膀胱容量和夜间尿量均正常)患儿,则给予警铃疗法或DDAVP治疗;
-
伴有晚上觉醒障碍者,可睡前口服健瑙素(盐酸甲氯芬酯胶囊)。

▋ 家长 平时怎么护理?
遗尿症除了用药,平时护理的细节也很重要,应该从饮食调节、行为干预、觉醒训练与心理治疗等方面入手。
心理治疗,是指强调家庭需认识到夜间尿床不是孩子的错,避免指责患儿;鼓励其正常学习和生活;同时,在医师和家长帮助下使其树立治疗信心,减轻心理负担,积极参与治疗。
作息饮食调节,主要是指帮助家庭制定规律作息时间;患儿白天正常饮水,避免食用含茶碱、咖啡因的食物或饮料;晚餐定时宜早,且宜清淡、少盐少油,饭后不宜剧烈活动或过度兴奋;保持良好的作息习惯,睡前排空膀胱,睡前2-3 h应不再进食和大量饮水。
行为干预,主要为养成日间规律排尿、睡前排尿的良好排尿排便习惯。
觉醒训练,主要是指应当在膀胱充盈至即将排尿时,将其从睡眠中完全唤醒至清醒状态排尿。
关于#遗尿症#
你还有哪些疑问?
留言区告诉我们吧!
参考文献:
[1].儿童遗尿症诊断和治疗中国专家共识[J].中华医学杂志,2019(21):1615-1620.
[2].Radmayr C,Bogaer G,Dogan HS,et a1.EAU guidelines on
paediatric urology[M].Arnhen:European Association of Urology,201 8.
[3].Austin PF,Bauer SB,Bower W,et a1.The standardization of
terminology of lower urinary tract function in children and adolescents:update report fromthe standardization committee.of the international children 7s continence society[J].Neurourol Urodyn.2016.35(4):47l-481,DOI:10,1002Inau.22751.
[4].申昆玲.儿科学(第九版)北京:人民卫生出版社, 2016:3(1):48-52.
本文首发:医学界儿科频道
本文作者:向日葵
版权申明
本文原创 欢迎转发朋友圈
- End -
