过去三年因为疫情我们感受到了从未有过的确定性。
今晚上睡觉前,我们都不能确定明早醒来我们在哪里,因为大半夜就可能被拉走隔离了。疫情放开以后,情况看上去比原来好很多,但是不确定性依旧存在。我们会变得更加焦虑和不安,甚至想摆烂。
那么,在生活中面对不确定性,有没有“以不变应万变”的办法?
乱象丛生,牛鬼蛇神,投资中面对不确定性,我们如何找到自我?
过去一个月看了两部书,许葆云版本的《苏东坡传》和王阳明三部曲。
看似看小说对投资根本没用,但实际上“无用之用,乃为大用”,投资是自身认知能力的变现,且投资与生活不可分割,书本里的知识转换成我们提升认知的养分,日积月累,我们会跟原来的自己不一样。
本文也是上周六雪球直播的内容简介,有需要的朋友可以查看视频回放。

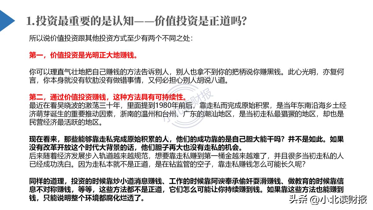
一、投资最重要的事是提升认知
⒈价值投资是正道 《文明、现代化、价值投资与中国》这本书里提到:
你买入一家公司的股票,用自己的钱支持了这家公司的成长;另一方面,随着公司的内在价值不断增长,你获得了公司的分红。
这些分红都是你应得的,就算你把自己赚钱的方法告诉别人,别人也会觉得你做得对。这就是正道。 你也可以通过投机取巧的方式赚到钱,比如坐庄、炒小道消息和炒概念,但是这种赚钱的方法不能持续,只有价值投资才能让你持续赚钱。
因此,评价自己是不是在走正道,不妨先看下自己敢不敢把赚钱的办法告诉别人,以及10年后这件事情还能不能做。 走正道最基本的前提是这件事情的长期性,行稳致远。

⒉复利是投资的底层逻辑 1962年巴菲特股东信里提到了“复利的喜悦”。
下表显示了100000美元按5%、10%、15%的复合增长率增长10年、20年和30年大的数据。
看到相对较小的差异经过一段时间后产生非常大的差距,总是令人吃惊。这就是为什么尽管我们追求高的投资收益,但是我们认为与道指相比几个百分点的优势也是非常值得的。这可能意味着未来十年或二十年会产生巨大财富。

我们的工作是年复一年积累相比于道指的优势,而不是过于担心某一年份的绝对收益率是正是负。我认为,比起合伙基金和道指都上涨20%的年份,在道指下跌30%而我们下跌15%的年份,我们的表现会好很多。
具体来说,如果市场在一年内下跌35%或40%(我认为这很可能在未来十年里的某一年发生,没人知道具体是哪一年),我们应该只下跌15%或20%。如果这一年股市平盘,我们希望增长大约10个百分点。
总结来说,巴菲特追求的是收益率很稳健,不会大起大落,这样才能保住年化收益率高,实现复利增长。 在大盘下跌的时候,合伙基金的下跌的幅度要小于大盘;在大盘上涨的时候,合伙基金的涨幅很难超过大盘,这与目前市场上在牛市跑赢大盘的号召完全不同。

二、看待涨跌,我们能跟苏东坡学到什么?
长期视角看股市涨跌,我们的思路会被打开,不会被当前所在的环境束缚。
⒈短期涨跌不影响复合收益率
下图是根据“同花顺iFinD”提取的大盘10年来收盘点位的数据,并据此计算出当年的大盘涨跌幅。2014年大盘涨幅达到了53%,2018年大盘跌幅为24.59%,最终计算出的10年来大盘的年化复合增长率仅为4.29%。 以10年为一个计算周期看,下表所示的涨跌幅打乱了顺序,对最后年化增速的计算也没有影响。如1962年股东信所说: 如果接下来四年道指的收益率是+40%、-30%、+10%和6%,它们下跌的顺序对我们的来说根本不重要,只要四年结束时我们都在。


⒉面对涨跌,我们要找到“自我”
苏东坡有首词叫《定风波》,写这首词的时候苏东坡被贬黄州,他被困住大雨里,就像困顿的人生被困住黄州,也像炒股多年的老股民被困住熊市里。那时候天地混沌,叫天天不应叫地地不灵,苏东坡想起原来和尚对他的点化: 不论外界环境如何,我们每个人都有个“自我”;我苦我乐,我走我停,我行我素,只在“我”处,不在别处。就像这雨,虽然遮天盖地凶猛无比,细一看,皆在身外,并无一星半点能淋到人的心里去。淋完这场雨 ,苏东坡写下了后世流传的《定风波》。 莫听穿林打叶声,何妨吟啸且徐行。
竹杖芒鞋轻胜马,谁怕?一蓑烟雨任平生。
料峭春风吹酒醒,微冷,山头斜照却相迎。
回首向来萧瑟处,归去,也无风雨也无晴。


三、如何看待生活与投资的关系?
投资是在磨练人性,不论出身如何,我们每个人都得面临着人性的考验和磨练。因此,只要人性磨练得好,“人人皆可成圣贤”,散户也能比大型基金做得好。
⒈最重要的是金子的纯度
提纯良知,不断提高自身良知的纯度。 由此我们就知道,人的才智大小、能力强弱都是次要的,最重要的是良知的‘纯度’。一个农夫,他一生的功业也许只相当于一两金子,但这农夫只要心地纯净,良知烁然,全无杂质,那他一生的功业和尧舜是一样的! 何处一样?‘纯度’一样!于是这个农夫和尧舜一样,也是一位不折不扣的圣人。我想,这就是孟子说的‘人人皆可做圣贤’的依据了。”
“人人皆可做圣贤”是阳明心学一个重要内容。这一理论充分证明了一个至关重要的论点:帝、王、将、相和普通百姓,在人格方面绝对平等!因为事业大小、能力高低不重要,只有心底良知的“纯度”才重要。
不要觉得散户做不了投资,投资本来就是磨炼心性的,散户的心性也可以修炼得很纯净!

⒉投资来源于生活,生活高于投资
“致良知”有个重要的内容,是让我们发现生活的美。 王阳明的父亲是状元,王阳明是在京城顶级学区房“状元府”长大的公子哥,且王阳明从小聪明博学,是家境优渥的耀眼的少年郎。可是被贬贵州龙场之后,原来所有的风光都不复存在,甚至连吃住都成问题,面对一落千丈的外部环境,王阳明会怎么选择呢?
答案是王阳明龙场悟道,心学由此诞生。
此后,王阳明跟当地少数民族交朋友,教他们读书算数,还跟当地的土司交好帮忙平定叛乱,后来王阳明从贵州离任的时候,老百姓都来相送,大家都知道了龙场有位很好的“阳明先生”。 面对同样的人生境况,境随心转,万事向好,从心开始。
其实天地之间时时是美,处处有花,只要我们学会去看,去听,去感悟。良知给人一颗善良的心,而善良的心又给人一双感知美好的眼睛。只要用眼睛去看,用良知去感悟,世间一切美好都如同花的颜色香味一般,必直透入你的心底里去。

内心的丰盈也是一笔宝贵的财富,而读书是丰富内心成本最低的方式。感谢将知识以书籍的形式进行分享的作者。 人世间万千种收获,无非耕耘;
天底下第一等好事,还是读书。
